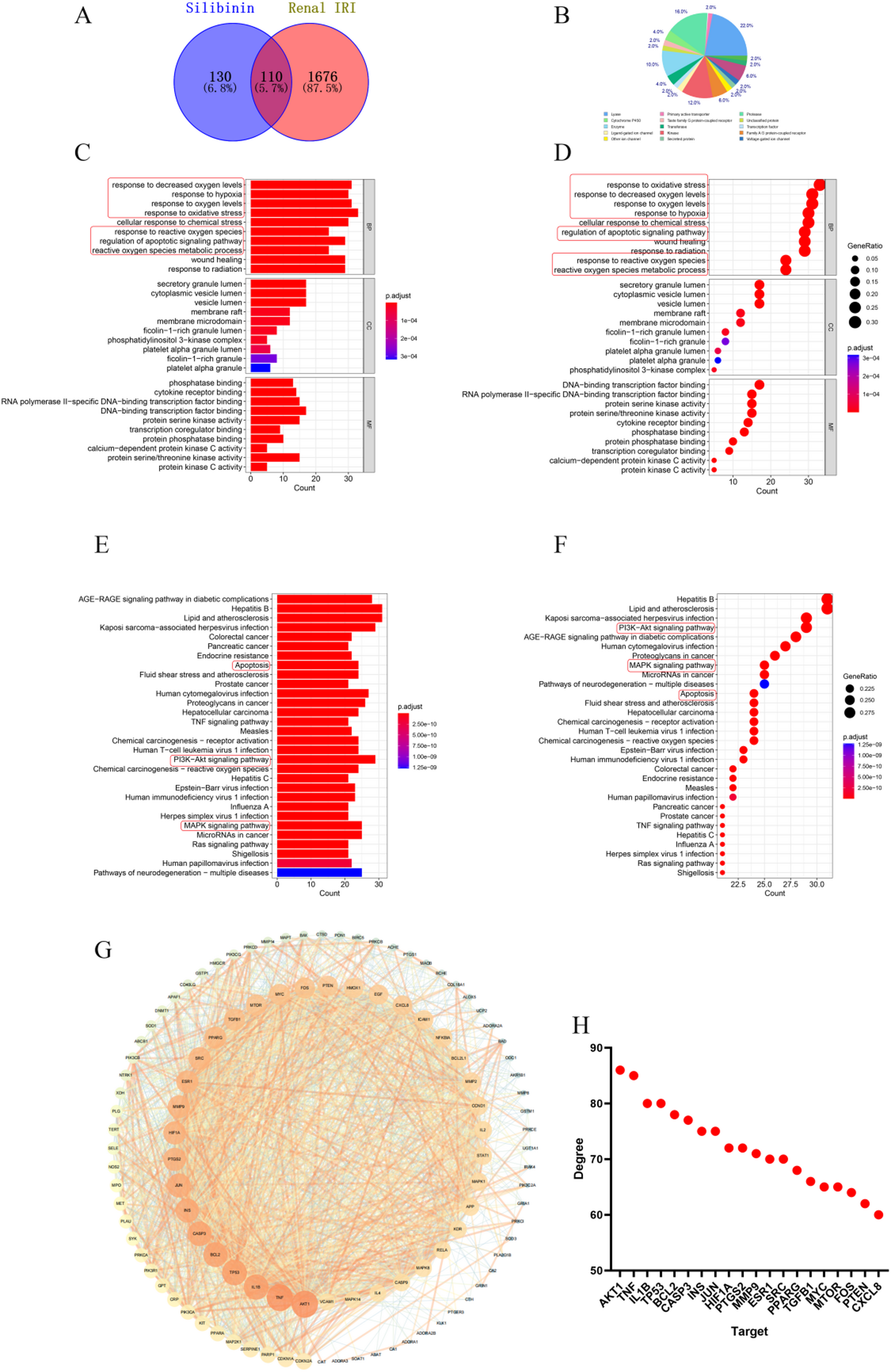
Fig. 3

Bioinformatics Analysis of Target Prediction of Renal I/RI. (A). Venn diagram of overlapping genes between silibinin targets (240) and renal IRI-associated genes (1,786), highlighting 110 shared genes. (B). Functional classification of top 50 silibinin targets. (C, D). GO functional annotation of intersecting genes from drug and disease targets. (E, F). KEGG pathway analysis of enriched genes. (G). PPI network of shared genes, with node size/color reflecting interaction degree. (H). Degree distribution of PPI nodes, indicating hub genes critical to silibinin’s mechanism.