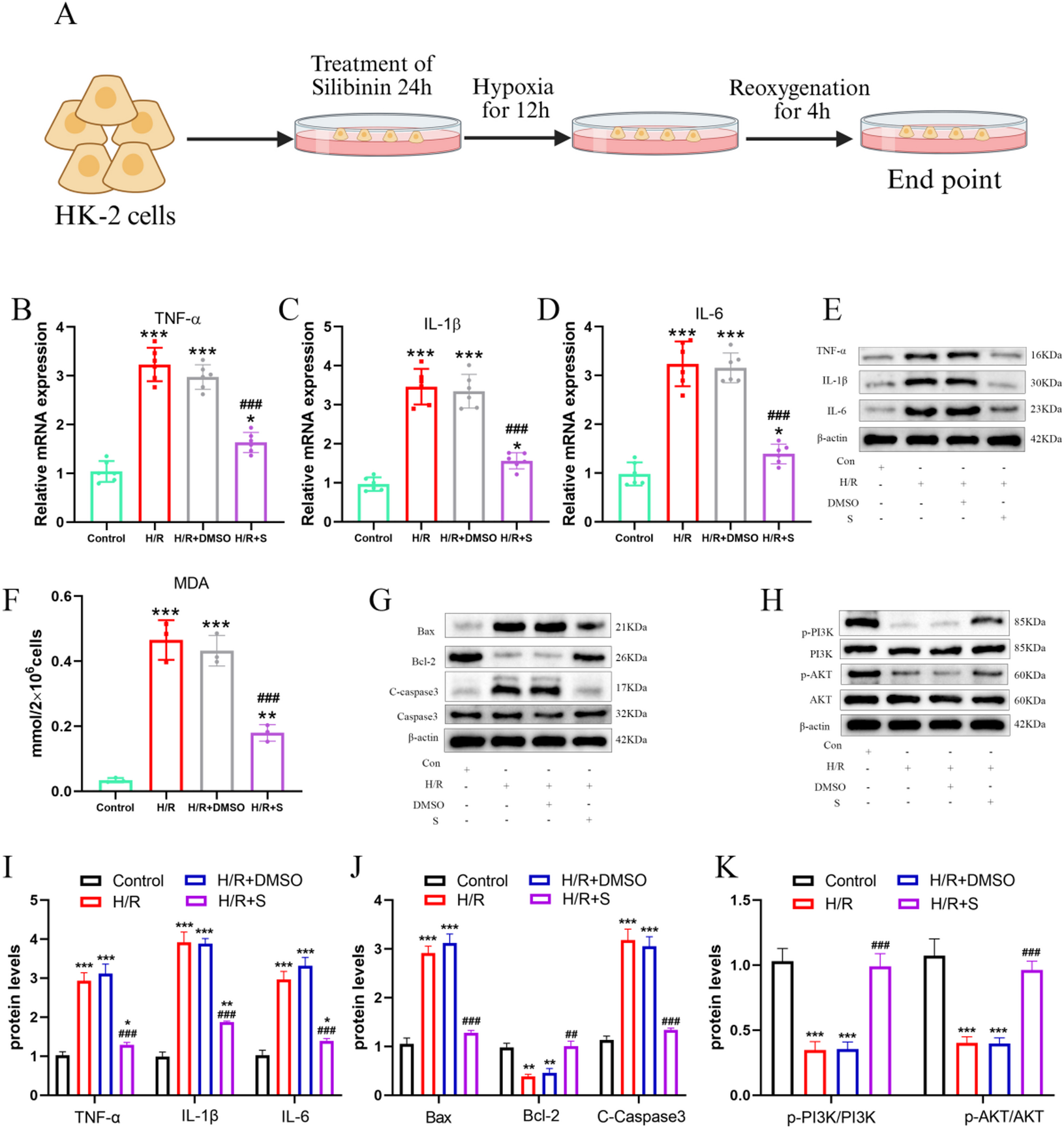
Fig. 5

Silibinin Mitigated H/R-Induced HK-2 Cell Injury by Regulating PI3K/AKT Signaling, Oxidative Stress, Inflammation, and Apoptosis. (A). H/R model schematic.(Created by Dr. Jian with Biorender.com, Agreement number: LP28DVQ66J). (B-D). qRT-PCR analysis of mRNA expression of TNF-α, IL-1β, IL-6 in each groups. (F). Measurement of MDA production in each groups. (E, G, H, I-K). Western blot and quantitative analysis of TNF-α, IL-1β, IL-6, Bax, cleaved caspase-3, Caspase-3 Bcl-2, p-PI3K, PI3K, p-AKT, AKT in each groups. Each experiment was repeated independently for a minimum three times. Data: mean ± SEM (n = 3). *P < 0.05, **P < 0.01, ***P < 0.001 vs. control; #P < 0.05, ##P < 0.01 vs. H/R. (one-way ANOVA with Tukey’s post hoc test).