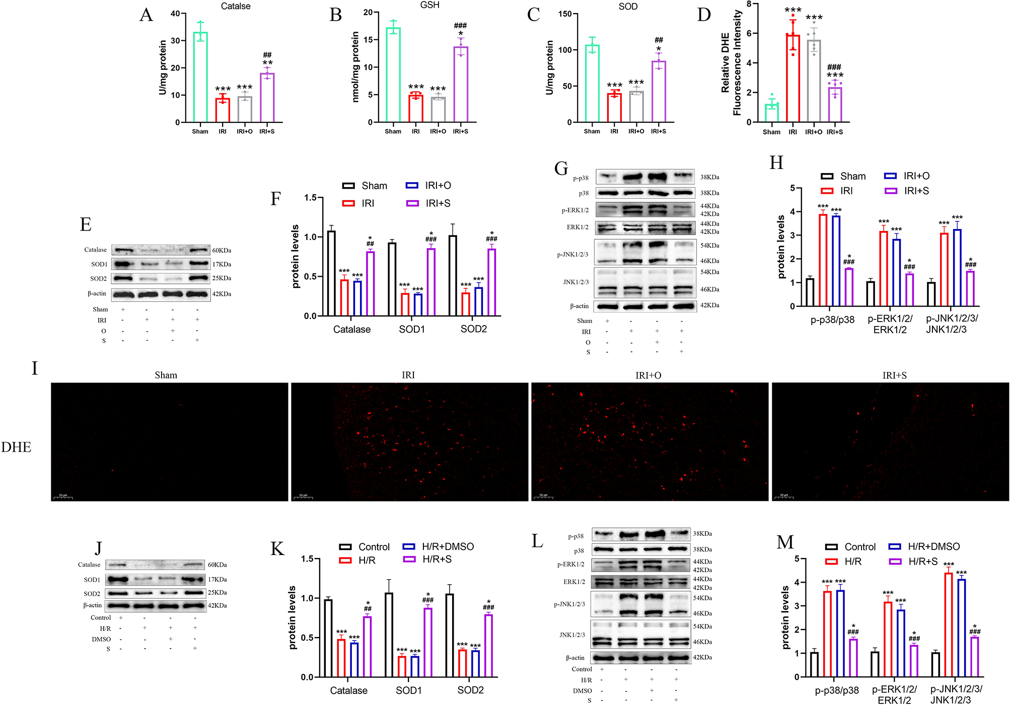
Fig. 8

Silibinin Mitigated Acute Kidney Injury via MAPK Pathway and Oxidative Stress. (A-C). Measurement of MDA, GSH, SOD production in each groups. (E-H). Western blot and quantitative analysis of p-p38, p38, p-ERK1/2, ERK1/2, p-JNK1/2/3, JNK1/2/3 in each groups. (D, I). DHE staining and quantitative analysis confirmed reduced ROS levels in silibinin-treated kidneys. (J-M). Western blot and quantitative analysis of p-p38, p38, p-ERK1/2, ERK1/2, p-JNK1/2/3, JNK1/2/3 in each groups. All the IRI in Fig. 8 stand for ischemia-reperfusion 1 day. Each experiment was repeated independently for a minimum three times. Data: mean ± SEM (n = 6). *P < 0.05, **P < 0.01, ***P < 0.001 vs. Control/Sham; #P < 0.05, ##P < 0.01, ###P < 0.001 vs. IRI/H/R. (one-way ANOVA with Tukey’s post hoc test).