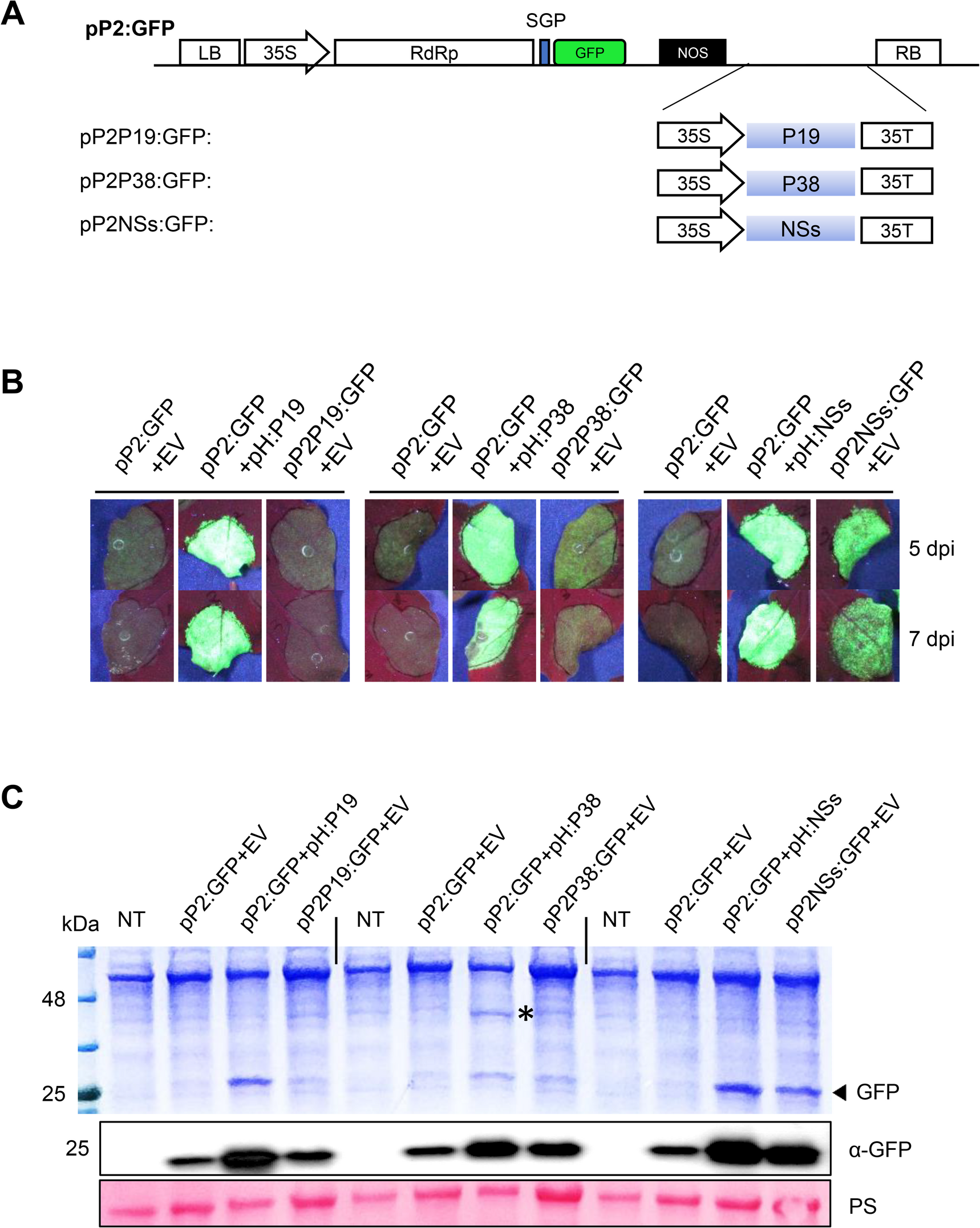
Fig. 2

Construction and expression analysis of PVX-based vectors integrating heterologous VSRs in the same orientation as GFP. (A) Schematic representation of PVX-derived vectors in which heterologous VSRs (P19, P38, and NSs) were inserted in the same transcriptional orientation as GFP to generate the pP2P19:GFP, pP2P38:GFP, and pP2NSs: GFP constructs. (B) Transient expression in N. benthamiana leaves was performed by Agrobacterium-mediated infiltration. Constructs were co-infiltrated at a 1:1 ratio with an EV as the VSR control. GFP fluorescence was visualized under UV light at 5 and 7 dpi. Representative images from three independent experiments (n ≥ 9) are shown. (C) Total proteins (20 µg per sample) were extracted at 5 dpi and analyzed by SDS-PAGE and Western blotting using an anti-GFP antibody. NT served as mock controls. PS staining of the Rubisco large subunit was used as a loading control for Western blots. Coomassie Brilliant Blue (CBB) staining was used to visualize total proteins, including GFP. Arrowheads denote the GFP-specific band, whereas asterisks denote the P38-specific band. Data represent mean ± SD from one representative experiment of three repeats (n = 3).