Fig. 2
From: Regulation of feeding and metabolism by fat mass and obesity-associated protein in zebrafish

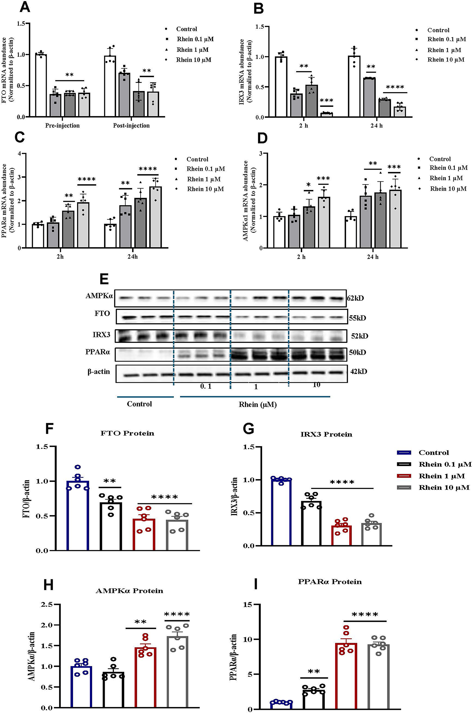
In vitro effects of the exposure to rhein on the expression of FTO, IRX3, PPARα and AMPKα in ZFL cells after 2Ā h and 24Ā h of DMSO 1% (control) or containing 0. 1, 1 or 10 µM of Rhein (A-D). Representative blots for AMPKα, FTO, IRX3 and PPARα in ZFL cells (E) and protein expression of AMPKα, FTO, IRX3 and, PPARα (F-I) after 24Ā h exposure to 1% DMSO (control) or 0. 1, 1 or 10 µM rhein. The corresponding full, uncut blots are presented in Supplementary Material - Fig.Ā 3. Data were assessed using one-way analysis of variance (ANOVA) followed by Dunnettās multiple comparisons test. Results are expressed as meanā±āSEM. Asterisks indicate significant differences between the control and treated groups * pāā¤ā0.05, ** pāā¤ā0.01, *** pāā¤ā0.001, **** pāā¤ā0.0001. Black lines under the asterisks cluster groups with same significance when compared to controls. Each group consisted of six samples, derived from two independent studies. Fat mass and obesity associated (FTO), Iroquois homeobox protein (IRX3), proliferator-activated receptor alpha (PPARα) and AMPāactivated protein kinase (AMPKα).