Fig. 9
From: Macrophage mitophagy-related genes predict prognosis and therapeutic response in lung adenocarcinoma

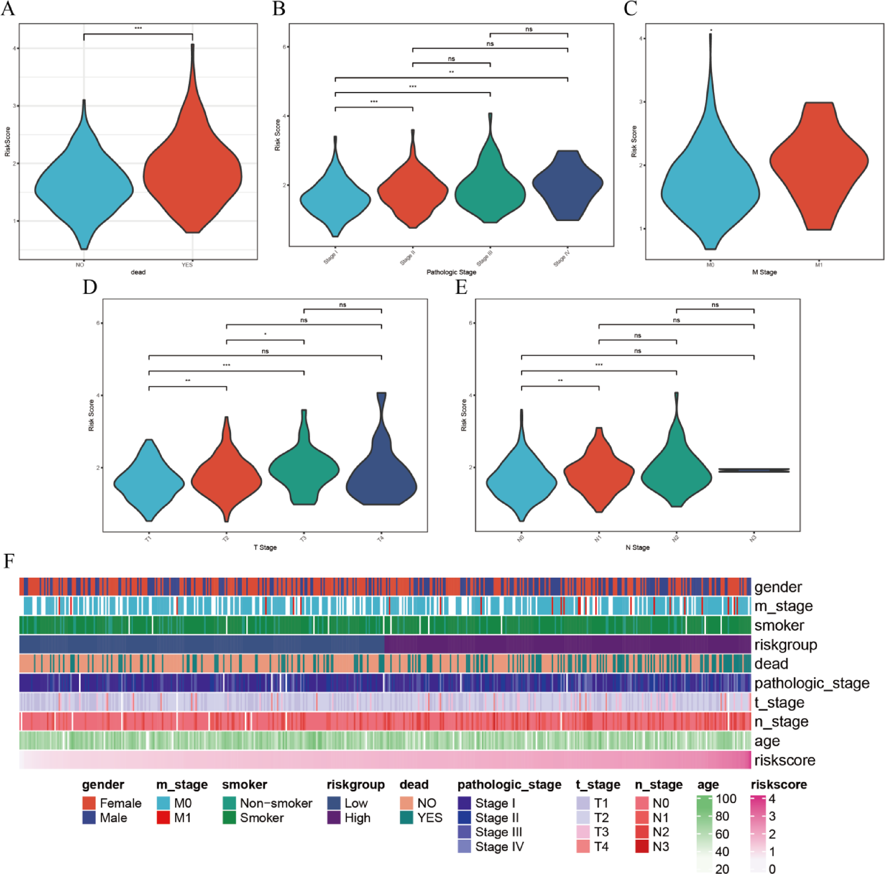
Correlation between RiskScore and clinical features. (A–E). Violin and box plots illustrating the distribution of RiskScore across different clinical subgroups, encompassing age, gender, TNM stage, overall stage, and survival status. Significant differences in RiskScore suggest its strong association with key clinical parameters in LUAD. (F) Heatmap displaying the correlations between RiskScore and clinical characteristics, further supporting the potential of RiskScore as a prognostic indicator linked to disease progression.