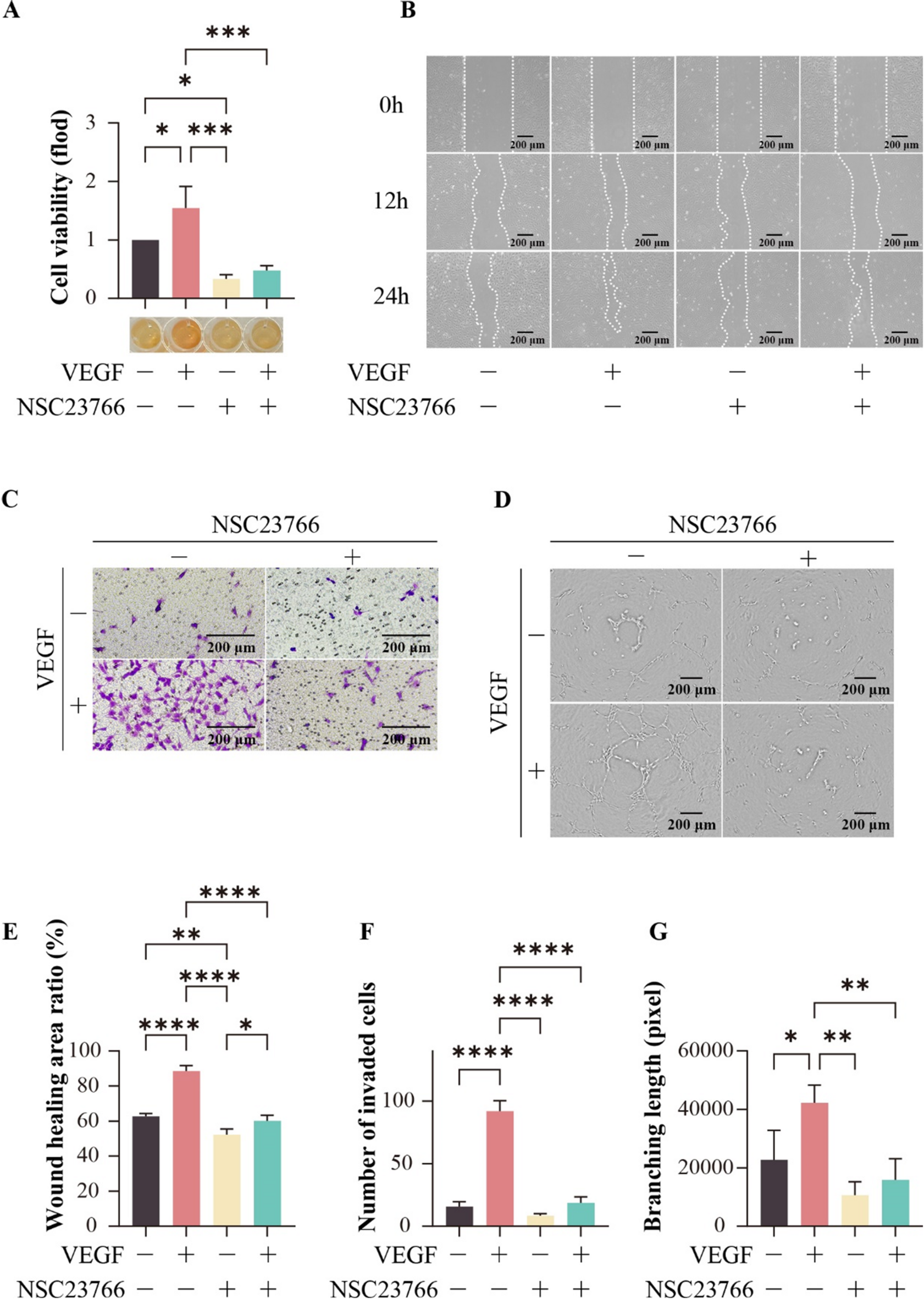
Fig. 3

Effects of NSC23766 on proliferation, migration, invasion and tube formation of HRMECs with or without VEGF Stimulation. (A) Quantification of cell proliferation by CCK-8 assay, assessing the effect of NSC23766 on HRMECs proliferation. (B) Representative images of wound healing assays in HRMECs at 0, 12, and 24 h. Scale bar: 200 μm. (C) Representative images of transwell assays in HRMECs. Scale bar: 200 μm. (D) Representative images of tube formation in HRMECs treated with NSC23766. Scale bar: 200 μm. (E) Quantification of wound closure rate (%) and statistical analysis. (F) Quantification and statistical analysis of invaded HRMECs. (G) Quantification and statistical analysis of branching length in tube formation assays. Data are presented as mean ± SEM. *: P < 0.05, **: P < 0.01, ***: P < 0.001, ****: P < 0.0001, multiple-group comparisons were analyzed by one-way ANOVA.