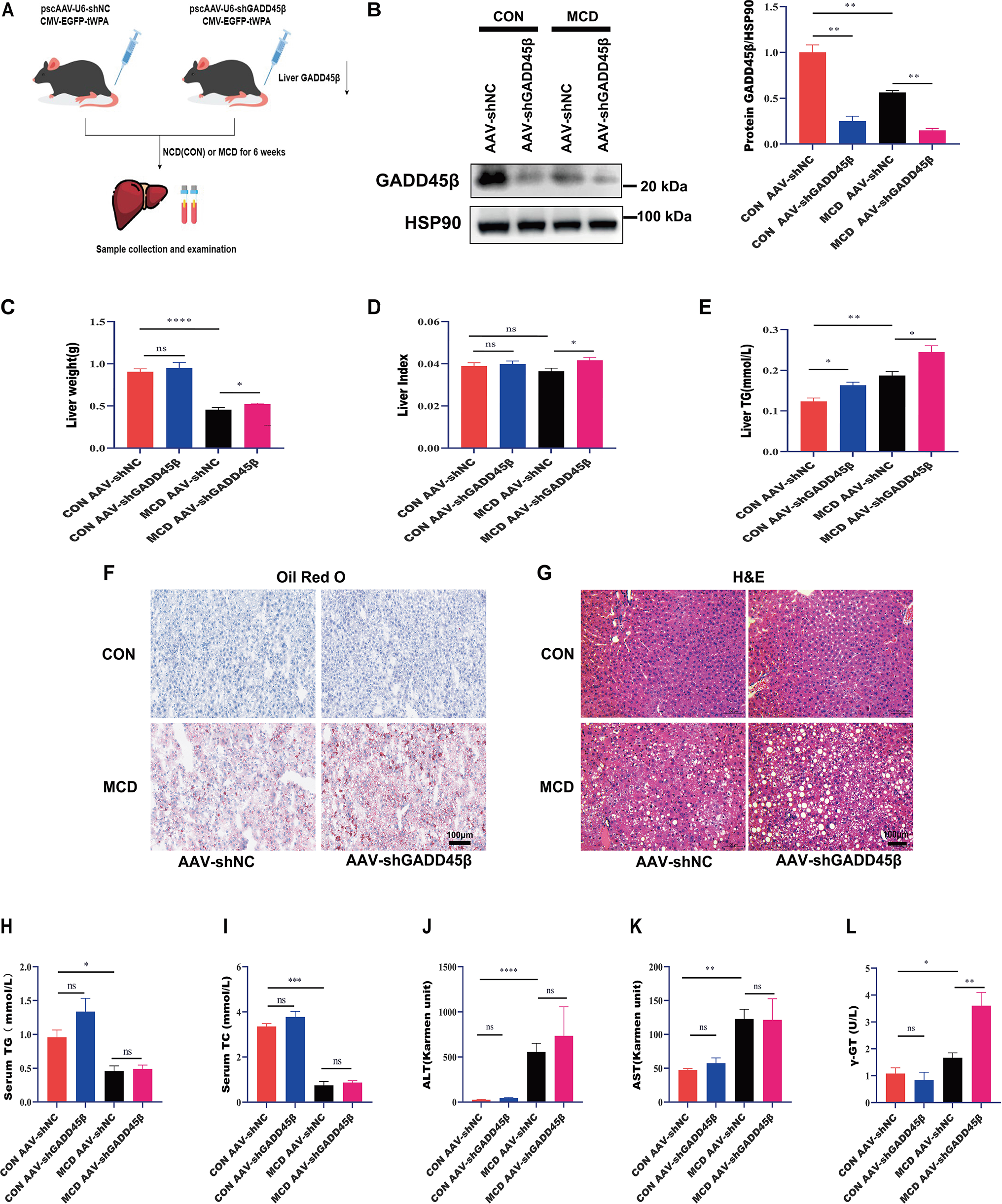
Fig. 2

Hepatic knockdown of GADD45β aggravated steatohepatitis in MCD diet-fed mice. (A) Schematic Diagram of Animal Experimental Procedures (B) GADD45β expression in liver tissues of GADD45β hepatic knockdown mice compared with the control group (n = 6). (C–E) Liver weight, liver weight/body weight ratio (liver index), and liver TG levels of each group (n = 6). (F, G) Representative images of H&E and Oil Red O staining of liver sections from each group (n = 5); scale bar, 100 μm. (H–L) Serum TG, TC, ALT, AST and γGT levels in each group (n = 5). *P < 0.05, **P < 0.01, ***P < 0.001.