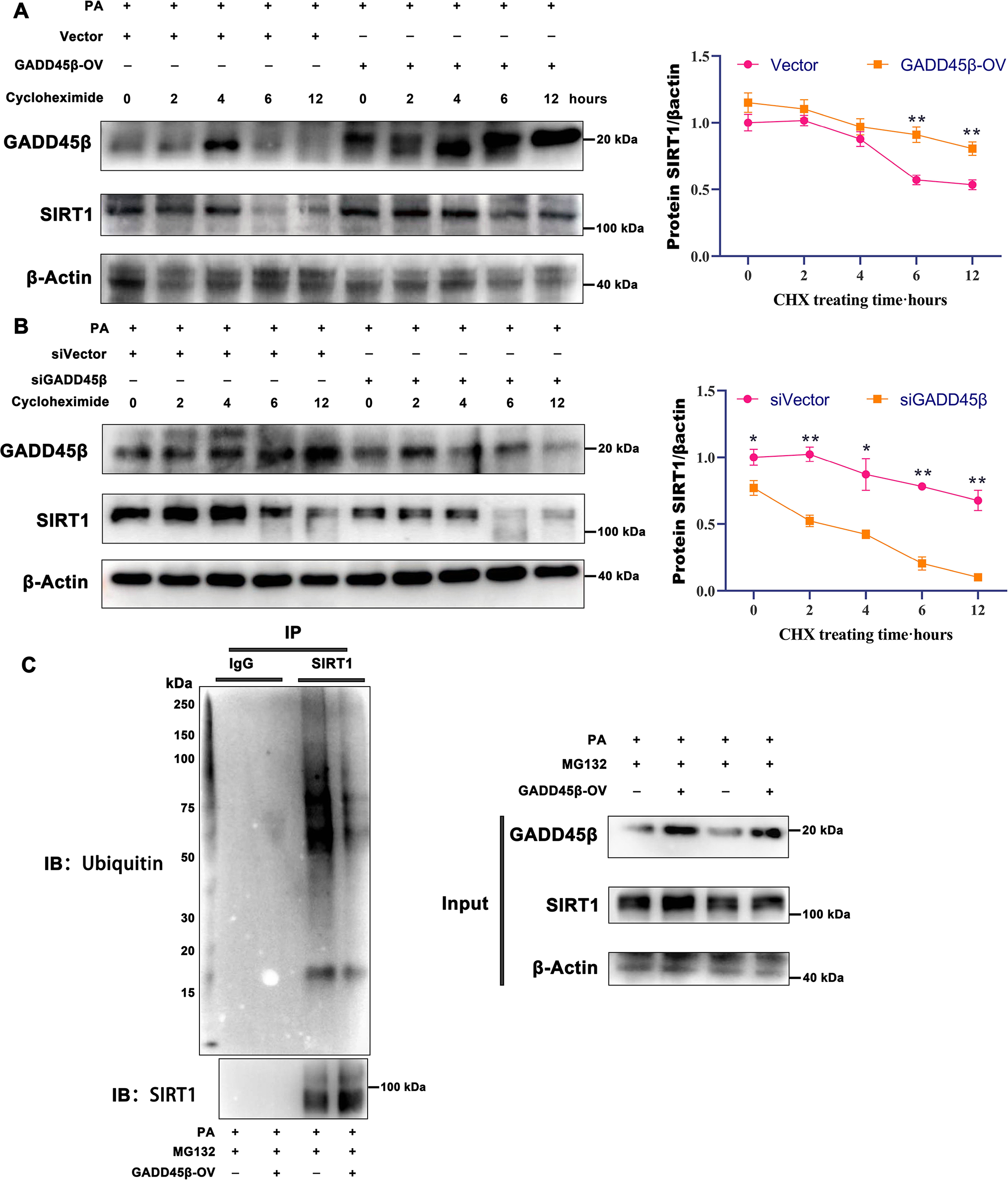
Fig. 7

GADD45β facilitatef SIRT1 stability by inhibiting its ubiquitin‒proteasome degradation. (A) Western blots of PA-induced GADD45β-overexpressing HeG2 cells treated with cycloheximide (CHX; 20 μg/ml) for the indicated time periods and semiquantification of SIRT1 levels. (B) Western blots of PA-induced GADD45β-knockdown HeG2 cells treated with cycloheximide (CHX; 20 μg/ml) for the indicated time periods and semiquantification of SIRT1 levels. (C) Coimmunoprecipitation (co-IP) of SIRT1 with ubiquitin proteins in PA-induced GADD45β-overexpressing HepG2 cells after treatment with 10 µM MG132 for 8 h (n = 3). The Co-IP and western blot data shown are representative of 3 independent experiments with consistent results.