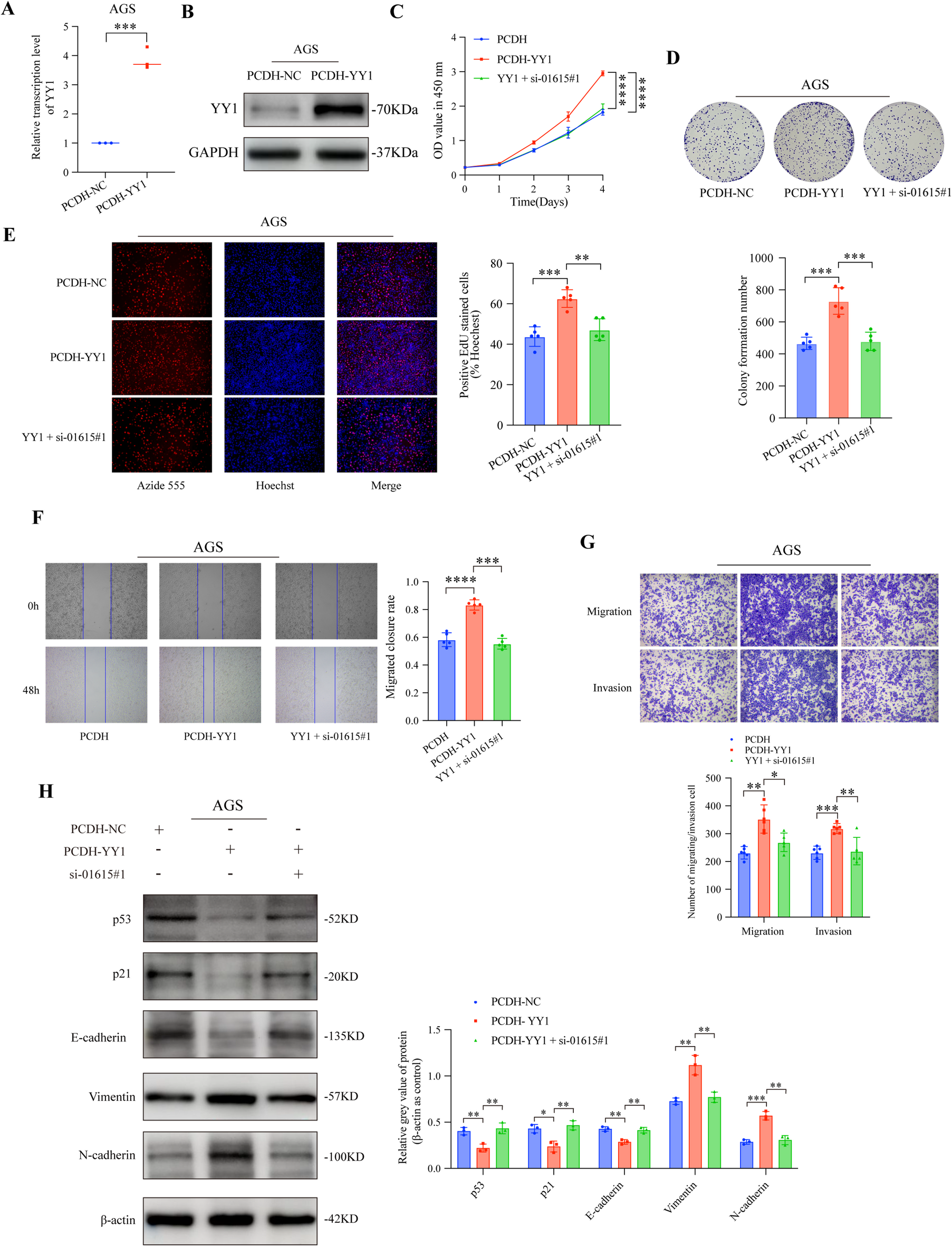
Fig. 7

YY1 promotes proliferation, migration, and invasion of GC cells by upregulating LINC01615. (A–B) qRT-PCR (A) and Western blot (B) confirming YY1 overexpression in AGS cells. (C) CCK-8 assay showing that YY1 overexpression enhances AGS cell proliferation, whereas LINC01615 knockdown reverses this effect. (D–E) Colony formation (D) and EdU incorporation (E) assays further validating that LINC01615 knockdown inhibits YY1-induced proliferation. (F) Wound healing assay showing increased migration with YY1 overexpression, reversed by LINC01615 knockdown. (G) Transwell assays confirming that LINC01615 knockdown suppresses the migration and invasion enhanced by YY1. (H) Western blot showing that YY1 overexpression downregulates p53, p21, E-cadherin and upregulates Vimentin, N-cadherin; these effects are reversed by LINC01615 knockdown. ns = not significant; *P < 0.05; **P < 0.01; ***P < 0.001; ****P < 0.0001.