Fig. 1
From: Crotonoside exerts anti-colorectal cancer effects by suppressing KIF20A to regulate the cell cycle

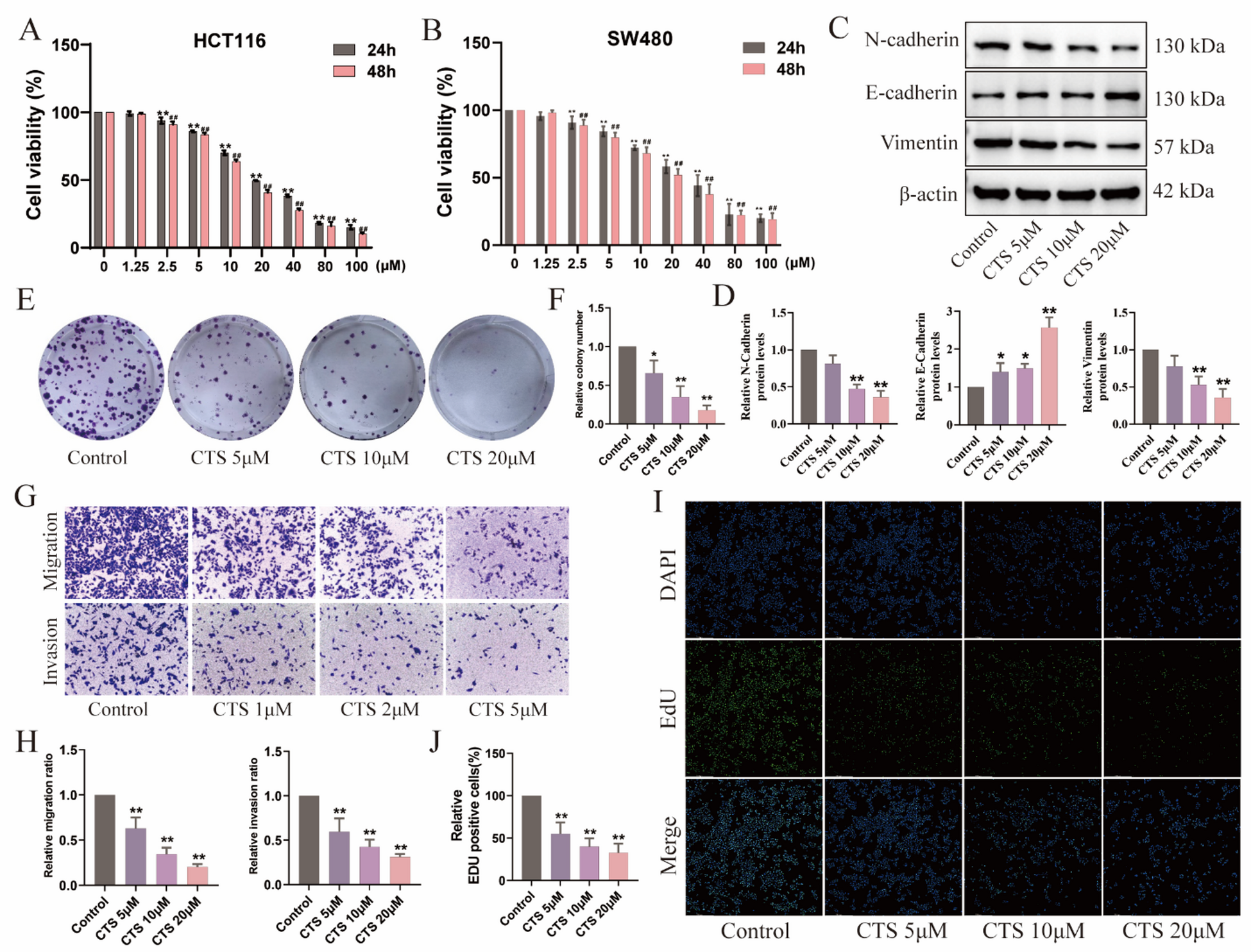
The effect of CTS anti-CRC in vitro. (A, B) CCK-8 assay was employed to evaluate the proliferation of HCT-116 and SW480 cells (n = 3); (C, D) The effect of CTS on the EMT pathway of HCT-116 (n = 3); (E, F) The effect of CTS on the cloning ability of HCT-116 was detected by colony-formation assay (n = 3); (G, H) The Transwell assay was uesd to assess the invasion and migration abilities of HCT-116 treatment with CTS (n = 3); (I, J) The effect of CTS on HCT-116 proliferation by EdU assay (n = 3).