Fig. 4
From: Crotonoside exerts anti-colorectal cancer effects by suppressing KIF20A to regulate the cell cycle

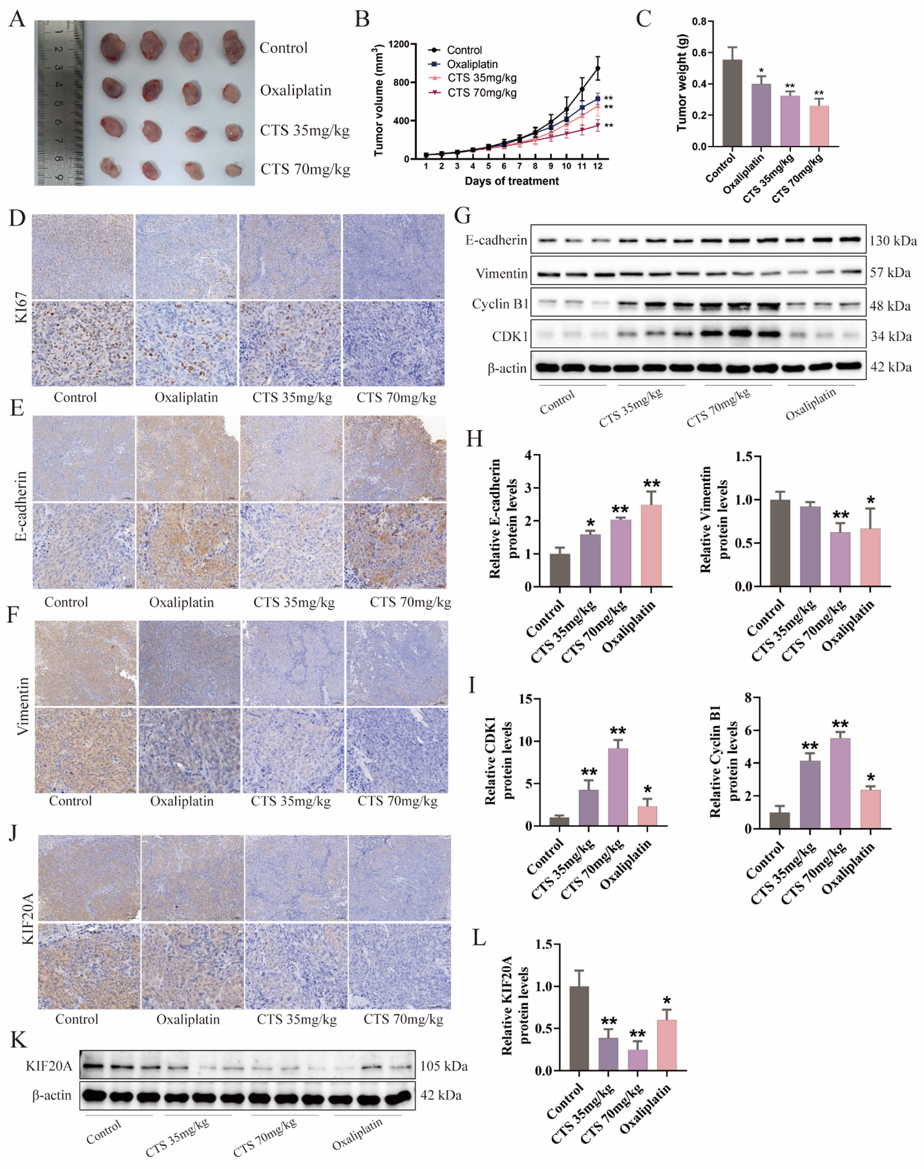
CTS inhibits tumor growth in subcutaneous tumor mice. (A) Tumor image in bright field (n = 4); (B, C) Tumor volume and weight (n = 4); (D–F) The expression of KI67, E-cadherin, and Vimentin in tumor tissues (n = 3); (G–I) The effects of CTS on the EMT pathway and cell cycle in tumor tissue (n = 3); (J–L) CTS inhibits expression of KIF20A in tumor tissue (n = 3).