Fig. 11
From: TPM2 regulates contractility and biomechanical properties in trabecular meshwork cells

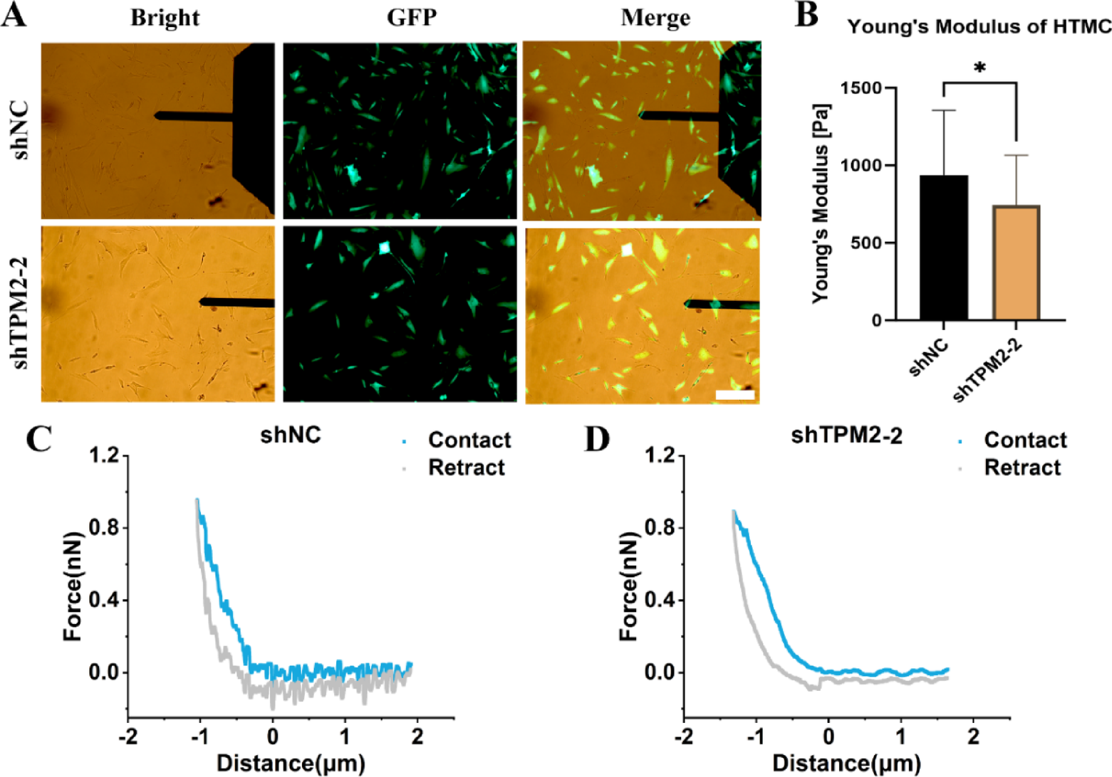
Effect of TPM2 knockdown on the elastic modulus of HTMCs. (A) Representative real-time measurement. (B) Statistical analysis of the elastic modulus. (C-D) Representative force-displacement curves. *p < 0.05. Scale bar = 100 μm.