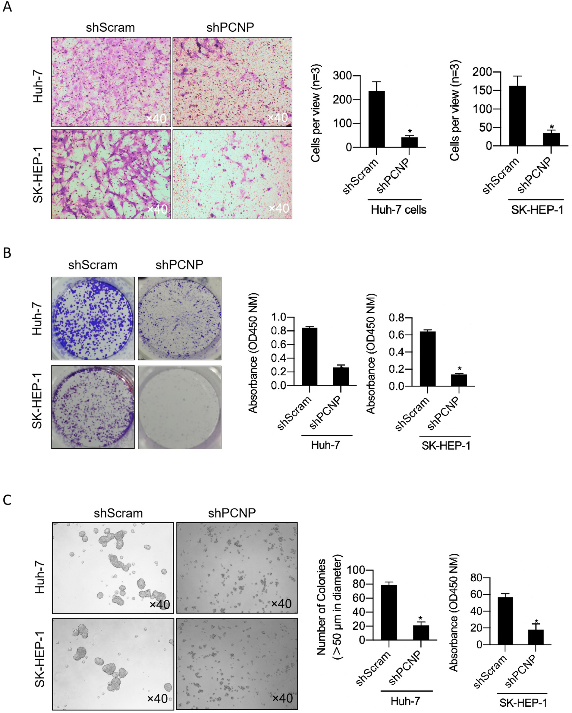
Fig. 4

The effects of PCNP on malignant behaviors in LIHC. To evaluate the effects of PCNP knockdown on malignant behaviors, including invasion, colony formation and tumor formation in soft agar, Transwell assay (A), colony formation in plate (B) and tumor formation assay (C) were performed. *P < 0.05, vs. shScram group.