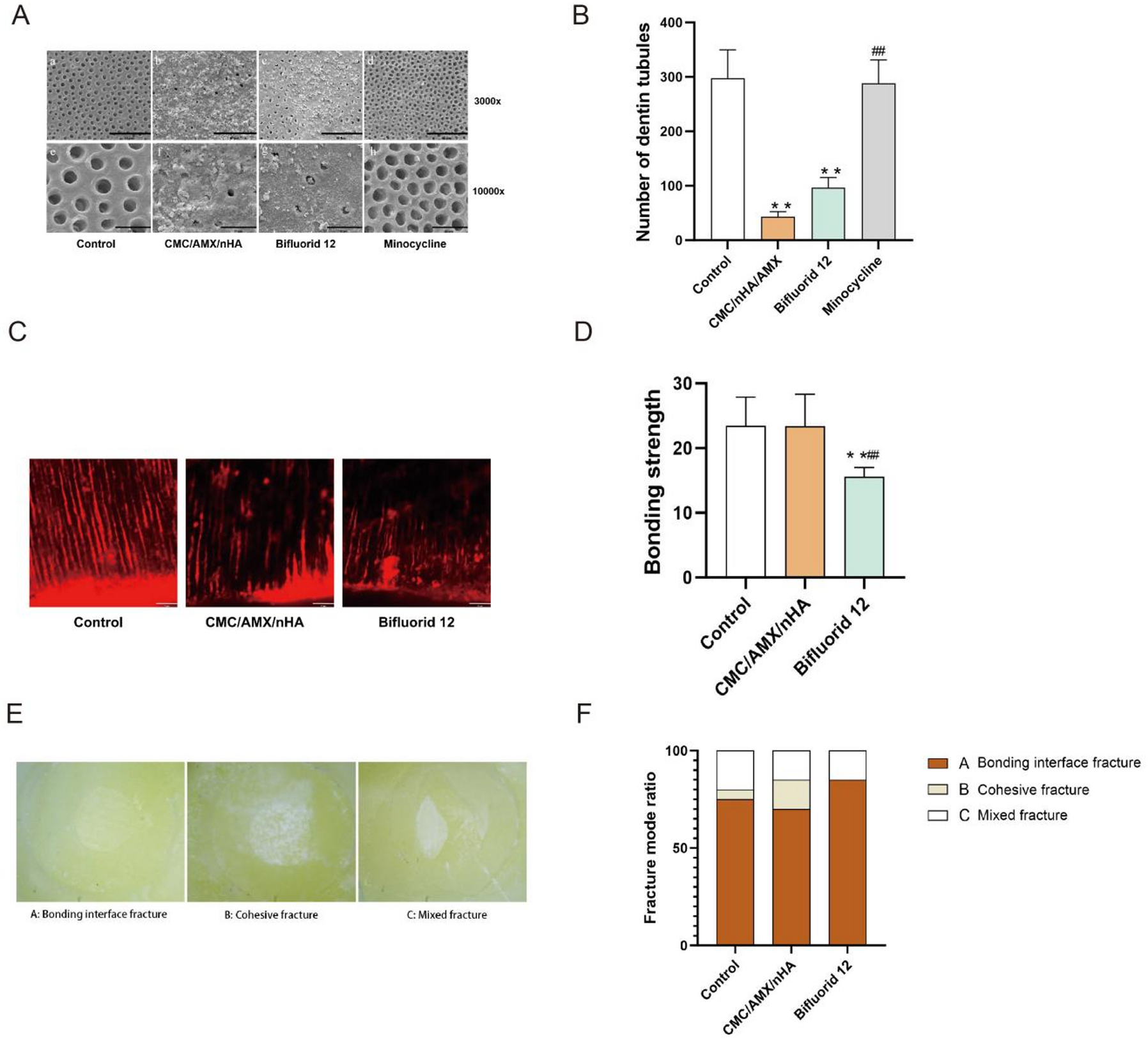
Fig. 5

Evaluation of dentin tubule sealing and bonding performance of CMC/AMX/nHA composite. (A) Representative SEM images of dentin disc surfaces in each group, showing differences in dentinal tubules exposure. (B) Statistical histogram of the number of exposed dentinal tubules per unit area. (C) Fluorescence-based microleakage detection diagram. (D) Bar chart showing the bonding strength of resin to dentin in each group. (E) Schematic representation of fracture modes observed after bond strength testing. (F) Distribution ratio of different fracture modes across groups. Note: Images A (a–d) are SEM micrographs at 3000× magnification; images A (e–h) are SEM micrographs at 10,000× magnification. “**” indicates a significant difference compared to the control group; “##” indicates a significant difference compared to the experimental group.