Fig. 2
From: Compartment-specific eccDNA patterns reveal senescence associated biomarkers in hUC-MSCs

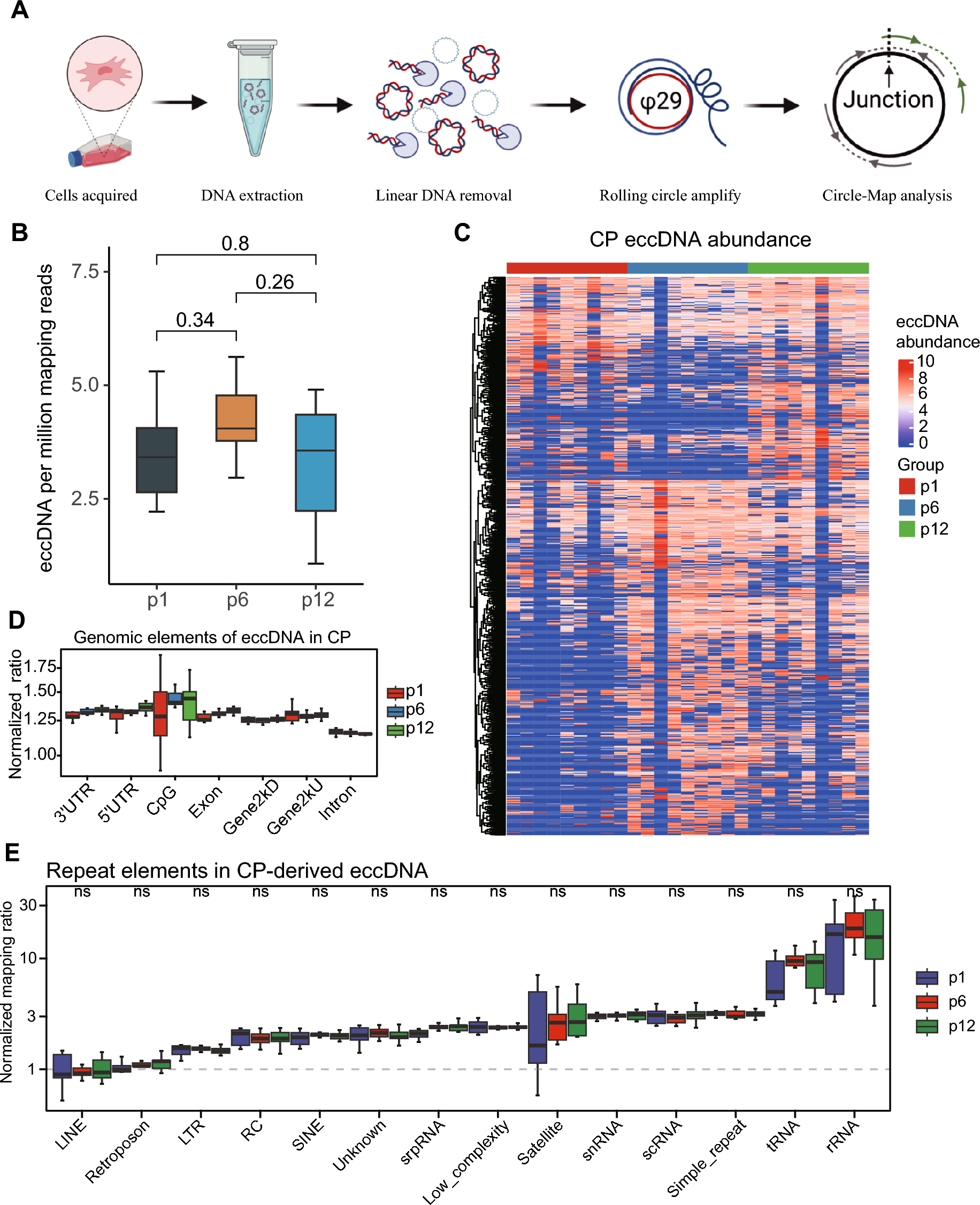
Identification of the extrachromosomal circular DNA features in cell pellets of MSCs. (A) The workflow of eccDNA enrichment through DNA extraction, linear DNA removal by exonuclease V, Phi-29 rolling circle amplification, sequencing, and analysis by Circle-Map pipeline. (B) The eccDNA per million mappable reads of CP samples of passage 1, 6 and 12 (Wilcoxon test). (C) The differential eccDNA gene abundance between P1, P6 and P12. The X-axis and Y-axis represent sample id and gene id respectively. 1382 eccGenes presented differently between 3 groups by the Wilcox test. (D) Normalized ratio of eccDNA in different genomic elements. (E) Normalized mapping ratio of eccDNA reads aligned to repeats.