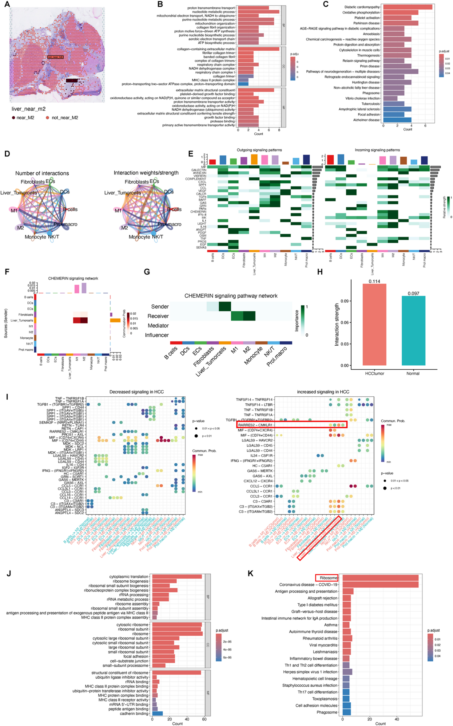
Fig. 4
From: M2 macrophages and tumor cells engage in a metabolic feedback loop to drive HCC progression

Spatial and functional analysis of tumor-macrophage interactions and the role of chemerin signaling in HCC. (A) Spatial mapping of tumor cells categorized as M2-proximal or M2-distal based on their spatial distance to M2 macrophages, using spatial transcriptomics data. Tumor cells closely associated with M2 macrophages are highlighted as M2-proximal, while cells farther from M2 are labeled as M2-distal. (B) Gene Ontology (GO) enrichment analysis of differentially expressed genes between M2-proximal and M2-distal tumor cells. (C) KEGG pathway enrichment analysis of differentially expressed genes between M2-proximal and M2-distal tumor cells. (D) CellChat analysis of cellular communication between tumor cells and macrophages, demonstrating signaling interactions. (E) Quantitative analysis of signaling inputs and outputs for various cells in the HCC. (F, G) Visualization of the chemerin signaling pathway and its interactions within the tumor-macrophage network. (H) Interaction strength analysis between M2 macrophages and tumor cells in tumor regions compared to non-tumor regions. (I) Comparative interaction strength between tumor cells and M2 macrophages across tumor and non-tumor tissues. (J) Spatial GO enrichment analysis of M2 macrophages in tumor-associated regions versus non-tumor regions. (K) Enrichment KEGG analysis visualizing the spatial accumulation of M2 macrophages around tumor cells compared to non-tumor cells.