Fig. 5
From: M2 macrophages and tumor cells engage in a metabolic feedback loop to drive HCC progression

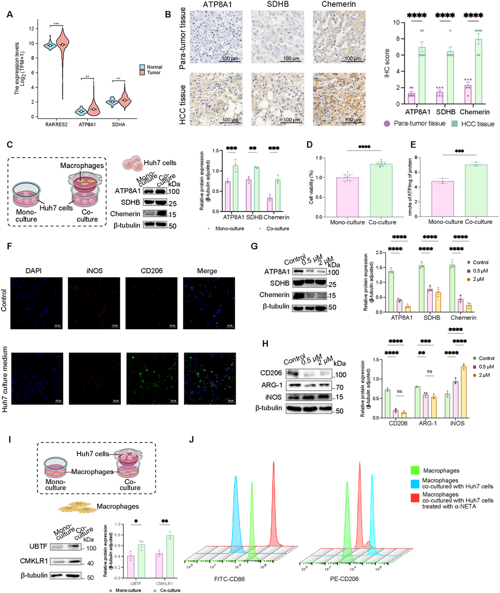
Validation of chemerin signaling and OXPHOS activity in tumor-macrophage interactions through in vitro experiments. (A) Gene expression analysis of chemerin-encoding genes in tumor and non-tumor tissues using TCGA-LIHC database. (B) Immunohistochemical (IHC) staining of ATP8A1, SDHB, and Chemerin in HCC tumor and adjacent normal tissues (scale bar: 100 μm), and IHC score quantification (n = 6). (C) Analysis of OXPHOS marker and Chemerin expression in tumor cells co-cultured with macrophages and quantifications (n = 3). (D) Assessment of tumor cell viability after co-culture with macrophages. (E) ATP production levels in tumor cells under co-culture conditions. (F) Immunofluorescence staining showing the expression level of iNOS, CD206 in macrophages cultured with tumor cell-conditioned medium to evaluate macrophage polarization (Scale bar: 50 μm). (G) Western blot analysis the expression level of ATP8A1, SDHB, and Chemerin in Huh7 cells treated with different concentration of oligomycin and quantification (n = 3). (H) Protein expression and quantification in macrophages treated with the conditioned medium collected after treating tumor cells with different concentrations of oligomycin (0.5 µM and 2 µM) and quantification (n = 3). (I) Expression of ribosome-related marker and the chemerin receptor, CMKLR1 in macrophages co-cultured with tumor cells and quantifications (n = 3). (J) The expression level of CD86 and CD206 analyzed by flow cytometry.