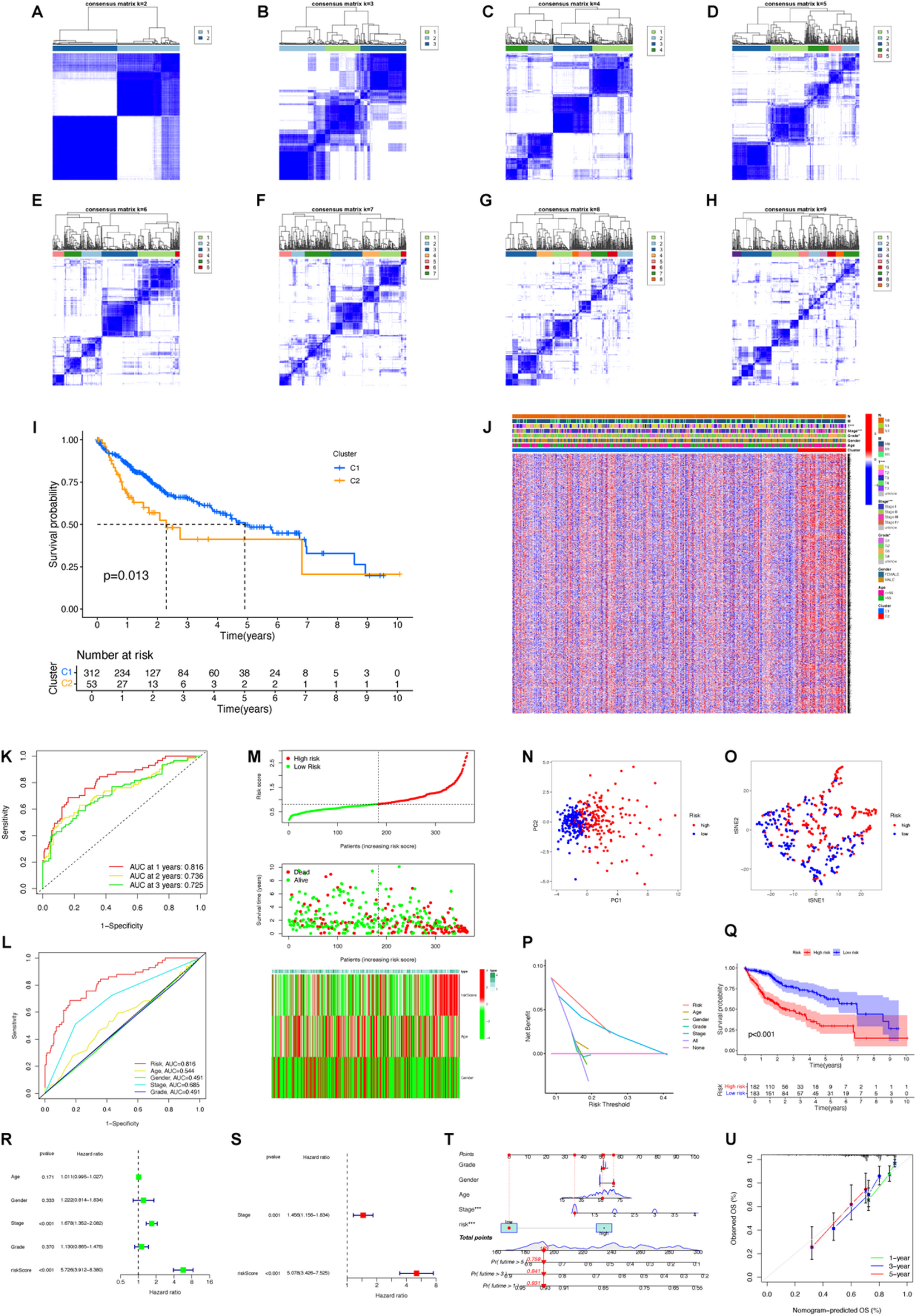
Fig. 7
From: M2 macrophages and tumor cells engage in a metabolic feedback loop to drive HCC progression

Consensus clustering of OXPHOS genes identified and prognosis model construction. (A-H) Consensus matrix plots for cluster numbers 2 through 9. (I) KM survival analysis comparing two clusters. (J) heatmap of DEG expressions of the two clusters and clinicopathological features between the two clusters. (K) ROC curves for risk score and clinicopathological features. (L) ROC curves for the prognostic signature at 1, 3, and 5 years. (M) Heatmap displaying OXPHOS-related gene expression in risk groups; scatterplot based on survival status; and risk curve by sample risk score. (N) PCA-based dot plot for low- and high-risk groups. (O) t-SNE plot. (P) DCA curves for different predicting models. (Q) KM curves for overall survival in high- and low-risk groups. (R) Univariate analysis. (S) Multivariate analysis. (T) Nomogram for prognosis prediction. (U) Calibration curves for predicting 1, 3, and 5-year OS. KM curve, Kaplan–Meier curve; OS, overall survival; DEG, differentially expressed genes; ROC curve, receiver operating characteristic curve; t-SNE, t-distributed stochastic neighbor embedding; PCA, principal component analysis; DCA, Decision Curve Analysis. **** P < 0.001.