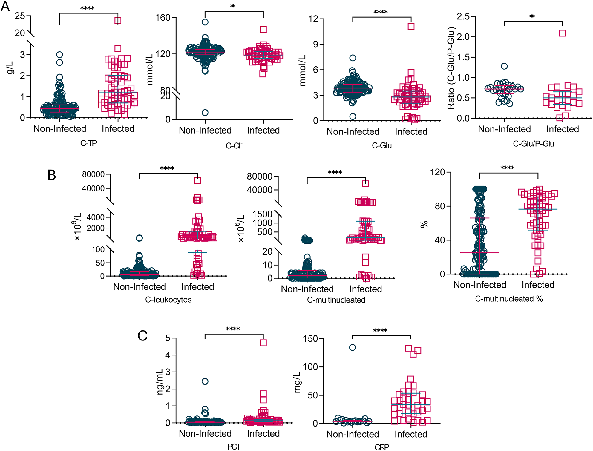
Fig. 3

Comparisons between infected group and non-infected group. The CSF and parameter levels of C-TP, C-Cl-, C-Glu, C-Glu/S-Glu (A), C-leukocytes, C-multinucleated, C-multinucleated % (B), PCT and CRP (C). The horizontal lines represented the median. Statistical significance was calculated with Mann-Whitney test. **, p < 0.01; ****, p < 0.0001; C-TP, CSF total protein; C-Cl-, CSF chlorine ion; C-Glu, CSF glucose; C-Glu/S-Glu, CSF: serum glucose ratio; C-multinucleated, CSF multinucleated cells; C-multinucleated %, CSF proportion of multinucleated cells; PCT, procalcitonin; CRP, hypersensitive C-reactive protein.