Fig. 2
From: METTL3 promotes vascular stability in intracranial aneurysm via m6A-AMPK axis

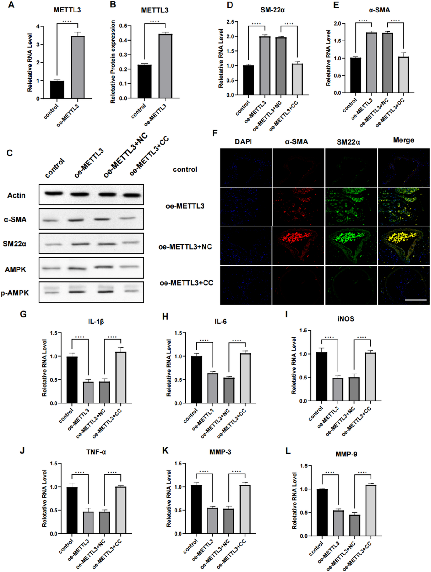
Regulation of VSMC phenotypic transformation by METTL3 through AMPK signaling. (A) qRT-PCR analysis of METTL3 expression in VSMCs overexpressing METTL3. (B) Western blot analysis confirming METTL3 overexpression in VSMCs. (C) Western blot analysis showing the expression levels of AMPK, p-AMPK, α-SMA, and SM22α. (D–E) qRT-PCR results demonstrating the mRNA expression levels of α-SMA and SM22α. (F) Immunofluorescence staining of α-SMA and SM22α in VSMCs (scale bar = 25 μm). (G-L) qRT-PCR analysis of IL-1β, IL-6, TNF-α, iNOS, MMP-3, and MMP-9 expression in VSMCs. Each experiment was conducted at least three times. Error bars indicate mean ± SD. Statistical significance was determined by one-way ANOVA: *P < 0.05, **P < 0.01, ***P < 0.001.