Abstract
Intracranial aneurysm (IA) is a type of cerebrovascular complication that can result in subarachnoid hemorrhage. Published research have evidenced the involvement of METTL3, a critical mRNA m6A methyltransferase, in the generation of various cardiovascular diseases. However, its specific role in regulating IAs remains unclear. Our research demonstrated downregulation of METTL3 in IA patients and a significant positive correlation with AMPK expression. In vascular smooth muscle cells (VSMCs), overexpressing METTL3 led to an upregulation of contractile marker genes (SM-22α & α-SMA), while the expressions of TNF-α, IL-1β, iNOS, IL-6, MMP-9, and MMP-3 were significantly downregulated. This effect was reversed by the use of the AMPK inhibitor Compound C. Therefore, it can be postulated that METTL3 may regulate the phenotypic transformation of VSMCs by mediating the AMPK signaling pathway. Additionally, overexpression of METTL3 can suppress the proliferation and migration of VSMCs and promote cell apoptosis. Conversely, overexpressing METTL3 in this rat IA model resulted in improved vessel morphology, enhanced wall thickness, and elevated expression of genes, SM-22α and α-SMA. However, these beneficial effects were reduced following treatment with Compound C. Furthermore, we observed higher immunofluorescence intensity of the M1 macrophage marker CD68 in IA mice compared to significantly lower levels in rats overexpressing METTL3. These results suggest that AMPK inhibition may be mediated by METTL3, which would limit macrophage infiltration and hence prevent the development of IAs. Our investigation demonstrates that METTL3 can modulate the phenotypic transformation of VSMCs by regulating the AMPK signaling pathway. This regulation results in inhibited migration, cell proliferation, promoted apoptosis, and suppression of macrophage infiltration, thereby impeding the progression of IAs.
Similar content being viewed by others
Introduction
Intracranial aneurysm (IA) is a potentially fatal condition that can lead to subarachnoid hemorrhage, occurring in 1 to 2% of the population. Rupture of an IA accounts for 30 to 40% of IA-related deaths. Traditional treatment choices for IA include surgical clipping and endovascular coiling1. but these could lead to complications such as coil occlusion or aneurysm growth, resulting in recurrence Therefore, enhancing the prognosis of IA requires a knowledge on pathophysiology. Vascular smooth muscle cells (VSMCs) play a role in artery contraction and are vital parts of the cerebral arterial media. Under pathological conditions, VSMCs can undergo phenotypic transformation from a differentiated, contractile type to a dedifferentiated, synthetic type with enhanced proliferation and migration capabilities, which play a role in the formation, development, and rupture of IAs2.
AMPK serves as an important enzyme regulating cellular energy balance, and its activation is involved in modulating various cellular functions, such as cell cycle progression, cell proliferation, metabolism, and autophagy3. Research reveals that AMPK activation can arrest the cell cycle at the G0/G1 phase by inhibiting the mTOR signaling pathway, thereby suppressing the proliferation of VSMCs4. Furthermore, the AMPK/ACC signaling pathway is recognized for its vascular protective effects5. Metformin has been found to suppress the phenotypic transformation of VSMCs in the walls of intracranial aneurysms (IAs) by activating the AMPK/ACC signaling pathway6, leading to a reduction in the incidence and rupture rates of IAs in animal (rat) models. This effect has also been confirmed in human IA and superficial temporal artery samples.
Current tumour biology research is at the forefront of epigenetic regulation systems. In eukaryotic organisms, m6A modification of mRNA is the most prevalent type and has been extensively implicated in the generation and progression of different diseases, including malignant tumors. Notably, Aierpati and colleagues noted significant differences in the expression levels of m6A regulators between normal tissues and intracranial aneurysm (IA) tissues7. METTL3, a core component of the m6A methyltransferase complex, has been displayed in numerous studies to be associated with the onset of cardiovascular diseases such as myocardial hypertrophy, heart failure, and aortic aneurysm through its mediation of m6 A modification8,9,10. However, the precise regulatory mechanism of METTL3 in the context of IA remains elusive.
In this investigation, authors initiated by examining the expression patterns and associations between AMPK and METTL3 in clinical tissues of IAs. Following this, we developed cell lines with METTL3 overexpression and created rat models of IAs to delve into the effects of METTL3 on vascular endothelial cell proliferation, apoptosis, and migration, as well as its role in IA formation in these models. Eventually, by administering the AMPK signal inhibitor Compound C to the IA rat models, this research unveiled the molecular mechanism through which METTL3 regulates the development of intracranial aneurysms. This investigation provides a fresh perspective on the pathogenesis of IAs and suggests potential therapeutic targets for future studies.
Materials and methods
Collection of clinical specimens
Fifty samples of intracranial aneurysms (each 25 unruptured and ruptured) and 25 normal superficial temporal artery (STA) tissues, utilized as controls, were conosidered from 75 patients who underwent surgical clipping of intracranial aneurysms. The specimens were meticulously preserved (in 10% formaldehyde) to obtain their structural integrity and subsequently embedded in paraffin for easy sectioning. Thin sections, each measuring five micrometers in thickness, were carefully mounted onto polylysine-coated slides to ensure adherence and stability during staining processes. These sections were then stained with hematoxylin and eosin to facilitate detailed microscopic examination. The research adhered strictly to the ethical principles outlined Declaration of Helsinki (in 1964), ensuring respect for human dignity, the protection of participants’ rights, and the conducted research in a manner that minimizes harm. All experimental protocols involving human tissue were approved by the Ethics Committee of Qilu Hospital (Qingdao) of Shandong University (Approval No. KYLL-qdql2020091). Informed consent was obtained from all participants or their legal guardians prior to sample collection.
Establishment of IA rat model
The animal studies were conducted in strict compliance with a protocol that had received prior approval from the Institutional Animal Care and Use Committee. All animal experiments were performed in accordance with institutional guidelines and approved. Mice were anesthetized with sodium pentobarbital (50 mg/kg, intraperitoneal). We acknowledge that sodium pentobarbital alone does not fully meet contemporary standards for surgical anesthesia and analgesia in rodents. In accordance with institutional practice at the time of the study, pentobarbital was employed to induce and maintain anesthesia. However, current best practices recommend a combined regimen (e.g., pentobarbital with inhaled isoflurane or perioperative analgesics such as buprenorphine) to provide improved anesthetic depth and analgesia. We have therefore noted this as a limitation and will adopt multimodal anesthesia protocols in future studies to further enhance animal welfare. Male Sprague-Dawley rats, aged 6 to 8 weeks and weighing between 180 and 200 g, were obtained from a SPF (Beijing) Biotechnology Co., Ltd and housed in a controlled environment with regulated temperature, humidity, and lighting conditions to minimize stress and ensure their well-being. After a period of acclimatization lasting 7 days, the animals were randomly assigned to six groups, with 20 rats in each group: Sham, IA (intracranial aneurysm), IA + oe-NC (overexpression negative control), IA + oe-METTL3 (overexpression of METTL3), IA + oe-METTL3 + NC (overexpression of METTL3 with negative control treatment), and IA + oe-METTL3 + CC (overexpression of METTL3 with Compound C treatment). Except for the Sham group, rats in the remaining five groups underwent simultaneous ligation of the left renal artery and left common carotid artery to induce the intracranial aneurysm model. Rats in the Sham group underwent a surgical procedure that did not involve any arterial ligation, serving as a control for the surgical stress and procedure. All experimental rats in these groups, including those in the Sham and IA groups, were provided with a high-salt diet consisting of 8% NaCl and 0.12% β-aminopropionitrile for a period of 30-day to induce hypertension, a known risk factor for intracranial aneurysms. After the 30-day period, the rats were euthanized using an overdose of CO2 to ensure human handling and disposal. Each set of rats’ cerebral arterial circule tissues were meticulously removed from additional study and inspection after killing.
All animal experiments in this study were conducted under protocols reviewed and approved by Animal Ethics Committee of Kangtai Medical Testing Hebei Co., Ltd. (Approval No. KT2023-01-13-01). All methods were carried out in accordance with ARRIVE guidelines and regulations.
Cell isolation and culture
The VSMCs were recovered from the aorta of wild-type Sprague-Dawley rats using collagenase digestion. These cells were then incubated in Dulbecco’s Modified Eagle Medium (DMEM) supplemented with 10% fetal bovine serum (FBS) at 37 °C in a humidified atmosphere containing 5% CO2 to ensure optimal growth conditions. After a 24-hour period of culture to allow for cell adherence and recovery, the VSMCs were randomly divided into four experimental groups: Control, oe-METTL3 (overexpression with METTL3), oe-METTL3 + NC (overexpression with METTL3 with negative control treatment), and oe-METTL3 + CC (overexpression with METTL3 with Compound C treatment). Each group had three replicates to ensure statistical reliability.
For the transfection process, the VSMCs in the oe-METTL3, oe-METTL3 + NC, and oe-METTL3 + CC groups were transfected with a lentivirus vector carrying the METTL3 gene according to the supplier’s instructions using Lipofectamine 2000™ transfection reagent. The Control group was not transfected and served as a baseline for comparison. After transfection, the cells in the oe-METTL3 + NC group were treated with normal saline as a control for the transfection and treatment process. The cells in the oe-METTL3 + CC group were treated with 10 µM of Compound C, a known inhibitor of APMK activity. The cells were then allowed to grow for an additional 96 h under the same culture conditions. Then, the VSMCs from all groups were collected and prepared for further experiments, such as RNA extraction, protein isolation, or immunofluorescence, to investigate the effects of METTL3 overexpression and Compound C treatment on cellular function and gene expression.
Immunofluorescence (IF) assay
Rat brain arterial rings and VSMCs were meticulously prepared and fixed with 4% paraformaldehyde for 30 min at room temperature, ensuring the structural integrity and biochemical stability of the samples. Following fixation, the samples were gently washed to eliminate any residual paraformaldehyde and then incubated with 0.3% Tween 20 in PBS at 37 °C for 30 min to permeabilize the cell membranes and block non-specific binding sites. Subsequently, the samples were incubated with a 5% BSA blocking solution at room temperature for 1 h to prevent non-specific interactions with the antibodies. Next, the samples were incubated with specific primary antibodies targeting METTL3 (Abcam, ab195352), AMPK (Abcam, ab32047), p-AMPK (Abcam, ab23875), SM-22α (Affinity Biosciences, AF9266), and α-SMA (Affinity Biosciences, AF1032) at 4 °C overnight. After that, the samples were thoroughly washed to remove any unbound antibodies. They were then incubated with fluorescence-labeled secondary antibodies in the dark at room temperature for 30 min. Finally, the samples were stained with 4’,6-diamidino-2-phenylindole (DAPI) to visualize the cell nuclei. The stained samples were then mounted onto microscope slides and observed under a laser scanning confocal microscope to capture high-resolution images of the samples. These images were analyzed to assess the expression levels and localization of the targeted proteins within the rat brain arterial rings and VSMCs.
Quantitative RT‑PCR analysis (qRT-PCR)
Total RNA was extracted from the cells and tissues using TRIzol reagent, following the supplier’s instructions meticulously. The extracted RNA was then subjected to qRT-PCR analysis using the SYBR® Premix Ex Taq kit (TaKaRa, Japan) on a Roche LightCycler 480 instrument. β-Actin was employed as the internal control to normalize the expression levels of the target genes. The primer sequences for all genes of interest are provided in detail in Table 1. For clinical specimens, the expression of METTL3 mRNA and AMPK mRNA was examined. For the and VSCMs from IA rat model, the expressions of METTL3, AMPK, α-SMA, SM-22α, IL-1β, IL-6, TNF-α, MMP3, MMP9, and iNOS mRNA were examined. To ensure the reliability and reproducibility of the results, each gene and sample were analyzed in triplicate, with three biological replicates and three technical repeats per replicate. The relative mRNA expression levels were calculated using the 2−ΔΔCt method, which is a commonly employed quantitative method in qRT-PCR analysis.
Western blot
Cells and tissue were lysed in RIPA buffer to extract the total protein, and the protein concentration was then determined using a BCA assay. Subsequently, 30 µg of protein were loaded onto a 10% SDS-PAGE gel for separation. Following electrophoresis, the proteins were transferred onto a PVDF membrane. Prior to antibody incubation, the membrane was blocked with 5% skimmed milk at 37 °C for a duration of 3 h to minimize non-specific binding. Overnight incubation at 4 °C was then performed with primary antibodies specific for p-AMPK, AMPK, α-SMA, SM22α, MMP3, MMP9, and GAPDH. After thorough washing with TBST to remove unbound antibodies, the membrane was incubated with an HRP-labeled secondary antibody for 1 h at 37 °C. The protein bands were visualized using an ECL assay kit and detected with the ChemiScope6100 imaging system.
Cell proliferation and migration assay
Distribute the cells uniformly in a 96-well plate by adding approximately 5,000 cells per well in a volume of 100 µl. After seeding the cells, place the plate in a culture incubator maintained at 37 °C, with a 5% CO2 atmosphere and optimal humidity, for a period of 24 h to allow cell adherence and growth. Next, carefully add 10 µl of CCK-8 solution to each well, and gently swirl the plate to ensure complete mixing. Avoid creating bubbles, as they can interfere with the OD readings. Subsequently, return the plate to the incubator for an additional 1 to 4 h, allowing the CCK-8 reagent to react with the viable cells and produce a colorimetric change. Finally, use an ELISA reader to measure the absorbance of each well at a wavelength of 450 nm, which corresponds to the OD value.
To assess cell migration, we utilized Transwell chambers with permeable supports (specifically, 24-well chambers featuring a 3.0-micron membrane). VSMCs were plated at a concentration of 5 × 104 cells per milliliter in the upper chamber of the Transwell system. These cells were then incubated in serum-free DMEM under various treatment conditions, including metformin and inhibitors. Simultaneously, the lower chamber was filled with DMEM supplemented with 10% FBS as a chemoattractant. After a 24-hour incubation period at 37 °C and 5% CO2, the VSMCs that had migrated through the membrane to the upper chamber were fixed using 4% PFA. Following fixation, the cells were stained with crystal violet solution to enhance their visibility. Finally, the stained cells were counted under a microscope to quantify the degree of cell migration.
Cell apoptosis assay
To perform apoptosis analysis, first, prepare a cell suspension with a concentration of 1 × 106 cells/µl. Then, accurately pipette 100 µl of this cell suspension into a clean tube. Next, add 5 µl of Annexin V-FITC reagent and 10 µl PI solution to the tube containing the cell suspension. Gently mix the contents to ensure uniform staining. After that, incubate the mixture in the dark at a temperature of 37 °C for 15 min. This incubation period allows the Annexin V-FITC to bind to the apoptotic cells and the PI to stain the dead cells. Following incubation, add 400 µl of 1× binding buffer to the tube to dilute the staining reagents and facilitate cell analysis. Finally, within one hour of staining, analyze the cells using a flow cytometer. The flow cytometer will detect the fluorescence emitted by the Annexin V-FITC and PI, allowing for the differentiation of live, apoptotic, and dead cells based on their staining patterns.
EdU assay
First, culture VSMCs in a 48-well plate overnight. Then, add 200 µL of EdU solution (50 µM) to each well and incubate at 37 °C for 6 h. After the incubation period, fix the VSMCs with 4% formaldehyde at 37 °C for 30 min. Following fixation, permeabilize the cells with 0.5% TritonX-100 for 10 min. Subsequently, add 200 µL of Apollo reaction solution to each well and incubate in the dark for 30 min to allow EdU staining to occur. Once staining is complete, introduce 200 µL of DAPI solution to stain the cell nuclei. Finally, observe the proliferation of the cells under a microscope.
Histological analysis
The aortic vessel tissues were fixed using 4% paraformaldehyde at 4 °C. Following fixation, sections were prepared and stained with Hematoxylin-eosin (H&E) and Masson’s trichrome. Subsequently, the stained samples were observed under a microscope for analysis.
Measurement of m6A methylation levels
Total RNA was extracted from aortic vessel tissue using TRIzol reagent, following the supplier’s guidelines. Following RNA isolation, the levels of m6A methylation in the RNA of each experimental group were quantified using an EpiQuik m6A RNA Methylation Quantification Kit (Epigentek, USA), according to the supplier’s instructions.
All experiments involving human and animal subjects were performed in accordance with the relevant guidelines and regulations, including the Declaration of Helsinki and institutional policies.
Statistical analysis
All experiments were independently repeated at least three times to ensure reproducibility. Statistical analysis was performed using GraphPad Prism (version 8 or later). Data were tested for normality using the Shapiro–Wilk test and for homogeneity of variances using Levene’s test. For comparisons between two groups, unpaired two-tailed Student’s t-tests were applied. For multiple group comparisons, one-way analysis of variance (ANOVA) followed by Tukey’s post hoc test was used. Results were expressed as mean ± standard deviation (SD), and a P value < 0.05 was considered statistically significant. This approach is consistent with statistical methods used in previous intracranial aneurysm studies.
Results
Expression of METTL3 and AMPK was down-regulated in IA patients
Baseline demographic and clinical characteristics of participants are summarized in Supplementary Table S1. To explore the function of METTL3 in the formation and advancement of intracranial aneurysms (IAs), we first evaluated the levels of expression of both METTL3 and AMPK within the arterial walls, comparing those from healthy arteries, unruptured aneurysms (UAs), and ruptured aneurysms (RAs). qRT-PCR analysis revealed a significant down-regulation of both METTL3 and AMPK mRNA in comparison to healthy arterial walls (p < 0.01, n = 25, respectively). It’s worth noting that there exists a direct relationship between the expression levels of METTL3 and AMPK (R = 0.7837, p < 0.0001, Fig. 1A). Additionally, Western blotting analysis revealed a restricted expression of phosphorylated AMPK (p-AMPK) in the IA tissue (Fig. 1B). Immunofluorescence staining demonstrated predominant localization of METTL3 and AMPK in VSMCs within healthy arterial walls, whereas their fluorescence intensity was reduced in IA walls (Fig. 1C). The present findings unveil a potential negative regulatory role of METTL3 and AMPK in the pathogenesis of intracranial aneurysms.
The expression of METTL3 and AMPK is decreased in IA, exhibiting a positive correlation. (A) qRT-PCR analysis of METTL3 and AMPK expression in the arterial walls of healthy control, UA, and RA (left and middle panels) and correlation between METTL3 and AMPK expression (right panel). (B) Western blotting analysis of METTL3, AMPK, and p-AMPK in the arterial walls of healthy control, UA, and RA. (C) Representative images of METTL3 and AMPK immunofluorescence in the arterial walls of healthy control, UA, and RA (scale bar = 25 μm). All experiments were conducted a minimum of three times. Error bars represent mean ± SD. *P < 0.05, **P < 0.01, ***P < 0.001 by one-way ANOVA.
METTL3 affected VSMC phenotypic transformation by targeting AMPK signaling
VSMCs play a pivotal role in the development of IAs, and changes in their phenotype are intimately linked to the progression of these aneurysms. To delve deeper into the role of METTL3 in VSMC phenotype regulation, we meticulously isolated and cultured rat aortic VSMCs, creating a cell system specifically for METTL3 overexpression (Fig. 2A ~ B). The results of Western blot analysis indicated a notable increase in the protein expression of both AMPK and its phosphorylated form (p-AMPK) in VSMCs overexpressing METTL3 (Fig. 2C). This suggests that AMPK could potentially act as a downstream target gene regulated by METTL3.
Next, we delved into the phenotypic modulation of VSMCs by examining the expression of α-SMA and SM22α. Our findings showed a marked increase in both mRNA and protein levels of α-SMA and SM22α in VSMCs with elevated METTL3 expression, compared to the control group, indicating that METTL3 could promote VSMC transformation towards a contractile phenotype (Fig. 2D ~ F). However, the scenario underwent a significant shift when the AMPK phosphorylation inhibitor of Compound C was introduced. Treatment with Compound C led to a striking decrease in the expression levels of α-SMA and SM22α, almost reverting them back to those observed in the blank group. This effect could be attributed to Compound C mediated inhibition of AMPK phosphorylation, thereby impeding VSMC phenotypic transformation. Additionally, the qRT-PCR results demonstrated a notable downregulation in the mRNA expression levels of inflammatory cytokines such as IL-1β, IL-6, and TNF-α, as well as iNOS, MMP-3, and MMP-9 in VSMCs over-METTL3 (Fig. 2G ~ L). However, upon treatment with Compound C, these mRNA expression levels were effectively restored.
Regulation of VSMC phenotypic transformation by METTL3 through AMPK signaling. (A) qRT-PCR analysis of METTL3 expression in VSMCs overexpressing METTL3. (B) Western blot analysis confirming METTL3 overexpression in VSMCs. (C) Western blot analysis showing the expression levels of AMPK, p-AMPK, α-SMA, and SM22α. (D–E) qRT-PCR results demonstrating the mRNA expression levels of α-SMA and SM22α. (F) Immunofluorescence staining of α-SMA and SM22α in VSMCs (scale bar = 25 μm). (G-L) qRT-PCR analysis of IL-1β, IL-6, TNF-α, iNOS, MMP-3, and MMP-9 expression in VSMCs. Each experiment was conducted at least three times. Error bars indicate mean ± SD. Statistical significance was determined by one-way ANOVA: *P < 0.05, **P < 0.01, ***P < 0.001.
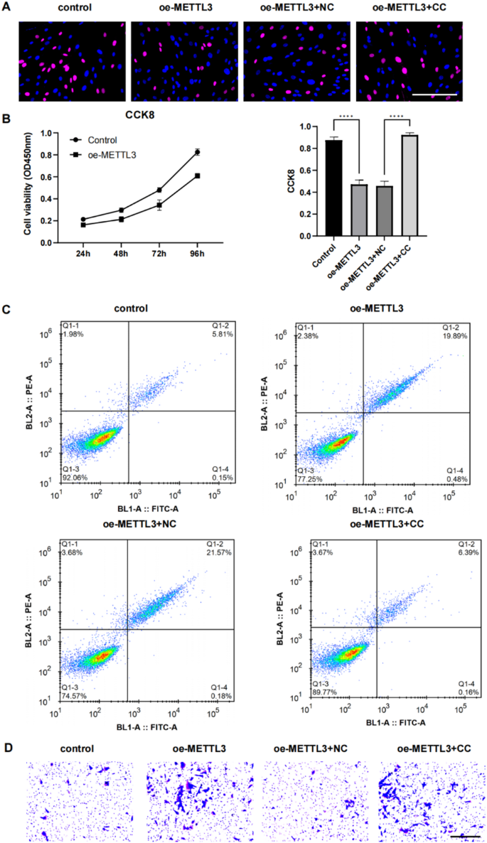
METTL3 regulated VSMCs proliferation, apoptosis and migration by targeting AMPK signaling
To assess the impact of METTL3 on the proliferation and apoptosis of VSMCs, we conducted EdU staining, CCK-8 assays, and flow cytometry. Our findings indicated a notably decreased proportion of EdU-positive cells in the METTL3-overexpressing (oe-METTL3) group compared to the control group. Interestingly, treatment with Compound C led to a significant increase in the proportion of EdU-positive cells (Fig. 3A). Similarly, the overexpression of METTL3 in VSMCs was found to significantly suppress their proliferative activity compared to normal VSMCs, as demonstrated by the CCK8 assay (Fig. 3B). However, this impaired proliferative activity was effectively restored following treatment with Compound C. Flow cytometry analysis indicated an apoptosis rate of 5.96% for normal VSMC cells and 20.37% for oe-METTL3 VSMC. After Compound C treatment, this rate decreased to 6.55% (Fig. 3C).
METTL3 influences VSMC proliferation, apoptosis, and migration through AMPK signaling. (A) EdU staining to visualize VSMC proliferation. (B) CCK-8 assay results showing VSMC proliferation rates. (C) Flow cytometry analysis of apoptotic VSMCs. (D) Transwell migration assay to evaluate VSMC migration ability (scale bar = 50 μm).
These findings suggest that METTL3 may modulate AMPK signaling pathway to inhibit VSMC proliferation and promote apoptosis effectively. Furthermore, Transwell assay evaluated how METTL3 affects VSMC migration. It showed a significantly lower number of migrating cells from upper chamber to lower chamber under conditions where METTL3 was overexpressed compared to the control group (Fig. 3D). However, after administering Compound C treatment again increased migration numbers were observed.
METTL3 prevents IA progression in a rat model by targeting AMPK signaling
We conducted an extensive study to explore the role of METTL3 in the phenotypic modulation of VSMCs during the formation and progression of IAs in a rat model. Histological analysis with HE staining demonstrated a significant thinning of the arterial vessel wall in the IA rat model (Fig. 4A ~ B). In addition, Masson trichrome staining provided further evidence of severe damage to the middle layer of the arterial wall, thereby validating the success of the model construction. Conversely, overexpressing METTL3 in the rat IA model resulted in a substantial enhancement of vessel morphology, characterized by an increase in wall thickness (Fig. 4B). To uncover the mechanism behind METTL3’s effects in this model, we administered Compound C as a treatment. Subsequent HE and Masson staining revealed a notable reduction in vessel wall thickness following Compound C treatment. This reduction might be linked to the inhibition of AMPK phosphorylation.
METTL3 regulates IA progression in vivo via the AMPK signaling pathway. (A) Vessel thickness measurement of the arterial vessel in the IA rat model (scale bar = 100 μm). (B) Histological examination with HE staining and Masson’s trichrome staining of the arterial vessel in the IA rat model (scale bar = 50 μm). (C) Immunofluorescence double-staining to detect α-SMA and SM22α in the IA rat model (scale bar = 25 μm). These results reveal a downregulation of α-SMA and SM22α expression in the IA rat model compared to controls.
On the other hand, when the expression of METTL3 increases, it triggers an elevation in the expression levels of both α-SMA and SM22α. Intriguingly, the application of compound C causes a notable reduction in the fluorescence intensity associated with both α-SMA and SM22α. These findings corroborate the notion that METTL3 exhibits inhibitory effects on the progression of mouse IA, which could potentially be attributed to its regulatory role in the AMPK signaling pathway. Furthermore, immunohistochemical analysis demonstrated a notable increase in the quantity of CD68-positive and MMP2-positive cells. Additionally, the results from immunofluorescence staining showed a considerable enhancement in the fluorescence intensity of both CD68 and MMP2 (Fig. 5).
Discussion
Intracranial aneurysms (IA) are often described as silent killers, typically asymptomatic but potentially leading to severe disability or fatality upon rupture and hemorrhage11. To date, no effective pharmacological interventions have been identified for controlling IA development. Hence, identifying potential biomarkers and drug targets is vital for enhancing the diagnostic accuracy and prognostic outcomes for IA patients.
Recent work has demonstrated that METTL3 not only regulates VSMC phenotypic plasticity in chronic kidney disease by targeting Runx2 12 but also suppresses VSMC phenotypic switching through autophagy induction13. Mechanistic reviews have highlighted the pivotal role of METTL3 and m6A methylation in VSMC-driven aneurysmal diseases such as AAA and TAD14. Moreover, epitranscriptomic analyses have linked differential m6A patterns to the immunological microenvironment in intracranial aneurysms7. A recent comprehensive review in AAA underscores the growing recognition of m6A as a therapeutic target in aneurysmal vascular remodeling15.
Our research suggests a correlation between the levels of METTL3 and AMPK expression, both of which were found to be downregulated in IA tissues. Additionally, we observed that METTL3 overexpression may facilitate the transition of VSMC phenotype while inhibiting apoptosis and migration, ultimately promoting proliferation and improving vascular wall integrity in an IA rat model. Notably, these effects appeared to be attenuated by compound C (an AMPK inhibitor). Collectively, these findings provide preliminary support for the hypothesis that targeting AMPK signaling with METTL3 could impede the progression of IA.
The m6A RNA modifications are significantly involved in a wide range of physiological and pathological states, particularly in the progression of cancer in humans16. Additionally, m6A RNA methylation is intimately linked to the initiation and advancement of IA 17, as demonstrated by reduced m6A RNA methylation levels in IA rats. Maimaiti has identified specific m6A methylation markers that can differentiate individuals with IA from healthy individuals7, potentially serving as diagnostic tools for early detection and intervention. METTL3, which serves as a pivotal component of the m6A methyltransferase complex, results in a substantial reduction in mRNA methylation both in vivoand in vitro18,19.
Recent studies have revealed various cardiovascular conditions, such as cardiomyocyte hypertrophy, heart failure, and aortic aneurysm, to be associated with m6A modifications mediated by METTL320,21,22. Notably, decreased expression of METTL3 has been observed in cases of human heart failure23, potentially contributing to the development and progression of cardiac pathologies. Conversely, in vivo experiments have demonstrated that AAV9-mediated overexpression of METTL3 could potentially induce partial modification of the cardiac fibroblast phenotype and reverse cardiomyocyte hypertrophy24. In our study, METTL3 was significantly downregulated in intracranial aneurysms and exhibited a positive correlation with AMPK expression. AMPK phosphorylation is known to enhance the expression of VSMC contractility-related genes while suppressing inflammatory mediators, thereby possibly impeding the formation and progression of IA. Based on these findings, we cautiously propose that METTL3 may influence the development of intracranial aneurysms by modulating the AMPK signaling pathway.
VSMCs play a pivotal role in the progression of IA, and the phenotypic transformation of VSMCs is closely associated with IA progression25,26. In the normal adult cerebral vasculature, contractile VSMCs are predominant, but they have the ability to transition from a contractile to synthetic phenotype in reaction to mechanical or inflammatory triggers. Contractile phenotype markers such as SM22α, α-SMA are diminished in IA, indicating a shift of VSMCs from a “contractile” state to a “synthetic” phenotype27. Research has demonstrated that METTL3 can modulate autophagosome formation to suppress the phenotypic transformation of VSCMs13. In our VSMC overexpression model, AMPK expression levels and p-AMPK mRNA and protein were upregulated, and α-SMA and SM22α were significantly increased; however, inhibition of the AMPK signaling pathway attenuated METTL3-mediated regulation of VSMC phenotype transformation. These results suggest, but do not prove, that METTL3 regulates VSMC phenotype via the AMPK signaling pathway.
One prominent characteristic of IAs is the malfunction of VSMCs, leading to cell apoptosis, necrosis, and abnormal cell division due to chronic inflammation. Typically, contractile VSMCs remain quiescent in terms of proliferation and migration; however, following vascular injury, “contractile” SMCs can transition into a highly “synthetic” phenotype and play a pivotal role in repairing vascular damage28,29. Research findings suggest that reducing the expression of METTL3 significantly promotes the proliferation of neonatal and adult cardiomyocytes, thereby accelerating the regeneration of cardiac tissue following heart injury; conversely, overexpression of Mettl3 diminishes neonatal cardiomyocyte proliferation and impedes tissue regeneration30. Additionally, METTL3 inhibits the proliferation, migration, and synthetic phenotype of VSMCs by positively modulating autophagosome formation via the mTOR signaling pathway. These outcomes suggest that Mettl3-mediated m6A modification may exert an inhibitory effect on cell proliferation13,31. Our experiments involving EdU staining, flow cytometry, and immunohistochemistry suggest that overexpression of METTL3 can impede VSMC proliferation and migration while reducing apoptosis; nevertheless, these effects were attenuated after treatment with Compound C. Thus, our findings indicate a possible role of METTL3 in regulating VSMC phenotype and cellular processes by influencing AMPK signaling, although loss-of-function validation is lacking.
First, Cheng .et.al prior studies32 have shown that metformin exerts anticancer effects by downregulating METTL3 via the miR-483-3p/METTL3/m6A/p21 pathway. However, these studies focused primarily on tumor models, such as breast cancer, and did not explore cerebrovascular disease.
Second, our study provides preliminary evidence that METTL3 may act upstream of AMPK signaling in intracranial aneurysms. Overexpression of METTL3 was associated with increased phosphorylation of AMPK, restoration of the contractile VSMC phenotype, and suppression of inflammatory cytokines and MMPs. This suggests the existence of a METTL3–AMPK regulatory axis, likely mediated via m6A modification, contributing to vessel wall protection.
Third, while metformin was not employed in our study, our findings complement and expand upon the prior report32 by revealing that METTL3 itself serves as a therapeutic regulator in vascular remodeling, rather than merely being a downstream effector of metformin.
Fourth, we acknowledge that we did not perform METTL3 knockdown/knockout experiments due to experimental and ethical limitations. The present study therefore only partially addresses the functional role of METTL3. The overexpression models in vitro and in vivo, along with pharmacological AMPK inhibition, provide supportive but not definitive evidence for causality.
Finally, our results highlight the potential of epitranscriptomic mechanisms in vascular disease, suggesting that targeting m6A-related pathways may represent a novel therapeutic direction for IA.
To delve deeper into the regulatory mechanism of METTL3 in IA, we created a rat model that exhibits significant vascular lesions typical of IA. Following overexpression of METTL3, there was an improvement in both the thickness and integrity of the vascular wall in IA rats. Furthermore, macrophages are significantly involved in the advancement of IA. Throughout the development of IA, there is a heightened shift towards the M1 phenotype in macrophages, and inhibiting this polarization may potentially hinder both the formation and rupture of IAs26,33. Immunohistochemical analysis and immunofluorescence staining conducted in this study revealed that the M1 macrophage marker CD68 exhibited higher immunofluorescence intensity in IA mice but significantly decreased in mice overexpressing METTL3, suggesting that METTL3 mediates AMPK inhibition to suppress macrophage infiltration and thereby inhibit the progression of IA. Nevertheless, the absence of ultrastructural imaging such as electron microscopy due to technical limitations remains a limitation, which we intend to address in future research using high-resolution morphological tools.
Conclusion
In summary, our innovative study has revealed that METTL3 plays a crucial role in controlling the phenotypic transformation of VSMC cells. Through regulation of the AMKP signaling pathway, METTL3 effectively suppresses the proliferation and movement of VSMC cells. Our investigation using a rat model has indicated that this regulatory mechanism can notably decrease the occurrence and rupture rate of IAs. These novel discoveries offer valuable insights into IA pathogenesis and present new potential therapeutic approaches for developing protective treatments against IA.
Data availability
All data generated or analysed during this study are included in this published article and its supplementary information files.
References
Tawk, R. G., Hasan, T. F., D’Souza, C. E., Peel, J. B. & Freeman, W. D. Diagnosis and treatment of unruptured intracranial aneurysms and aneurysmal subarachnoid hemorrhage. Mayo Clinic Proceedings 96, 1970–2000 (2021). https://doi.org/10.1016/j.mayocp.2021.01.005
Tang, H. Y. et al. Vascular smooth muscle cells phenotypic switching in cardiovascular diseases. Cells 11 https://doi.org/10.3390/cells11244060 (2022).
Rodríguez, C., Muñoz, M., Contreras, C. & Prieto, D. AMPK, metabolism, and vascular function. FEBS J. 288, 3746–3771. https://doi.org/10.1111/febs.15863 (2021).
Kim, E. J. et al. RORα suppresses proliferation of vascular smooth muscle cells through activation of AMP-activated protein kinase. Int. J. Cardiol. 175, 515–521. https://doi.org/10.1016/j.ijcard.2014.06.043 (2014).
Shi, X. et al. Tryptanthrin regulates vascular smooth muscle cell phenotypic switching in atherosclerosis by AMP-Activated protein Kinase/Acetyl-CoA carboxylase signaling pathway. J. Cardiovasc. Pharmacol. 77, 642–649. https://doi.org/10.1097/fjc.0000000000001008 (2021).
Li, S. et al. Metformin inhibits intracranial aneurysm formation and progression by regulating vascular smooth muscle cell phenotype switching via the AMPK/ACC pathway. J. Neuroinflamm. 17 https://doi.org/10.1186/s12974-020-01868-4 (2020).
Maimaiti, A. et al. m6A regulator–mediated RNA methylation modification patterns and immune microenvironment infiltration characterization in patients with intracranial aneurysms. Front. Neurol. 13 https://doi.org/10.3389/fneur.2022.889141 (2022).
Kumari, R. et al. mRNA modifications in cardiovascular biology and disease: with a focus on m6A modification. Cardiovascular. Res. 118, 1680–1692. https://doi.org/10.1093/cvr/cvab160 (2022).
Fang, M., Deng, J., Zhou, Q., Hu, Z. & Yang, L. Maslinic acid protects against pressure-overload-induced cardiac hypertrophy by blocking METTL3-mediated m6A methylation. Aging 14, 2548–2557. https://doi.org/10.18632/aging.203860 (2022).
Zhong, L. et al. METTL3 induces AAA development and progression by modulating N6-Methyladenosine-Dependent primary miR34a processing. Mol. Therapy - Nucleic Acids. 21, 394–411. https://doi.org/10.1016/j.omtn.2020.06.005 (2020).
Khorasanizadeh, M. et al. Trends in the size of treated unruptured intracranial aneurysms over 35 years. J. Neurosurg. 139, 1328–1338. https://doi.org/10.3171/2023.2.Jns222919 (2023).
Cheng, M. et al. METTL3 obstructs vascular smooth muscle cells osteogenic reprogramming by methylating Runx2 in chronic kidney disease. Commun. Biology. 8 https://doi.org/10.1038/s42003-025-07972-6 (2025).
Fang, Z. M. et al. Methyltransferase-like 3 suppresses phenotypic switching of vascular smooth muscle cells by activating autophagosome formation. Cell Prolif. 56 https://doi.org/10.1111/cpr.13386 (2022).
Zhang, D., Gou, Z., Qu, Y. & Su, X. Mechanistic insights into vascular biology via methyltransferase-like 3-driven N6-adenosine methylation of RNA. Front. Cell. Dev. Biology. 12 https://doi.org/10.3389/fcell.2024.1482753 (2025).
Wang, K. & Sun, Z. The role of m6A methylation in abdominal aortic aneurysms: Mechanisms, progress and future perspectives (Review). Mol. Med. Rep. 32, 1–12. https://doi.org/10.3892/mmr.2025.13564 (2025).
Liu, L. et al. N6-Methyladenosine: A potential breakthrough for human cancer. Mol. Therapy - Nucleic Acids. 19, 804–813. https://doi.org/10.1016/j.omtn.2019.12.013 (2020).
Yuan, X. et al. WTAP affects intracranial aneurysm progression by regulating m6A methylation modification. Open Med. 18 https://doi.org/10.1515/med-2023-0818 (2023).
Lichten, M., Agarwala, S. D., Blitzblau, H. G., Hochwagen, A. & Fink, G. R. RNA methylation by the MIS complex regulates a cell fate decision in yeast. PLoS Genet. 8 https://doi.org/10.1371/journal.pgen.1002732 (2012).
Geula, S. et al. m6A mRNA methylation facilitates resolution of naïve pluripotency toward differentiation. Science 347, 1002–1006. https://doi.org/10.1126/science.1261417 (2015).
Dorn, L. E. et al. The N6-Methyladenosine mRNA Methylase METTL3 controls cardiac homeostasis and hypertrophy. Circulation 139, 533–545. https://doi.org/10.1161/circulationaha.118.036146 (2019).
Qin, Y. et al. The m6A methyltransferase METTL3 promotes hypoxic pulmonary arterial hypertension. Life Sci. 274 https://doi.org/10.1016/j.lfs.2021.119366 (2021).
Li, K., Zhang, D., Zhai, S., Wu, H. & Liu, H. METTL3–METTL14 complex induces necroptosis and inflammation of vascular smooth muscle cells via promoting N6 Methyladenosine mRNA methylation of receptor-interacting protein 3 in abdominal aortic aneurysms. J. Cell. Communication Signal. 17, 897–914. https://doi.org/10.1007/s12079-023-00737-y (2023).
Mathiyalagan, P. et al. FTO-Dependent N6-Methyladenosine regulates cardiac function during remodeling and repair. Circulation 139, 518–532. https://doi.org/10.1161/circulationaha.118.033794 (2019).
Kmietczyk, V. et al. m6A-mRNA methylation regulates cardiac gene expression and cellular growth. Life Sci. Alliance. 2 https://doi.org/10.26508/lsa.201800233 (2019).
Wang, Z. et al. Vascular smooth muscle cells in intracranial aneurysms. Microvasc. Res. 149 https://doi.org/10.1016/j.mvr.2023.104554 (2023).
Li, Z., Huang, J., Yang, L., Li, X. & Li, W. WNTA5-mediated miR-374a-5p regulates vascular smooth muscle cell phenotype transformation and M1 macrophage polarization impacting intracranial aneurysm progression. Sci. Rep. 14 https://doi.org/10.1038/s41598-024-51243-z (2024).
Zhu, H., Wu, Y., Wang, Y., Zhang, Y. & Gao, G. The mechanism and function of circlRP6 targeting miR-145 in occurrence of intracranial aneurysms. Altern Ther. Health Med (2024).
Ganizada, B. H. et al. Unveiling cellular and molecular aspects of ascending thoracic aortic aneurysms and dissections. Basic Res. Cardiol. 119, 371–395. https://doi.org/10.1007/s00395-024-01053-1 (2024).
Owens, G. K., Kumar, M. S. & Wamhoff, B. R. Molecular regulation of vascular smooth muscle cell differentiation in development and disease. Physiol. Rev. 84, 767–801. https://doi.org/10.1152/physrev.00041.2003 (2004).
Chen, J. X. et al. Mettl3-mediated m6A modification of Fgf16 restricts cardiomyocyte proliferation during heart regeneration. eLife 11 https://doi.org/10.7554/eLife.77014 (2022).
Luo, H. et al. The roles of METTL3 on autophagy and proliferation of vascular smooth muscle cells are mediated by mTOR rather than by CDK1. Cell Div. 18 https://doi.org/10.1186/s13008-023-00096-5 (2023).
Cheng, L. et al. Metformin exhibits antiproliferation activity in breast cancer via miR-483-3p/METTL3/m6A/p21 pathway. Oncogenesis 10 https://doi.org/10.1038/s41389-020-00290-y (2021).
Stratilová, M. H. et al. Increased macrophage M2/M1 ratio is associated with intracranial aneurysm rupture. Acta Neurochir. 165, 177–186. https://doi.org/10.1007/s00701-022-05418-0 (2022).
Funding
Funded by the Key projects of Qilu Hospital (Qingdao) Foundation (No. QDKY2020ZD01).
Author information
Authors and Affiliations
Contributions
Study conception and design: YW.; data collection: ZG ; analysis and interpretation of results: ZG, YZ and ZM.; draft manuscript: ZG. All authors reviewed the results and approved the final version of the manuscript.
Corresponding author
Ethics declarations
Competing interests
The authors declare no competing interests.
Ethics approval
The animal studies were conducted in strict compliance with a protocol that had received prior approval from the Qilu Hospital (Qingdao) of Shandong University Animal Care and Use Committee.
Guidelines and consent
All methods were carried out in accordance with ARRIVE guidelines and regulations. Approval, accordance, and consent were obtained from all subjects and participants.
Additional information
Publisher’s note
Springer Nature remains neutral with regard to jurisdictional claims in published maps and institutional affiliations.
Supplementary Information
Below is the link to the electronic supplementary material.
Rights and permissions
Open Access This article is licensed under a Creative Commons Attribution-NonCommercial-NoDerivatives 4.0 International License, which permits any non-commercial use, sharing, distribution and reproduction in any medium or format, as long as you give appropriate credit to the original author(s) and the source, provide a link to the Creative Commons licence, and indicate if you modified the licensed material. You do not have permission under this licence to share adapted material derived from this article or parts of it. The images or other third party material in this article are included in the article’s Creative Commons licence, unless indicated otherwise in a credit line to the material. If material is not included in the article’s Creative Commons licence and your intended use is not permitted by statutory regulation or exceeds the permitted use, you will need to obtain permission directly from the copyright holder. To view a copy of this licence, visit http://creativecommons.org/licenses/by-nc-nd/4.0/.
About this article
Cite this article
Guo, Z., Zhong, Y., Ming, Z. et al. METTL3 promotes vascular stability in intracranial aneurysm via m6A-AMPK axis. Sci Rep 15, 41774 (2025). https://doi.org/10.1038/s41598-025-25685-y
Received:
Accepted:
Published:
Version of record:
DOI: https://doi.org/10.1038/s41598-025-25685-y







