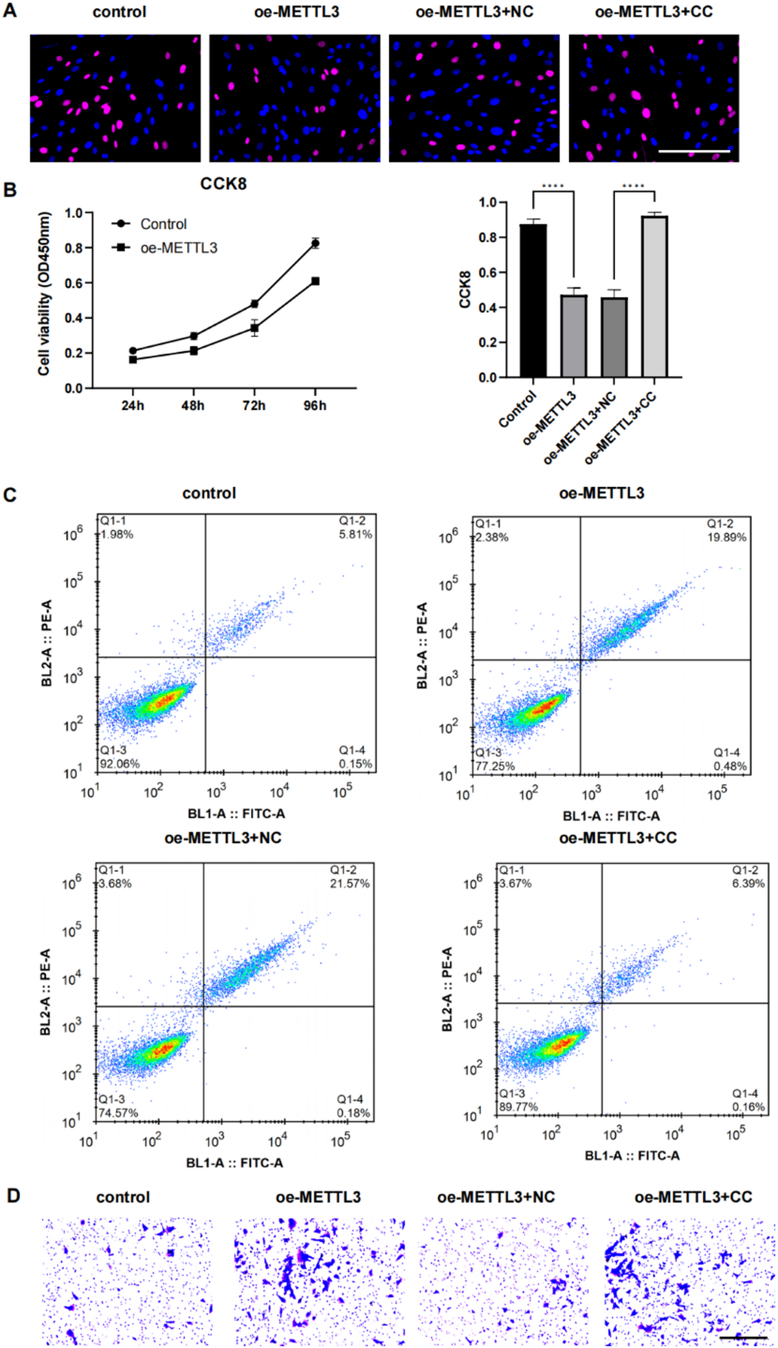
Fig. 3
From: METTL3 promotes vascular stability in intracranial aneurysm via m6A-AMPK axis

METTL3 influences VSMC proliferation, apoptosis, and migration through AMPK signaling. (A) EdU staining to visualize VSMC proliferation. (B) CCK-8 assay results showing VSMC proliferation rates. (C) Flow cytometry analysis of apoptotic VSMCs. (D) Transwell migration assay to evaluate VSMC migration ability (scale bar = 50 μm).