Fig. 4
From: 11β-HSD1 inhibitor alleviates lipid metabolism disorder by activating the AMPK signaling pathway

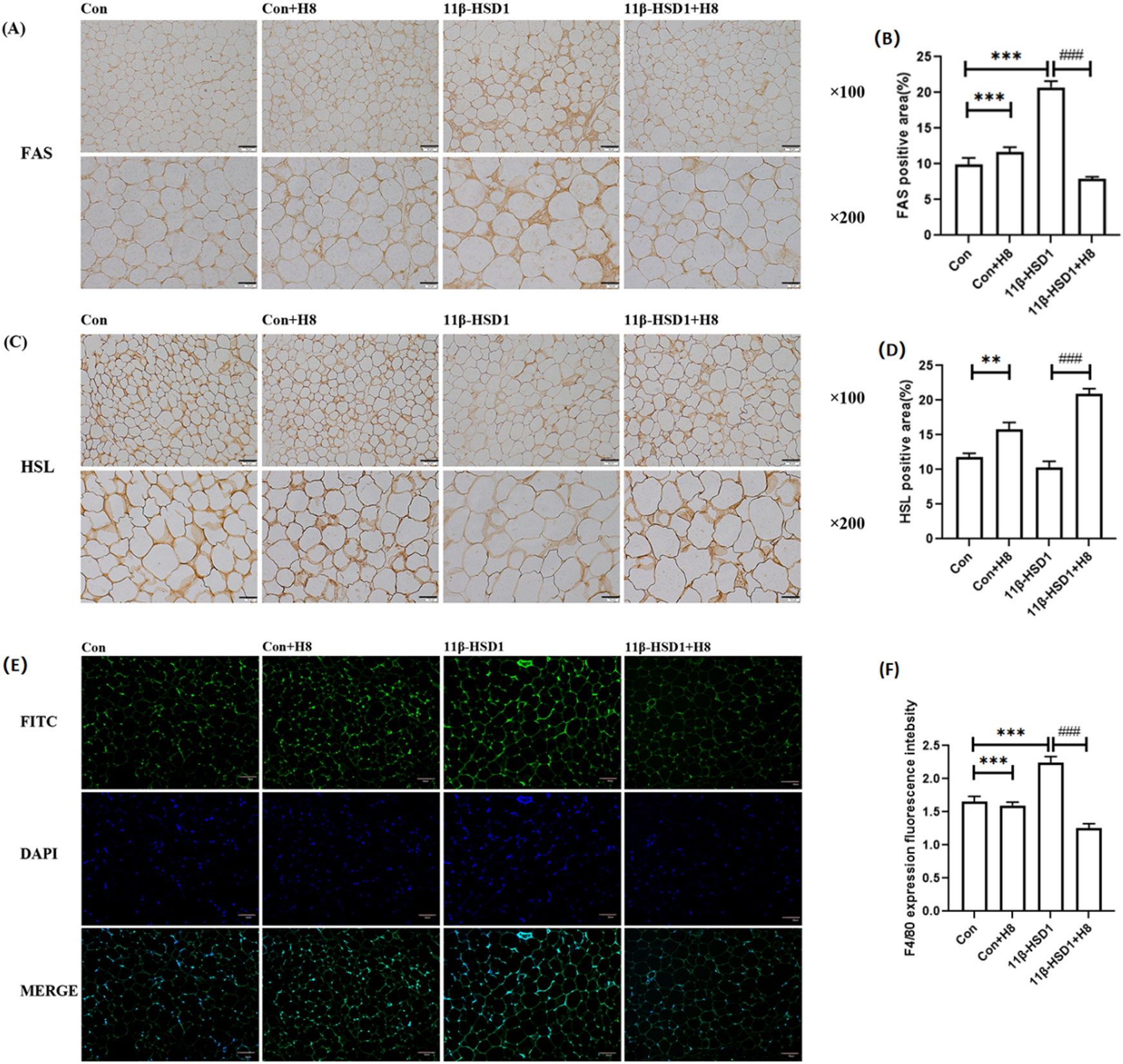
H8 reduces adipocyte hypertrophy and ameliorates inflammatory responses in murine adipose tissue. Immunohistochemical staining images and quantitative analysis of (A-B) FAS, (C-D) HSL (original magnification, × 100 and × 200). (E-F) Immunofluorescence staining images and quantitative analysis (scale bar, 50 μm). The data represent the mean ± SD (n = 8). **P < 0.01, ***P < 0.001 vs. Con group, ###P < 0.001 vs. 11β-HSD1 group.