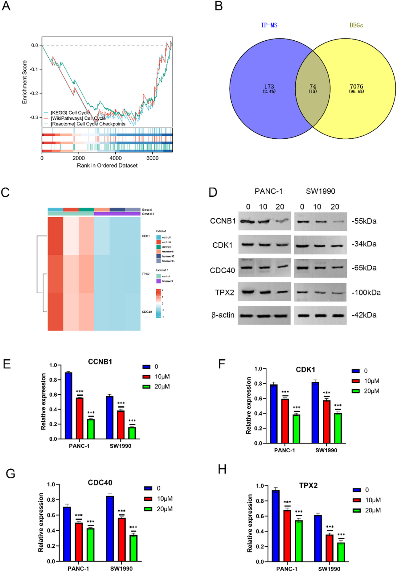
Fig. 7

Luteolin downregulated CCNB1 and regulated cell cycle-related proteins. (A) The results of GSEA functional analysis. (B) The intersection genes between IP-MS and DEGs. (C) The heatmap of the cell cycle-related genes. (D-H) The cell cycle-related proteins and CCNB1 in PANC-1 and SW1990 cells following treatment of luteolin by western blot analysis. All experiment were run in triplicate. The statistical significance is indicated as *** P < 0.0001.