Abstract
Refineries are an important industrial legacy, emitting large amounts of petroleum hydrocarbons and highlighting the need for the green and sustainable remediation of contaminated oil refinery sites globally. This study aimed to evaluate the environmental and socio-economic sustainability of thermal desorption (TD) and stabilization/solidification (S/S) strategies for remediating a contaminated oil refinery site in Sichuan Province, China. We calculated the energy consumption, greenhouse gas emissions, and air pollutants across different remediation phases, and quantified the sustainability of the remediation using multi criteria analysis (MCA) and Bayesian networks (BNs). TD consumed 518,088,020 million British thermal units (MMBTU) of energy and emitted 8,916 kgCO2-eq carbon, compared with 555,706 MMBTU and 5,103 kgCO2-eq, respectively, for S/S. Socio-economic appraisal showed that S/S was associated with lower economic costs, better worker safety, and greater sustainability, while TD provided more employment opportunities. BN analysis further predicted a 71% probability of high social benefits and a 56% probability of economic benefits from converting the site into a public park. These results highlight the need for integrated strategies balancing environmental remediation, economic viability, and community engagement, to provide a framework for the sustainable urban regeneration of industrial legacies.
Similar content being viewed by others
Introduction
The contamination of soils by oil and petroleum-based hydrocarbons as a result of accidental spills is causing increased environmental concern1. In China, 77% of large-scale contaminated sites are polluted by organic contaminants including petroleum hydrocarbons2. These pollutants have adverse impacts on human health and ecosystems, and the remediation of former refinery sites has attracted widespread attention3. Among the diverse remediation technologies, thermal desorption (TD) is noted for its high efficiency and broad applicability4, while stabilization/solidification (S/S) is a cost-effective and robust method for immobilizing contaminants5.
Remediation professionals face many challenges in terms of incorporating sustainable remediation principles into real-world practice, especially in countries like China where the remediation industry is still in its infancy6. Selecting the optimal strategy requires a sustainable remediation framework that balances environmental, economic, and social aspects7. While assessment frameworks exist, economic and social impacts are often underrepresented compared to environmental metrics8. Specialized tools like SEFA (Source Emission Factor Analysis) have advanced the quantification of environmental footprints, such as greenhouse gas emissions9, and have been applied to petroleum-contaminated sites10. However, there remains a lack of comprehensive, multi-criteria sustainability assessments for contaminated oil refinery sites in China, and existing appraisals can be subjective10. Furthermore, there is a significant lack of robust stakeholder engagement; community participation is often limited and typically occurs only when mandated by formal environmental impact assessments. This study addresses this gap by creating and applying a balanced indicator set that captures key social concerns such as worker safety and public acceptance, alongside economic factors like employment and project costs. By integrating these indicators into a multi-criteria framework, this work provides a more holistic assessment of sustainability than conventional, environment-focused analyses.
The present study selected a former refinery in Sichuan Province covering 0.52 km2, associated with severe contamination of the soil and groundwater by petroleum hydrocarbons and heavy metals, necessitating efficient remediation to mitigate environmental and health risks. This study implemented TD and S/S as remediation strategies, and selected soil-remediation data samples for analysis. The objectives of this study were to: (1) conduct a detailed quantitative environmental impact assessment of the remediation alternatives for a contaminated refinery site; (2) develop social and economic indicators and conduct a comparative socio-economic sustainability assessment of TD and S/S using MCA; and (3) conduct a probabilistic analysis of the causal relationship between public acceptance and reconstruction benefits using Bayesian networks (BNs).
Materials and methods
Remediation strategies
Two major site-remediation technologies, TD and S/S, were evaluated. TD is a process that heats the contaminated soil to volatilize pollutants and then collects them for treatment, ensuring effective remediation1. The equipment produces high-temperature flue gas through gas combustion on the outer wall of the TD chamber, transfers the heat to the material in the chamber, and achieves soil heating12 up to 800℃, at which almost all the soil can be vaporized and separated. The high-temperature exhaust gas from TD is treated successively and then introduced into the combustion area of the burner for disposal. S/S removes the contaminated soil and fixes the contaminant by adding a stabilizer to reduce the risk of migration11. TD has no need to excavate and is thus a flexible process with good mobility and can be reused.
S/S employs agents such as silicate cement to encapsulate heavy metals, and once the curing process is complete and the concentrations of heavy metals in both acid and water leachates are shown to be below the stipulated standards, the treated material can then be disposed of through in situ or barrier containment and landfilling.
Case study description
The refinery (total area approximately 0.52 km2) is located in Sichuan Province. It has been a significant environmental pollution concern to the locals and a demolition decision was made in 2013 to allow land redevelopment; a new park will be established on the site after appropriate remediation. The remediation scope is shown in Fig. 1. The whole project needs to remediate 51,153.7 m3 of soil. The main soils in the restoration area were miscellaneous fill soils, pebbles, and silt clay, where permeability was poor. The thickness of the silt clay layer was 5.2–13.3 m, with an average thickness of 8.4 m, and the maximum exposure depth was 9.1–16.1 m, with an average depth of 13.42 m. According to the investigation results, the plot was polluted with aliphatic hydrocarbons (C10–C40), benzo[a]pyrene, benzo[a]anthracene, dibenz[a, h]anthracene, and the heavy metals cobalt, lead, and arsenic. Based on the formation conditions, the characteristics of the pollutants and the spatial distribution of the remediation area, TD and S/S restoration models were adopted11.
Site map showing of remediation scope and sampling locations.
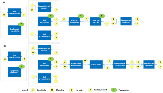
System boundaries for remediation alternatives: (a) TD alternatives; (b) S/S alternatives.
Environmental sustainability assessment
The environmental footprint-accounting boundary included the entire process of TD and S/S from the beginning of remediation to the end, including construction-site layout, soil remediation, groundwater remediation, and wastewater disposal (Fig. 2). The environmental footprint was generated by the use and transportation of fuel oil, electrical machinery, and construction materials and chemicals.
SEFA 3.0 (EPA, USA) is a GSR(Green and Sustainable Remediation) framework decision-support tool that quantifies energy use, GHG emissions, and air pollutants across remediation phases to identify high-impact activities9. It also provides qualitative descriptions of the impacts of remediation activities on the land and ecosystems13. SEFA integrates energy, air emissions, water, and materials using lifecycle inventory data to model site-specific scenarios. In this study, TD and S/S strategies were evaluated during the remediation process using SEFA 3.0, including analyzing inputs such as electricity, fuel, and materials to generate outputs for energy consumption, GHG emissions, and air pollutants, including nitrogen oxide (NOX), sulfur oxide (SOX), particulate matter with a diameter ≤ 10 μm (PM10), and hazardous air pollutants (HAPs). Additional activities, such as field experiments and MCA, can be conducted to supplement the assessment results.
The environmental footprints of the two remediation technologies were calculated separately and the sources of the environmental footprints were divided into three scopes: scope 1 involves the direct emission of on-site restoration activities; scope 2 involves the electricity generation; and scope 3 involves other off-site emissions generated from the production, disposal, and transportation of upstream and downstream products and wastes.
While SEFA offers a robust quantification of the environmental footprint, it does not capture the social or economic dimensions of sustainability. To address this limitation and provide a more comprehensive assessment, this study innovates by supplementing the SEFA results with a multi-criteria analysis (MCA) to evaluate key socio-economic indicators. Furthermore, a Bayesian network (BN) model was developed to probabilistically assess the societal benefits and public acceptance related to the site’s redevelopment, creating an integrated framework that links environmental impacts with community-level outcomes.
Social and economic sustainability assessment
Multi-criteria models can help remediation practitioners to evaluate multiple conflicting criteria in order to make sustainable remediation decisions about contaminated sites14. MCA is a method that is increasingly used for remediation sustainability assessments, to support decision-making. Harbottle and Gill integrated the LCA results with the results of the social and economic appraisals15. Hou employed MCA to evaluate the social and economic sustainability of contaminated land remediation strategies of China’s megasites as a case study6. In this study, we used a similar approach to that described by Postle et al.16.The study developed a set of ten indicators: five for economic impacts and five for social impacts (Table 1). Each remediation option was given a score from 1 to 5 for every indicator, where a lower score meant a better, more sustainable outcome15. MCA calculates a final sustainability score by weighing each indicator based on stakeholder priorities:
where M is MCA score, IV is the input value for each indicator, and W is the priority weighting for each indicator. The indicators were normalized by weighing the input values against the maximum values across all treatment options and multiplied to provide a score of 0–100. The priority weighting system was based on the concerns of stakeholders.
Social impacts were given emphasis in the sustainability assessment. Worker safety was identified as a fundamental social indicator, in light of its regulatory enforcement in many countries, where occupational health standards are increasingly stringent7. Public acceptance, measured through community involvement and satisfaction, reflects stakeholder engagement; however, community participation in China is often limited, unless required by environmental impact assessments6. Equality was an optional indicator to address concerns of environmental injustice, which are particularly relevant in China where disparities in pollution exposure and remediation benefits have been documented17. Local community impacts, such as dust, noise, and traffic congestion, were also considered, with environmental supervision ensuring compliance with national standards, as well as increased traffic volume associated with off-site impacts, including harmful air emissions, noise pollution, and road degradation18.
Economic impacts were evaluated by balancing costs and benefits. Direct benefits included increased land value, while indirect benefits encompassed employment and local business opportunities19. The economic benefits included not only financial expenditures, but also temporal and technological risks. Shorter remediation timelines are often prioritized to accelerate redevelopment and maximize economic returns, reflecting the rapid pace of urban regeneration20. To enhance its applicability, the indicator set was structured into core and optional elements, allowing flexibility to adapt to diverse project contexts and stakeholder priorities21.
Overall sustainability appraisal
A BN is a graphical probabilistic model used to represent and manipulate uncertain knowledge, and is employed to examine interactions and probability dependencies between variables22. It consists of a set of random variables and their conditional dependencies, which are usually represented by a directed acyclic graph. BNs are often constructed to reflect causality and follow a directed path from cause to effect23. The goal of BN structure learning is to construct a network using expert knowledge or observational datasets, so that the learned network can maximize the expression of the complex associations between random variables24. BNs include parent and child nodes, with each node representing a random variable: parent nodes represent input parameters and child nodes receive inputs from one or more parent nodes, while the directed edges indicate conditional dependencies between the variables. The graphical engine and concept mapping style creates a transparent causal model that can be evaluated with data and expert knowledge at all phases of the model-building process23.
BNs incorporate the deterministic and stochastic aspects of complex systems, explicitly consider uncertainty in the model inputs, and provide probabilistic predictions with measures of the importance of the input variables (sensitivity analysis). Input parameters are represented as probability distributions, which are derived directly from monitoring data. Parent, child, and endpoint nodes are discretized into ranked states, which allows the evaluation of the combined effects of multiple stressors, including categorical factors or factors with varying units of measurement25.
In this study, BNs provided a framework to assess citizens’ expectations and opinions about the remediation and transformation of the oil refinery site. A structured questionnaire was developed to investigate public expectations and perceptions regarding the remediation and redevelopment of the contaminated oil refinery site. A total of 40 participants were recruited, targeting residents of diverse backgrounds, including local residents, employees of nearby industries, environmental professionals, and students, to capture societal perspectives. The questionnaires were distributed via community events, email, and social media platforms such as WeChat, to ensure broad demographic coverage and minimize selection bias.
According to statement of ethical consideration, the study protocol was approved by the Faculty of Geographical Science, Beijing Normal University. In accordance with the regulations of Beijing Normal University, this study is classified as a routine assessment project and, therefore, does not require approval from an Ethics Committee or Institutional Review Board. The study does not involve animal or human clinical trials and is not unethical. The research was conducted in line with the ethical principles outlined in the Declaration of Helsinki. All participants were fully informed of the study’s purpose, content, and methodology. Participation was entirely voluntary, and the anonymity and confidentiality of participants were guaranteed.
The questionnaire consisted of combining structured Likert-scale questions (1 = strongly disagree to 5 = strongly agree) and open-ended responses, organized into four thematic sections. These sections assessed perceived social benefits, such as ecological landscape enhancement, recreational value and cultural heritage preservation, economic impacts like job creation and tertiary industry development, environmental acceptance like technology preferences, tolerance toward construction disturbances, and causal relationships through scenario-based questions, such as shifts in support for site redevelopment (Fig. S1). Variables were discretized into low, medium, and high categories, based on risk matrices and probability. Ethical considerations were rigorously addressed, and participants were provided with voluntary participation and data anonymization, according to established guidelines for social research.
We collected data on the causal relationships between various factors, combined this with the actual situation to optimize it, clarified the causal relationships between various factors, adjusted the strength of the causal relationships, and reduced the complexity of the network, thus increasing the correlations between various factors and making the network structure more scientific. For parameter learning, the questionnaire data were first preprocessed and a two-dimensional risk matrix was established based on the severity of the impact that the risk factors may cause and the probability of risk occurrence. Reasoning analysis of the BNs was carried out using GeNie4.1, a graphical software platform designed for constructing and analyzing Bayesian networks and influence diagrams, and the preprocessed data were used to perform parameter learning of the BN model to obtain the conditional probability distribution of each node variable.
Uncertainty analysis
The results were subjected to a complete uncertainty analysis including sensitivity analysis and Monte Carlo simulations. We used the Sobol index sensitivity method to analyze the sensitivity of the parameters26. First-order and whole-order sensitivity coefficients were used to quantify the effects of the input variables on the output. The first-order sensitivity coefficient quantifies the direct contribution of a single parameter to the output variance, whereas the whole-order coefficient captures both this direct effect and the effects stemming from its interactions with other parameters27.
We estimated the probability distributions of the input parameters and evaluated the uncertainty of the results using the Monte Carlo simulation28. Monte Carlo simulations use a priori known probability distributions of input variables to propagate the associated uncertainties through mathematical transformations to impact the derived quantities29. It is a stochastic simulation method that is used to numerically simulate the probability distribution of random variables. It estimates the output of complex systems using a large number of repeated random samples30. The Monte Carlo simulation carried out in Oracle Crystal Ball provides two types of results: the absolute uncertainty, in which the distribution of values within the 95% confidence interval (CI) for each type of impact is produced directly, based on 1,000 Monte Carlo simulations, and the level of confidence in the impact assessment of the two remediation alternatives. During the simulation, a comparison was repeated for each category and the data were selected randomly within the uncertainty range according to the uncertainty distribution31. In this study, we used the Monte Carlo simulation method to analyze the uncertainties of energy consumption, GHG emissions, the total emissions of three major air pollutants, including NOX, SOX, PM10, and HAPs emissions. Samples were selected randomly from the input dataset, assuming that all relevant parameters followed a normal distribution.
Results
Quantification of environmental impacts based on SEFA
Our analysis first presents the total environmental impacts quantified for the entire remediation project, including all on-site and off-site activities. Subsequently, the results are broken down to provide a direct comparison of the distinct environmental footprints associated with the two remediation strategies: Thermal Desorption (TD) and Stabilization/Solidification (S/S).
We quantified the total energy consumption and GHG throughout the remediation process. A total of 71,944,800 million British thermal units (MMBTU) of energy was consumed during the restoration work, including the energy required for transportation and the operation of mechanical equipment, as well as the use of various materials throughout the construction phase. The carbon footprint and air pollutant emissions calculated by SEFA 3.0 encompassed the entire remediation lifecycle, including both on-site and off-site activities. The total GHG emissions were 10,163.06 tCO2-eq, predominantly associated with on-site activities, accounting for 86% of the total emissions.
NOX emissions (429.07 t) were largely on-site, with 76% of the emissions occurring at the restoration site and only 24% off-site. In contrast, SOX emissions (129.89 t) were predominantly off-site, with only 2% occurring on-site and a substantial 97% off-site, and only 1% of emissions were from power grids. These data further emphasize the significance of off-site activities in the overall environmental impact, particularly in terms of SOX emissions. PM10 emissions (23.99 t) were 89% on-site and 11% off-site and HAPs emissions (0.85 t) were 27% on-site, 67% off-site, and 6% off-grid, requiring a multifaceted approach to pollution control (Fig. S2).
The analysis of air pollutant emissions throughout the remediation process revealed significant variations in the release of SOX, NOX, PM10, and HAPs at different stages (Fig. 3). The NOX, SOX, PM10, and HAPs emissions were highest during soil remediation (427.88 t, 128.95 t, 23.95 t, and 0.83t, respectively). In the context of groundwater remediation, NOX and SOX emissions were relatively lower (216.23 kg and 63.68 kg, respectively), and PM10 emissions were even more marginal. The wastewater and solid waste treatment processes were associated with higher SOX and NOX emissions compared with PM10 (805.19 kg and 971.16 kg emitted, respectively). NOX, SOX, PM10, and HAPs emissions were lowest during the construction area-layout process (166.15 kg, 11.01 kg, 4.84 kg, and 2.3 kg, respectively).
NOX, SOX, PM10, and HAPs emissions during different remediation processes.
We compared the energy consumption and environmental footprints of TD and S/S.
In this study, for TD, the source of the environmental footprint varied significantly depending on the impact category considered (Fig. 4A). On-site activities (Scope 1) were the dominant source for energy consumption (94.61%) and GHG emissions (85.50%). In contrast, off-site activities (Scope 3), such as material production and transportation, were the primary source of HAPs emissions (69.32%). For other air pollutants (NOx, SOx, PM10), the contributions were more evenly split between on-site (51.32%) and off-site (48.12%) sources. For S/S, the environmental footprint was overwhelmingly dominated by on-site activities (Scope 1) for all impact categories except HAPs emissions. Specifically, Scope 1 accounted for 89.10% of energy consumption, 88.16% of GHG emissions, and 85.75% of other air pollutants. In a stark reversal, HAPs emissions were almost entirely from off-site sources (Scope 3), which contributed 99.53% of the total.
The energy consumption of TD was 51,808,820.45 MMBTU and the carbon emissions were 8,915.55 kgCO2-eq, while S/S consumed 555,706.31 MMBTU and its carbon emissions were 55,102.95 kgCO2-eq. Because of the difference in volume treated by the two remediation strategies, the environmental footprint of contaminated soil per unit of volume can be used as an important reference: TD consumed 1,260.42 MMBTU of energy per 1 m3 of contaminated soil and its carbon emissions were 216.91 kgCO2-eq, while S/S consumed 360.03 MMBTU of energy and its carbon emissions were 35.72 kgCO2-eq.
Sources of environmental footprints of contaminated soil remediation technologies. (A) TD; (B) S/S; (a) energy consumption; (b) GHG emissions; (c) air pollutants emissions (NOX, SOX, and PM10); and (d) HAPs emissions.
Socio-economic impact assessments of remediation alternatives based on MCA
Regarding the social aspect, TD scores performed better in terms of installation and operational risks (SOC 1) and the robustness of sustainability assessment (SOC 5). In terms of the economic aspect, S/S scored lower against total economic cost (ECON 1), net present value (ECON 2), and operation time (ECON 5), but this was offset by employment opportunities and the net present value ratio. The remedial alternatives showed different results across various economic categories. TD cost 2,500.02 RMB per unit of contaminated soil, compared with 358.03 RMB for S/S. The complex operation, greater number of remediation links, and longer repair cycle also meant that TD provided more employment opportunities than S/S (Fig. 5).
MCA scores of TD and S/S for economic and social indicators.
Multi-criteria sustainability impact assessment based on BNs
The BNs presented in Fig. 6 provide a detailed examination of the various benefits associated with the remediation of a contaminated oil refinery site and the subsequent establishment of a park on the former site. The BNs structure employed distinct colored borders to thematically group variables and illustrate the model’s inherent causal hierarchy. The network was designed to demonstrate a clear progression from granular, low-level factors to broader categories, which collectively determined the final comprehensive outcome. This hierarchy commenced with the cyan circles at the periphery, representing direct input variables such as public perceptions, which feed into the blue nodes denoting specific sub-indicators. These sub-indicators, in turn, defined the purple nodes, which categorized the various functions of the park. The green node represented more specific economic and social drivers that directly influenced the orange nodes, which constituted the major benefit categories of sustainability. Ultimately, all pathways converged upon the central red endpoint node, “Comprehensive benefit”, which encapsulated the overall probabilistic outcome of the model.
The social sustainability derived from the park development was rated as high with a probability of 71%, medium with a probability of 18%, and low with a probability of 10%. Park activities were highly beneficial, with a 71% probability of high benefit, followed by a 70% probability of high psychological function and a 71% probability of high service function. There was also a high probability (67%) of beneficial aesthetic function. Some aspects, however, such as traffic inconvenience and adverse effects, were more likely to be rated as having a high negative impact (30% and 56%, respectively). The economic benefits were rated as high with a probability 56%, medium with a probability of 27%, and low with a probability of 17%, indicating a strong positive impact on the economy. Employment opportunities also showed a high probability of being beneficial, with 73% rated as high. The development of the tertiary industries was similarly rated, with a 70% probability of high benefit. In terms of environmental benefits, aspects like overall satisfaction, plant communities, and coverage ratio were rated as highly beneficial, with probabilities of 88%, 77%, and 81%, respectively. The aesthetic function of the park also contributed positively to the environment, with an 85% probability of high benefit. These results highlighted the importance of the park development in enhancing the environmental quality and aesthetic appeal.
BN parameter learning results of comprehensive sustainability impact.
Uncertainty analysis of environmental impact
The first-order and whole-order results of the different parameters were obtained based on the Sobol index sensitivity method, including the amount of material, the distance of material transportation, the operating hours of electric power equipment, and the operating hours of fuel equipment during the process of restoration. Among the total parameters, the sensitivity of material consumption was the highest, with a first-order sensitivity of 0.6049, indicating that material consumption was the key factor affecting GHG emissions. The first-order sensitivity of the material transport distance was 0.3387, indicating that material transport distance also influenced GHG emissions. In contrast, the first-order sensitivity of the hours of power equipment operation was 0.0498, indicating that this factor had a minimal contribution to GHG emissions. The number of operating hours of fuel equipment also had little effect on GHG emissions. Notably, the differences between the whole-order and first-order sensitivities for the four key parameters were very small, indicating that interactions between the parameters were almost non-existent and the influences of the parameters on the model output were significant but independent of the effects of other parameters (Fig. 7).
Sobol index results for different variables.
We calculated the distributions of energy consumption and environmental impact values for each category based on 1,000 Monte Carlo simulations (Fig. 8). The energy consumption for the entire restoration project site was 71,944,800 MMBTU (standard deviation [SD] 7,194,694 MMBTU, 95% CI 60,111,933–83,778,667 MMBTU). The average GHG emissions resulting from the restoration project were 10,163 t (SD 1,016 t, 95% CI 8,491–11,835 t). The study also assessed the SOX, NOX, and PM10 emissions from the remediation project as 583 t (SD 0.58 t, 95% CI 470–697 t), and the mean HAPS emissions were 851 kg (SD 1.00 kg, 95% CI 687–1,016 kg). The coefficients of variation of the four variables were all < 10%, indicating that the significant variability and uncertainty were within an acceptable range. This result further supported the conclusion of low uncertainty in the carbon emission results in this study.
Uncertainty analysis based on 1,000 Monte Carlo simulations.
Discussion
The present study reveals distinct environmental footprints for Thermal Desorption (TD) and Stabilization/Solidification (S/S). The primary impact of TD arises from on-site direct emissions, while S/S is dominated by off-site factors, including material transport and production in lifecycle. This distinction underscores that both on-site activities and supply chain logistics are critical concerns.
To mitigate these impacts, strategic substitutions are key. For off-site emissions, optimizing transport by replacing long-distance trucking with rail can significantly reduce the carbon footprint32. For material-intensive methods like S/S, using low-carbon alternatives—such as substituting coal with biochar-based activated carbon—can reduce the overall environmental impact substantially and enhance long-term sustainability33.
Interestingly, our study aligns with findings that lower energy use does not always guarantee lower GHG emissions in short-term remediation projects31. This highlights the need for comprehensive assessments that evaluate multiple indicators. Future remediation strategies must therefore adopt a holistic approach, prioritizing low-carbon materials (e.g., biochar composites, layered double hydroxides), optimizing transportation routes, and adopting renewable energy to minimize the cumulative environmental impact of large-scale projects.
MCA scores in this study identified S/S as the more economical and safer option for workers, while TD offered greater employment opportunities. These results demonstrated that S/S-treated soils could maintain stability and effectiveness with long-term robustness, consistent with the findings of Wang et al.34. In contrast, despite its higher employment potential, TD carries significant risks of project failure due to its operational complexity and energy intensity35. Job creation during thermal remediation can provide important socio-economic benefits, as demonstrated in the post-industrial revitalization case studies analyzed by Cinelli et al.36, who showed that properly managed thermal remediation could catalyze local economic recovery when integrated with workforce development programs.
The integration of social and economic indicators into remediation decision-making, as advocated by Gill et al.16, is essential for achieving holistic sustainability. Such integrated approaches would benefit from advanced decision-support systems that incorporate real-time monitoring data, as suggested by Xiao et al.37. Their work on adaptive remediation frameworks highlights how dynamic adjustments to treatment strategies based on ongoing performance data can significantly improve both environmental and economic outcomes. However, more studies are needed to evaluate the social sustainability dimensions of different remediation technologies, particularly in terms of their impacts on local communities and workforce development over extended time periods.
The quantified outcome of BNs, such as a “71% probability of high social benefits”, offers a powerful tool for policy- and decision-makers by substantiating the likelihood of project success and providing clear justification for action. This finding lends strong support both to the redevelopment project itself and to the use of targeted community engagement. Specifically, the high probability serves as a robust, data-driven argument for proceeding with the park redevelopment, translating public opinion into a tangible metric of social success. This helps de-risk the project from a social perspective, aiding in justifying public expenditure, securing political backing, and demonstrating alignment with community expectations. Beyond a single figure, the Bayesian network model reveals the drivers behind this probability—for example, the high likelihoods for “psychological function” (70%) and “service function” (71%) highlight community priorities. Such insights enable policymakers to tailor park design and programming, emphasizing features that enhance these valued functions, such as recreational facilities, green spaces, and cultural activities. The model also identifies potential public concerns, including a 56% probability of a “high” adverse effect and a 30% probability of traffic inconvenience, offering a clear agenda for proactive engagement. Decision-makers can address these issues directly through targeted communication, traffic management planning, and outreach campaigns. Ultimately, this approach elevates community engagement from one-way information dissemination to a responsive dialogue, fostering public trust by demonstrating how community input directly shapes project design and risk mitigation strategies.
The integration of a BN analysis following a MCA provides a complementary and more holistic decision-support framework by bridging the gap between the assessment of remediation alternatives and the probabilistic evaluation of redevelopment outcomes. While MCA is employed to conduct a comparative and deterministic evaluation of different remediation strategies, based on a set of social and economic indicators, its function is primarily to select the most sustainable technical option. The BN analysis subsequently extends this evaluation by focusing on the societal impacts and public acceptance of the site’s final redevelopment into a park. This approach offers significant benefits by explicitly managing the uncertainty inherent in public perception and stakeholder expectations, something not fully captured by the scoring system in MCA.
Integrating remediation with site redevelopment is crucial for maximizing sustainability. Regenerating contaminated sites, particularly through preserving industrial heritage as seen in global case studies, offers significant environmental, social, and economic benefits over new construction by reducing carbon emissions and creating local value38.
Public participation in China, however, presents unique challenges. Our findings suggest public perception is influenced more by information dissemination than direct involvement in decision-making, which contrasts with some Western literature emphasizing deep stakeholder collaboration39. This discrepancy highlights the need for culturally-sensitive engagement strategies and transparent communication to foster public trust. Future policies should prioritize meaningful community engagement to bridge the gap between technical solutions and societal expectations.
We applied Bayesian Networks (BNs) to effectively manage the complex variables and uncertainty inherent in this process23. While useful, our analysis underscores a critical need for more interactive and accessible decision-support tools. Bridging the gap between technical analysis and public understanding is essential. To be truly sustainable, environmental management solutions must be socially robust and accepted by non-experts, not just technically sound27. More studies are needed to evaluate the social sustainability dimensions of different remediation technologies; future research should prioritize longitudinal studies that track community health metrics, local property values, and workforce development outcomes for several years post-remediation to capture the full long-term impact.
Conclusions
This study evaluated the sustainability of remediation strategies for oil-contaminated land, focusing on TD and S/S. The results showed that GHG emissions mainly originate from on-site activities, but with a significant portion also occurring off-site. The quantity of materials was the most sensitive factor in terms of the environmental footprint, and there was no interaction among the different factors. An indicator set was developed to assess the sustainabilities of the remediation alternatives, and the results showed that S/S was more cost-effective and sustainable than TD, although TD provided more employment opportunities. This study emphasizes the importance of understanding the causal relationships in socio-economic systems and highlights the potential of BNs for future decision support. It also suggests examining structural uncertainties to improve the inclusion of expert knowledge in policy problem-solving.
In summary, the results of this study support sustainable remediation practices and urban regeneration by providing a framework to evaluate the environmental, social, and economic impacts of transforming industrial sites into public spaces, advocating an approach to balance contamination reduction with minimal environmental impact.
Data availability
The datasets used and/or analysed during the current study available from the corresponding author on reasonable request.
References
Kastanek, F. et al. Remediation of contaminated soils by thermal desorption; effect of benzoyl peroxide addition. J. Clean. Prod. 125, 309–313 (2016).
Wei, K. H. et al. Recent progress on in-situ chemical oxidation for the remediation of petroleum contaminated soil and groundwater. J. Hazard. Mater. 432, 128738 (2022).
Khan, M. B. et al. Potential sources and meteorological factors affecting PM2.5-bound polycyclic aromatic hydrocarbon levels in six main cities of Northeastern italy: an assessment of the related carcinogenic and mutagenic risks. Environ. Sci. Pollut Res. 25, 31987–32000 (2018).
Zhao, C., Dong, Y., Feng, Y., Li, Y. & Dong, Y. Thermal desorption for remediation of contaminated soil: A review. Chemosphere 221, 841–855 (2019).
Wang, L. et al. Low-carbon and low-alkalinity stabilization/solidification of high-Pb contaminated soil. Chem. Eng. J. 351, 418–427 (2018).
Song, Y. et al. Environmental and socio-economic sustainability appraisal of contaminated land remediation strategies: A case study at a mega-site in China. Sci. Total Environ. 610, 391–401 (2018).
Cappuyns, V. Inclusion of social indicators in decision support tools for the selection of sustainable site remediation options. J. Environ. Manage. 184, 45–56 (2016).
Ellis, D. E. & Hadley, P. W. Sustainable remediation white paper-Integrating sustainable principles, practices, and metrics into remediation projects. Remediation (New York N Y). 19, 5–114 (2009).
Khan, M. A. A., Qadir, Z., Asad, M.,Kouzani, A. Z. & Parvez Mahmud, M. A. Environmental footprint assessment of a cleanup at hypothetical contaminated site. Appl. Sci. -Basel. 11, 4907 (2021).
Beames, A., Broekx, S., Lookman, R., Touchant, K. & Seuntjens, P. Sustainability appraisal tools for soil and groundwater remediation: how is the choice of remediation alternative influenced by different sets of sustainability indicators and tool structures? Sci. Total Environ. 470, 954–966 (2014).
Hou, D., Gu, Q., Ma, F. & O’Connell, S. Life cycle assessment comparison of thermal desorption and stabilization/solidification of mercury contaminated soil on agricultural land. J. Clean. Prod. 139, 949–956 (2016).
Hu, G. et al. Life cycle assessment of low-temperature thermal desorption-based technologies for drill cuttings treatment. J. Hazard. Mater. 401, 123865 (2021).
Huang, W. Y. et al. Green and sustainable remediation (GSR) evaluation: framework, standards, and tool. A case study in Taiwan. Environ. Sci. Pollut Res. 23, 21712–21725 (2016).
Harclerode, M. et al. Integrating the social dimension in remediation Decision-Making: state of the practice and way forward. Remediation J. 26, 11–42 (2015).
Gill, R. T., Thornton, S. F., Harbottle, M. J. & Smith, J. W. N. Sustainability assessment of electrokinetic bioremediation compared with alternative remediation options for a petroleum release site. J. Environ. Manage. 184, 120–131 (2016).
Postle, M., Fenn, T., Grosso, A. & Steeds, J. Cost Benefit Analysis for Remediation of Land Contamination. Environment Agency (1999).
Yang, D. China’s environmental law fails to effectively ensure fairness. in Chinese Research Perspectives on the Environment, Volume 1 vol. 1 (BRILL, United States, (2013).
Petruzzi, N. M. A case study on the evaluation and implementation of green and sustainable remediation principles and practices during a RCRA corrective action cleanup. Ground Water Monit. Remediat. 31, 63–71 (2011).
Chen, H. Land use trade-offs associated with protected areas in china: current state, existing evaluation methods, and future application of ecosystem service valuation. Sci. Total Environ. 711, 134688 (2020).
Said, Z. M. & Dindar, S. Key challenges and strategies in the evaluation of sustainable urban regeneration projects: insights from a systematic literature review. Sustainability 16, 9903 (2024).
Rizzo, E. et al. Comparison of international approaches to sustainable remediation. J. Environ. Manage. 184, 4–17 (2016).
Fritsch, A., Elementary Bayesian Biostatistics, L. A. & Moyé Boca Raton: Chapman & Hall/CRC. ISBN 978-1-58488-724-9. Biometrical Journal 51, 546–547 (2009). (2008).
Carriger, J. F. & Parker, R. A. Conceptual bayesian networks for contaminated site ecological risk assessment and remediation support. J. Environ. Manage. 278, 111478 (2021).
Gao, W., Zeng, Z., Ma, X., Ke, Y. & Zhi, M. An improved hybrid structure learning strategy for bayesian networks based on ensemble learning. Intell. Data Anal. 27, 1103–1120 (2023).
Harris, M. J., Stinson, J. & Landis, W. G. A bayesian approach to integrated ecological and human health risk assessment for the South River, Virginia Mercury-Contaminated site. Risk Analysis: Int. J. 37, 1341–1357 (2017).
Azzini, I., Mara, T. A. & Rosati, R. Comparison of two sets of Monte Carlo estimators of sobol’ indices. Environ Modell Softw 144, (2021).
Dekker, M. M. et al. Spread in climate policy scenarios unravelled. Nature 624, (2023).
Gregory, J. R., Noshadravan, A., Olivetti, E. A. & Kirchain, R. E. A methodology for robust comparative life cycle assessments incorporating uncertainty. Environ. Sci. Technol. 50, 6397–6405 (2016).
Jamroz, B. F. & Williams, D. F. Consistency in Monte Carlo uncertainty analyse. Metrologia 57, (2020).
Rajasekhar, B., Nambi, I. M. & Govindarajan, S. K. Human health risk assessment of ground water contaminated with petroleum PAHs using Monte Carlo simulations: A case study of an Indian metropolitan City. J. Environ. Manage. 205, 183–191 (2018).
Xiao, M., Li, X., Zhang, H., Meng, H. & Dong, J. Environmental impact assessment and remediation decision-making of a contaminated megasite: combining LCA and IO-LCA. J. Clean. Prod. 462, 142586 (2024).
Gallagher, P. M., Spatari, S. & Cucura, J. Hybrid life cycle assessment comparison of colloidal silica and cement grouted soil barrier remediation technologies. J. Hazard. Mater. 250, 421–430 (2013).
Wang, L. et al. Biochar composites: emerging trends, field successes and sustainability implications. Soil. Use Manage. 38, 14–38 (2022).
Wang, F., Wang, H. & Al-Tabbaa, A. Leachability and heavy metal speciation of 17-year old stabilised/solidified contaminated site soils. J. Hazard. Mater. 278, 144–151 (2014).
Paria, S. & Yuet, P. K. Solidification–stabilization of organic and inorganic contaminants using Portland cement: a literature review. Environ. Reviews. 14, 217–255 (2006).
Cinelli, M. et al. Supporting contaminated sites management with multiple criteria decision analysis: demonstration of a regulation-consistent approach. J. Clean. Prod. 316, 128347 (2021).
Xiao, M. et al. Qualitative and quantitative simulation of best management practices (BMPs) for contaminated megasite remediation using the sitewisetm tool. J. Environ. Manage. 360, 121098 (2024).
Hou, D. et al. Sustainable remediation and redevelopment of brownfield sites. Nat. Rev. Earth Environ. 4, 271–286 (2023).
Song, Y. et al. Environmental and socio-economic sustainability appraisal of contaminated land remediation strategies: A case study at a mega-site in China. Sci. Total Environ. 610–611, 391–401 (2018).
Acknowledgements
This study was supported by The National Key Research and Development Program of China (Nos. 2022YFC3703300).
Author information
Authors and Affiliations
Contributions
Yingluo Jia: Conceptualization, Methodology, Software, Writing – original draft. Xianglan Li: Validation, Writing – review & editing, Supervision, Funding acquisition. Hongzhen Zhang: Writing – review & editing, Funding acquisition, Resources, Data curation. Chunlong Zhang: Writing – review & editing. Yafei Wang: Data curation, Validation. Meijie Zhu: Data curation, Validation. Chunhui Sang: Data curation, Validation. Yuxin Nie: Data curation, Validation. Hao Meng: Data curation, Validation. Peng Liu: Data curation, Validation. Jingqi Dong: Data curation, Validation. All authors contributed critically to the draft and gave final approval for publication.
Corresponding author
Ethics declarations
Competing interests
The authors declare that they have no known competing financial interests or personal relationships that could have appeared to influence the work reported in this paper.
Additional information
Publisher’s note
Springer Nature remains neutral with regard to jurisdictional claims in published maps and institutional affiliations.
Supplementary Information
Below is the link to the electronic supplementary material.
Rights and permissions
Open Access This article is licensed under a Creative Commons Attribution-NonCommercial-NoDerivatives 4.0 International License, which permits any non-commercial use, sharing, distribution and reproduction in any medium or format, as long as you give appropriate credit to the original author(s) and the source, provide a link to the Creative Commons licence, and indicate if you modified the licensed material. You do not have permission under this licence to share adapted material derived from this article or parts of it. The images or other third party material in this article are included in the article’s Creative Commons licence, unless indicated otherwise in a credit line to the material. If material is not included in the article’s Creative Commons licence and your intended use is not permitted by statutory regulation or exceeds the permitted use, you will need to obtain permission directly from the copyright holder. To view a copy of this licence, visit http://creativecommons.org/licenses/by-nc-nd/4.0/.
About this article
Cite this article
Jia, Y., Li, X., Zhang, H. et al. Environmental and socio-economic sustainability assessment of remediation alternatives for a contaminated oil refinery site in Southern China. Sci Rep 15, 42057 (2025). https://doi.org/10.1038/s41598-025-25990-6
Received:
Accepted:
Published:
Version of record:
DOI: https://doi.org/10.1038/s41598-025-25990-6










