Fig. 1
From: Flavonora: a new genus of lecanoroid lichens (Ascomycota, lichenized fungi)

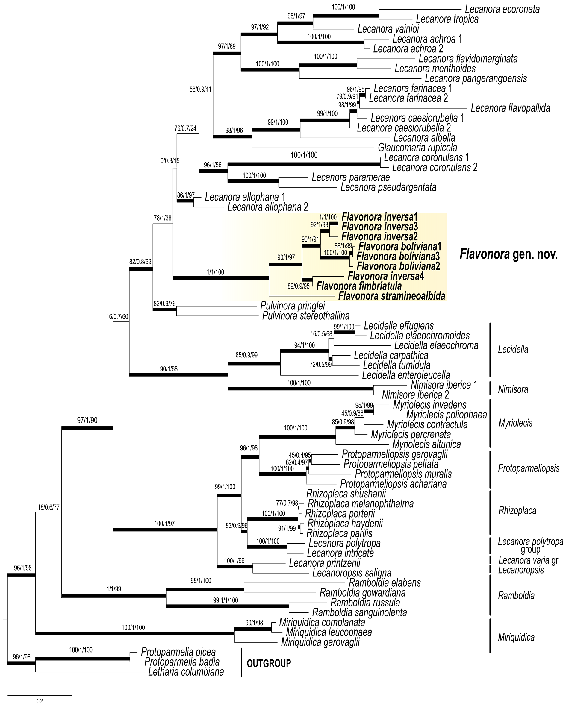
Phylogeny of Flavonora and related genera were inferred from a concatenated six-locus dataset (mtSSU + nrITS + nrLSU + rpb1 + rpb2 + mcm7). The concatenated alignment was input for SH-aLRT and accurate approximation of branch supports (aBayes) tests and UFBoot2 bootstrap analysis in IQ-TREE. Branches in bold received bootstrap ≥ 80% of SH-aLRT test or > 0.95 of aBayes branch supports or ≥ 95% of UFBoot2 support.