Fig. 5
From: Quasi-differentiation and its applications to noisy time series data from complex systems

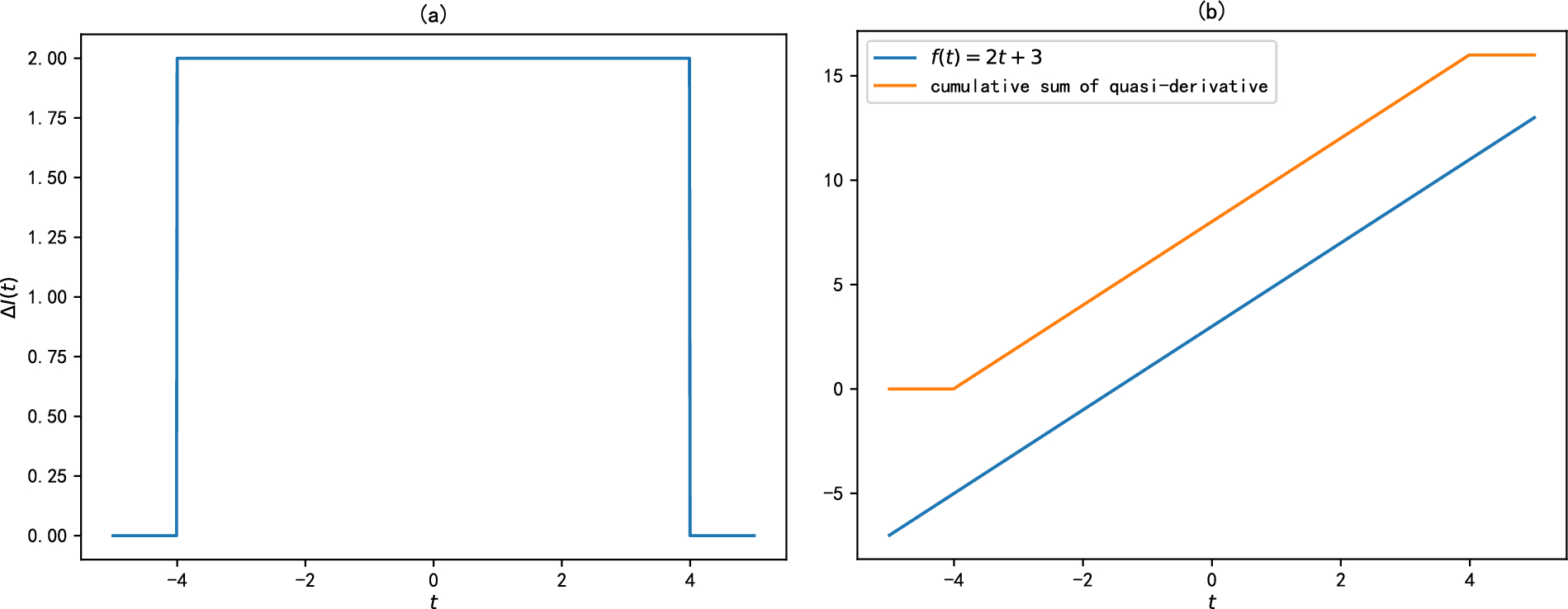
(a) The quasi-derivative of \(f(t) = 2t + 3\) over the interval \(-5 \le t \le 5\), using a window width of \(w = 1\). (b) The integrated quasi-derivative \(f_w(t)\) (shown in orange), compared to \(f(t) = 2t + 3\) (shown in blue) that it was obtained from.