Fig. 2

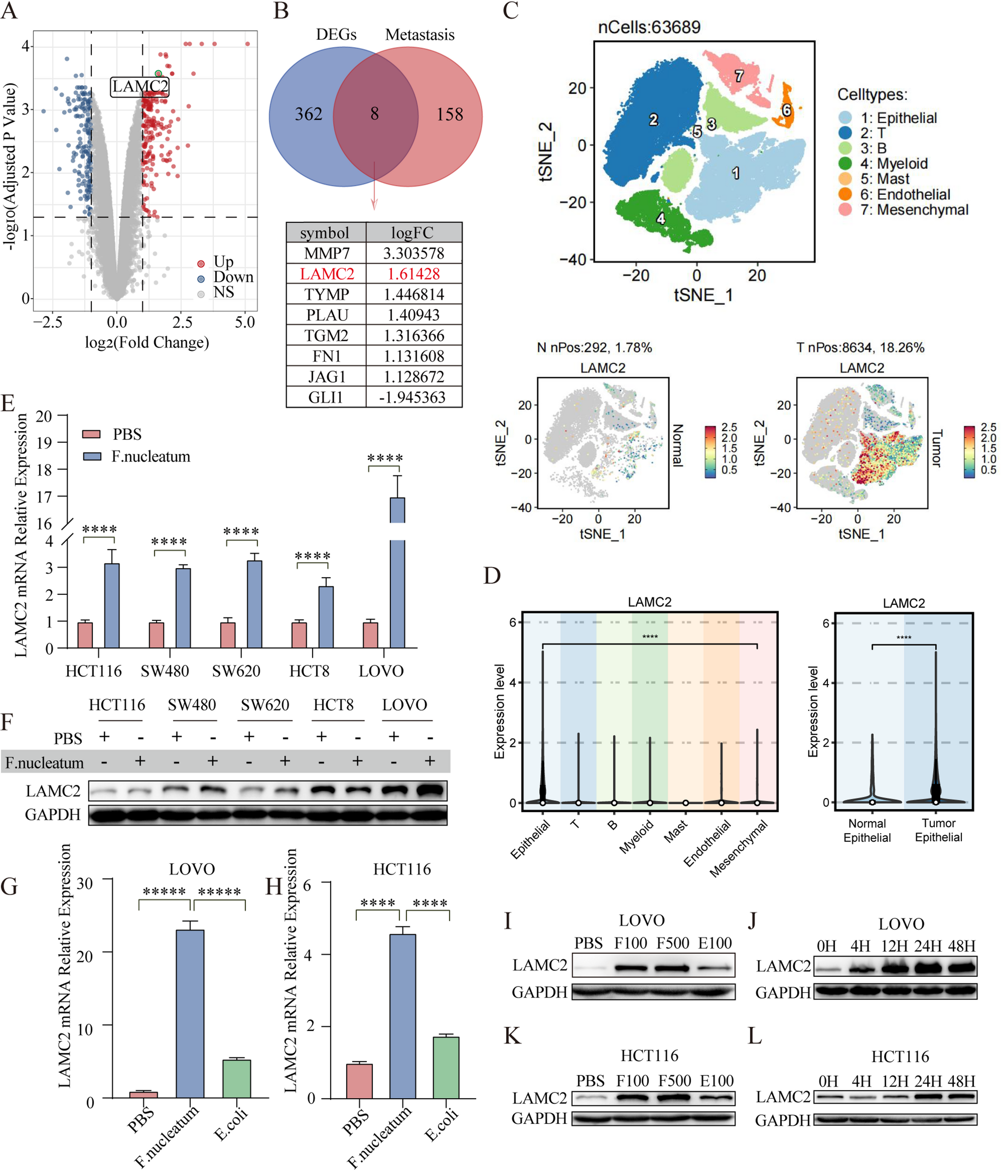
F. nucleatum upregulates LAMC2 in CRC cells. (A) Volcano plot showing the expression profile of differentially expressed genes (DEGs) in LOVO cells between F. nucleatum infection and PBS control treatment (n = 3 per group, p < 0.05 and |log2 (fold change)| ≥ 1). (B) Intersection genes between the up DEGs from the GSE173549 dataset and the metastasis-related genes from the CancerSEA database. (C and D) The expression of LAMC2 was analyzed by single-cell RNA sequencing data GSE132465. The cells were classified into seven distinct clusters, including T, B, myeloid, mast, epithelial, endothelial, and mesenchymal cells. The statistical significance between two groups was evaluated by wilcox.test. Normal: adjacent normal tissues of CRC, Tumor: tumor tissues of CRC. (E and F)The mRNA and protein expression of LAMC2 after F. nucleatum or PBS treatment in CRC cells (n = 4 per group, One-way ANOVA test). ( Gand H) The mRNA expression of LAMC2 after F. nucleatum, E. coli or PBS treatment in CRC cells (n = 4 per group, One-way ANOVA test). ( Iand K) The protein expression of LAMC2 after PBS treatment, F. nucleatum infection of MOI = 100 or 500, or E. coli infection of MOI = 100 in CRC cells (repeated three times). (J and L) The protein expression of LAMC2 at 0, 4, 12, 24 and 48 h after F. nucleatum infection in CRC cells (n = 4 per group, One-way ANOVA test). Data are shown as mean ± SD.* represents p < 0 0.05, ** represents p < 0 0.01, *** represents p < 0.001, and **** represents p < 0.0001, ns represents no statistical significant.