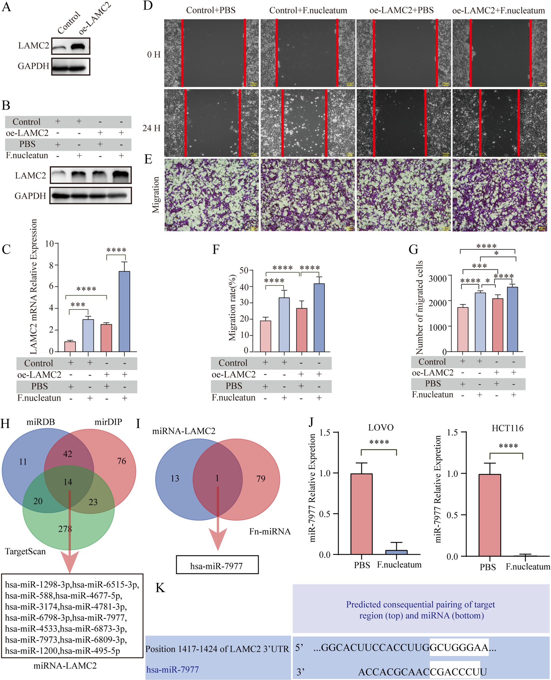
Fig. 4

F.nucleatum upregulates the expression of LAMC2 through hsa-miRNA-7977. (A) western blot (repeated three times) was used to detect the overexpression efficiency of LAMC2. HCT116 cell were transfected with LAMC2 oe-RNA lentivirus or control lentivirus, and then incubated with F. nucleatum or PBS. (B and C) The protein expression and mRNA expression of LAMC2 were measured by western blot (repeated three times) and qPCR (n = 4, One-way ANOVA test). ( D and F) The motility was detected by wound-healing assay (n = 6, One-way ANOVA test) or ( E and G) transwell assay (n = 5, One-way ANOVA test). (H) Prediction of miRNA binding to LAMC2 using public databases, with a Venn diagram showing overlapping genes from the MiRDB, MirDIP, and Targetscan databases. (I) A Venn diagram showing candidate miRNAs binding to LAMC2 predicted by three public databases (miRNA-LAMC2) and downregulated miRNAs after F. nucleatum infection in CRC cells (Fn-miRNA). (J) Detection of miR-7977 expression using qPCR in CRC cells after F. nucleatum infection (n = 4, One-way ANOVA test). (K)Prediction of the binding site of has-miR-7977 to the 3’-UTR of LAMC2 using the Targetscan database.