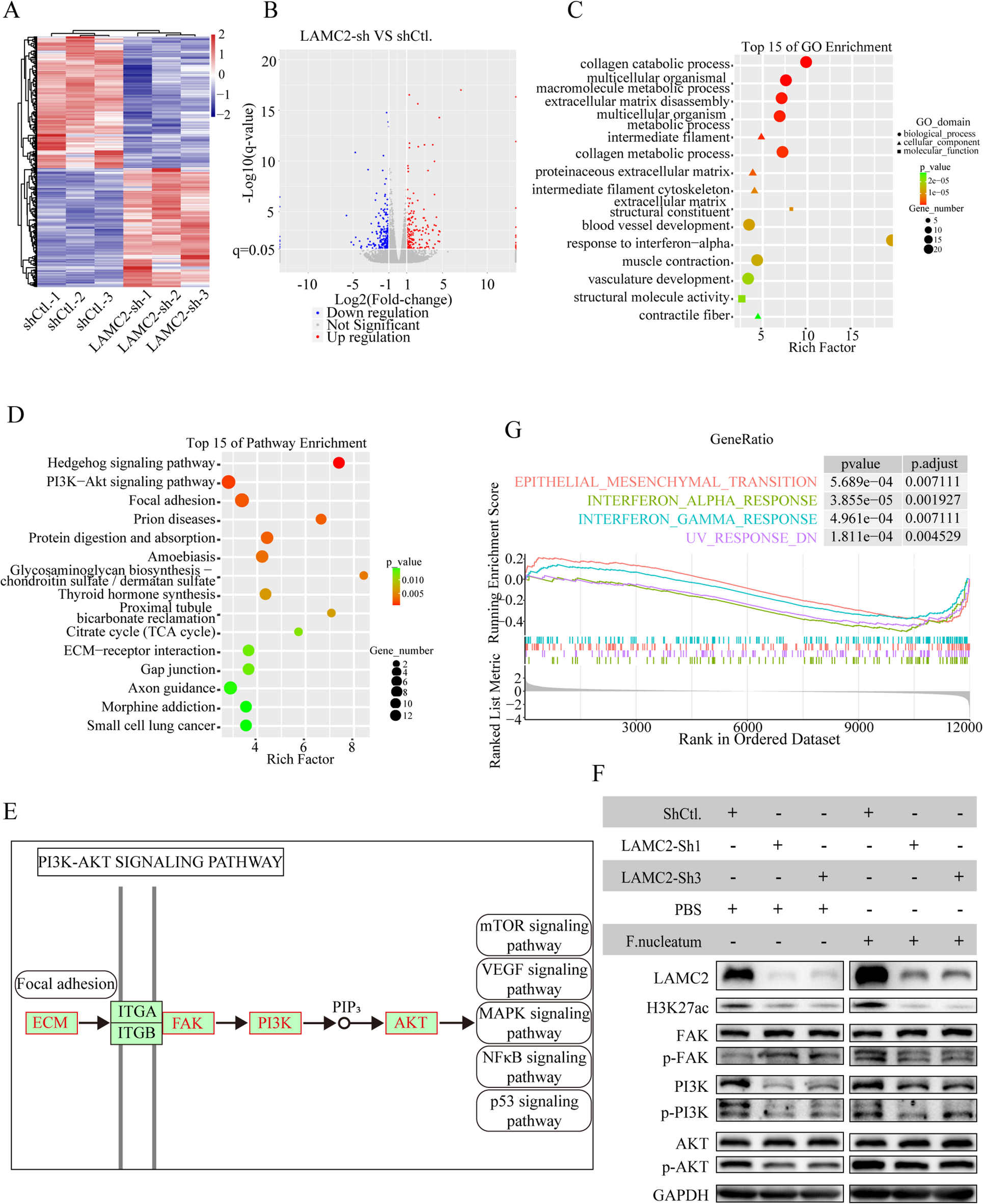
Fig. 5

Knockdown of LAMC2 inhibits the FAK-PI3K-AKT pathway upon F. nucleatum infection. (A and B) Heat map and volcano plot represent DEGs after LAMC2 knockdown. (C-D) The representative enrichment terms of GO (C) and KEGG (D) analyses based on DEGs. (E) The detail information of PI3K-AKT signaling pathway from KEGG Maper. (F) LOVO cells transfected with LAMC2 shRNA lentivirus or control lentivirus, were incubated with or without F. nucleatum. The protein expression was measured by western blot (repeated three times). (G) The representative enrichment terms of GSEA (E) analysis based on DEGs. Data are shown as mean ± SD.* represents p < 0 0.05, ** represents p < 0 0.01, *** represents p < 0.001, and **** represents p < 0.0001, ns represents no statistical significant.