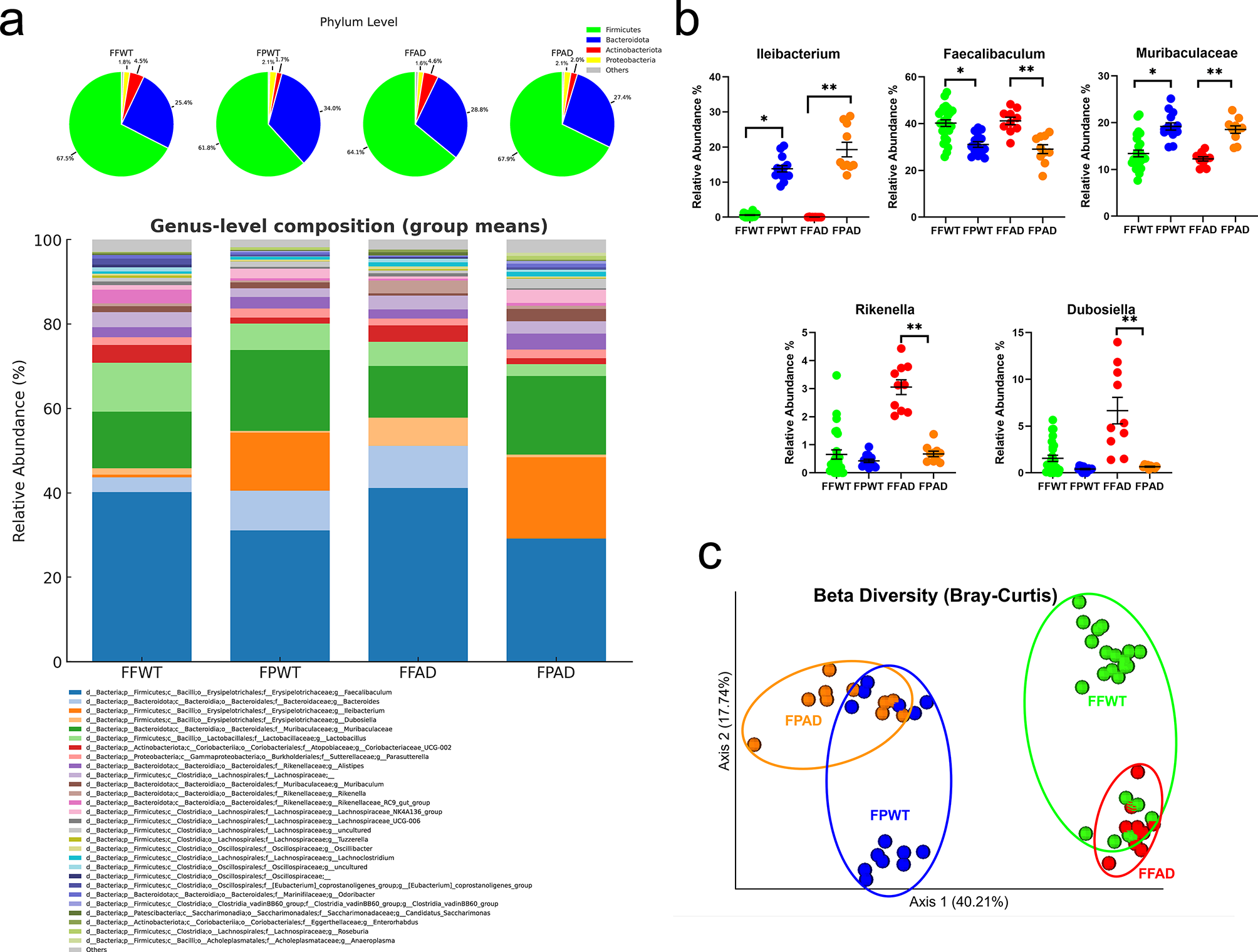
Fig. 1

Dietary fiber modulates gut microbiota composition in WT and AD mice. (a) Relative abundance of gut microbial communities across four experimental groups (FFWT, FPWT, FFAD, FPAD). Top: pie charts summarizing community composition at the Phylum level (taxonomic level 2) using group means; Bottom: stacked bar plots showing at the Genus level (taxonomic level 6) the relative abundance of the most prevalent genera. Notably, Actinobacteriota, an important phylum, was significantly reduced by fiber supplementation in both WT and AD mice. p < 0.01 (FPWT vs. FFWT and FPAD vs. FFAD), two-way ANOVA with Tukey’s post hoc test. (b) Relative abundance of selected genera with robust abundance and significant differences between groups. Ileibacterium and Muribaculaceae were consistently increased by fiber supplementation (FP vs. FF) in both WT and AD mice, whereas Faecalibaculum was reduced. Rikenella and Dubosiella were elevated in AD mice but suppressed by fiber supplementation (FPAD vs. FFAD). Bacteroides exhibited opposite responses to fiber in WT versus AD backgrounds. * p < 0.05 (FFAD vs. FFWT), ** p < 0.05 (FPAD vs. FFAD), p values for microbial abundance comparisons were obtained using two-way ANOVA (for normally distributed data) or Kruskal–Wallis followed by Mann–Whitney U test with FDR correction (for non-normally distributed data). (c) Principal coordinates analysis (PCoA) of Bray–Curtis dissimilarity showing distinct clustering of microbial communities by both genotype and diet. Notably, FFAD and FPAD groups formed clearly separated clusters. Group separation was statistically validated by PERMANOVA (p < 0.05). Sample sizes: FFWT (n = 26), FPWT (n = 14), FFAD (n = 10), FPAD (n = 10).