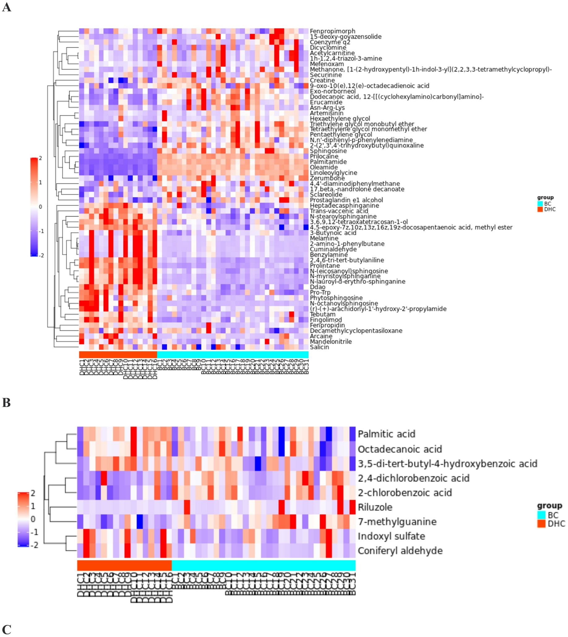
Fig. 5


Differential metabolite analysis. (A) Hierarchical clustering heatmap of differential metabolites in positive ion mode. (B) Hierarchical clustering heatmap of differential metabolites in negative ion mode. The horizontal axis represents groups, the vertical axis represents metabolites. (C) Differential abundance score plot of differential metabolites. DHC, damp-heat constitution with functional constipation; BC, balanced constitution without functional constipation.