Fig. 1

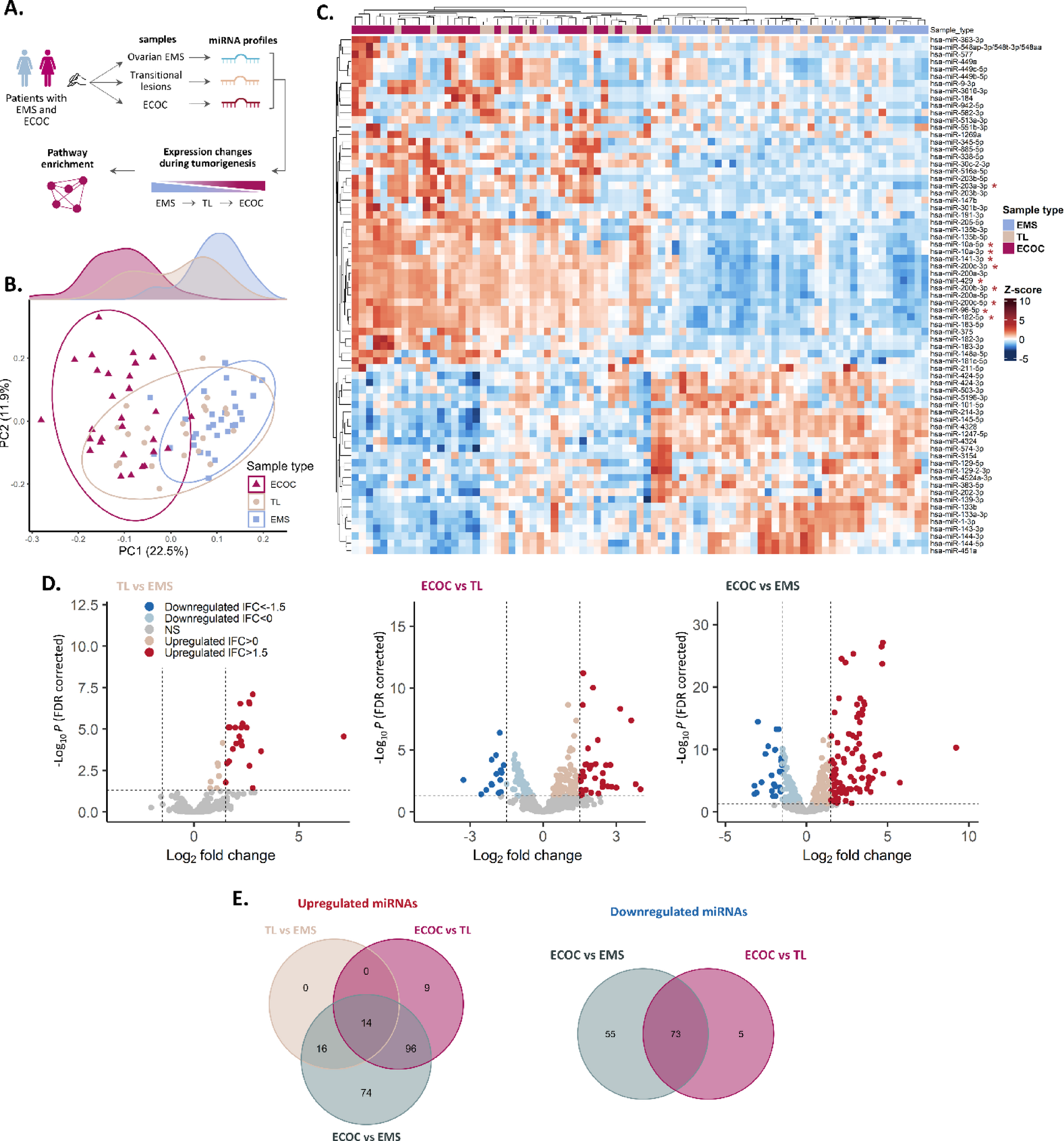
A) Presentation of study workflow and main analyses. B) Unsupervised clustering heatmap showing distinct grouping of ECOC and ovarian EMS samples while transitional lesions samples lacked a clear separation. miRNAs commonly upregulated (from Fig. 1E) in the ECOC and transitional lesions samples are marked with a star. C) PCA with PC1 density plot based on the miRNAs expression of 81 samples. D) Volcano plots showing the differentially expressed miRNAs between ovarian EMS, transitional lesions and ECOC tissues. The threshold for the FDR adjusted p-value was set at 0.05 while the threshold for log2FC was set at 1.5. Blue dots represent downregulated miRNAs, and red dots represent upregulated miRNAs. E) Venn diagrams showing the distribution of significantly upregulated and downregulated miRNAs across the differentially expressed comparative analyses. PCA: principal component analysis. EMS: ovarian endometriosis; TL: transitional lesions; ECOC: endometriosis-correlated ovarian cancer.