Abstract
Considering its significant role in the first contact customers have with the product, designing a distinctive product packaging that effectively conveys the intended meaning of a product is crucial, but also challenging and complex for companies. Hence, the research aims to identify and rank critical front-of-package cues for packaging design, and to select the best packaging design, in the form of a gift box, among artificial intelligence-generated alternatives. A reinforcement learning-based hybrid decision-making method is developed and adopted to facilitate ranking and selection processes. The proposed methodology, with a spatial and geometric approach, uniquely applies the concepts of molecular geometry to define degrees of membership, non-membership, and hesitancy within the fuzzy set framework, offering a new perspective in fuzzy decision-making. The methodology’s foremost superiority is combining the fuzzy decision-making approach with molecular geometry knowledge. Thus, the methodology’s use of molecular fuzzy numbers significantly contributes to state-of-the-art engineering. To evaluate the applicability and robustness of the methodological framework, a gift box design for the sustainable products of a textile company is created and implemented as a real case study. The results reveal that brand identity and aesthetic appeal are the most prioritized design criteria in the package design process. Based on the overall evaluation, the third alternative is the best artificial intelligence-generated gift box design for the respective company. This research highlights the key aspects of packaging elements necessary for effective packaging design and the application of artificial intelligence in the gift box design process, providing practical implications for professionals responsible for packaging design. Additionally, this research contributes to the weighting and ranking problems of artificial intelligence-generated gift box design assessment by using molecular fuzzy sets and the reinforcement learning technique, thereby providing a more accurate approach.
Similar content being viewed by others
Introduction.
As the number of diverse competitive brands placed side-by-side on the shelves increases, it compels many brands to find a novel way to attract consumers’ attention at first sight1. In the face of this fierce competition, the significance of packaging is increasingly heightening in promotion efforts since visual stimuli are the most dominant stimuli in the perception process in influencing customers’ choices2. Once the number of customers making their buying decisions at the point of purchase, particularly for the low-involvement products, is considered, packaging has become an effective communication medium in promotion strategy to capture customers’ attention3. Thus, packaging is not solely considered a protective container for a product today, but it also acts as a silent salesman at the point of purchase, influencing consumers’ buying decisions and behaviors through its informational and persuasive power4. The packaging design elements mostly give customers several cues about the product and shape their perceptions of the product inside the package5. These elements also affect brand meaning by transmitting messages about brand identity and brand values6 and brand personality and value propositions7. Thus, functioning as a complete reflection of product characteristics and brand concept, product packaging has become an essential part of product marketing8.
In response to the growing importance of packaging in promotion, companies have prioritized the design of packages because early impressions of consumers towards products are mainly shaped by front-of-packaging designs9. Academic research also indicates that buying decisions rely more on customers’ use of the front-of-packaging cues relative to the information on the back of the packaging10. Through verbal and visual cues on the packaging, marketers can communicate product attributes in line with the intended brand or product image11. So, by playing with several design elements, including shape, size, color, typography, and imagery, marketers can create different packaging design concepts for various products to transmit intended messages about them1. Undoubtedly, front-of-packaging characteristics can also be manipulated to communicate messages about sustainability and the environmental friendliness of the products through cues like sustainability claims, colors, and images, reminding consumers of sustainability to induce consumers to make more sustainable choices12.
Nevertheless, although some research exists on packaging design elements13, the integrated design of front-of-packaging characteristics to convey desired meaning about a product’s sustainability remains a significant challenge for marketers and product designers. Herein, the challenge depends on the individual selection of each packaging design element and understanding which elements are more critical in creating a desirable image and meaning for the product3. Indeed, various packaging design cues have also been explored within the context of packaging for sustainable products14,15,16 together with the influence of front-of-packaging attributes on attitudes, purchase decisions, and buying behaviors from the perspective of consumers17,18,19. However, packaging design has not yet been comprehensively explored within the context of how the front-of-packaging cues should be designed for sustainable products from a company’s perspective. Herein, it is vital to note that packaging design cues are not adopted equally and do not affect customers equally6. Thence, which cues should be prioritized in the packaging design of a sustainable product from the perspective of companies remains a question mark in extant literature. Additionally, as a recent trend in packaging design, artificial intelligence (AI) has a pivotal role in transforming the packaging of products by offering sustainable packaging design alternatives20. AI, which can convert text to image, paves the way for visual creations based on text easily and fast, leading to time and cost efficiency in the design process21,22. In prevailing literature, there is much research that integrates packaging design with AI technologies within the context of energy-saving packaging design23, personalized product packaging design24, cosmetic packaging design25, pharmaceutical packaging, food packaging design26,27, as well as sustainable food packaging design28, and advanced packaging29. Besides these studies, only a few research studies have examined the influence of AI-generated packaging on consumers’ behavior30. However, none of the research attempts to investigate the applicability of AI in the design of the front-of-packaging cues to communicate the intended brand meaning for sustainable products. Thus, since the use of AI in packaging design is highly applicable in the packaging context, various conspicuous and vital gaps exist in the relevant literature, particularly on creating and selecting the optimum AI-generated packaging design from the companies’ perspective.
Besides, from a methodological perspective, there are several qualitative studies18 and qualitative research16 on front-of-packaging cues. However, there is limited research that adopts multi-criteria decision-making (MCDM) methods to prioritize critical factors regarding packaging design and select the best packaging design alternatives in the extant literature. Best-Worst Method (BWM) for the selection of sustainable product-package design31, fuzzy analytical hierarchy process (AHP) and fuzzy Technique for Order of Preference by Similarity to Ideal Solution (TOPSIS) for selection of green packaging design32, ZF-DEMATEL-TOPSIS method for selection of packaging circular model33, automatically weighted Multi-Criteria Decision-Making Analysis (MCDA) and TOPSIS for selection of sustainable packaging materials34, and BWM and Combined Compromise Solution (CoCoSo) integrated in an Asymmetric Interval Type-2 Trapezoidal Fuzzy Sets (IT2TFS) for evaluation of eco-friendly packaging alternatives35. Nevertheless, all these studies primarily concentrate on sustainable packaging design instead of prioritizing and ranking key front-of-packaging cues for sustainable products. Therefore, it is unclear which front-of-packaging cues should be prioritized by companies to communicate the sustainability of their products. Moreover, the prevailing literature lacks research on prioritizing key front-of-packaging cues and selecting the best AI-generated packaging design alternative for sustainable products, as opposed to sustainable packaging.
All of the above discussion led us to suggest the following research questions: (1) What are the key front-of-packaging cues prioritized for a packaging design for a sustainable product? (2) How are AI-generated packaging design alternatives for a sustainable product ranked, and which alternative is selected as the best? (3) Could a novel decision-making technique for providing more comprehensive results be developed based on molecular geometry and a Q-learning algorithm that dynamically adjusts weights based on rewards and penalties to enhance adaptability and accuracy? (4) Could the proposed MCDM methodology be effectively applied to ranking and selection processes in a case study involving AI-generated gift box designs for a textile company producing organic and sustainable clothes for new-born babies? (5) Could AI be effectively utilized to create gift box design alternatives tailored to a company’s identity and the sustainable characteristics of its products? (6) Does the integration of MCDM methods and AI usage address existing research gaps in selecting the best package design?
This research makes several significant contributions to the literature. First, it reveals the critical front-of-packaging cues to be considered in packaging design for sustainable products and selection of the best AI-generated package design alternative for them. Second, it indicates the applicability of AI technology in the package design process, making it easy for marketers to effectively tackle potential packaging design problems. Third, the proposed methodology uniquely applies molecular geometry concepts to define membership, non-membership, and hesitancy degrees within a fuzzy set framework. This spatial and geometric approach is a new perspective in fuzzy decision-making. Using specific geometric angles (e.g., linear, trigonal planar, tetrahedral) to normalize membership degrees introduces a proportional and balanced calculation mechanism, enhancing accuracy and coherence. Further, the methodology extends traditional fuzzy cognitive maps by incorporating molecular fuzzy sets to model complex relationships with enhanced accuracy and multidimensional representation. Combining molecular fuzzy sets with Multi-Objective Particle Swarm Optimization (MOPSO) introduces a novel mechanism to balance Pareto-optimal solutions under uncertainty. Additionally, by incorporating reward and penalty factors into the Q-learning framework, the methodology uniquely optimizes pairwise and decision matrices dynamically. Overall, this research also makes methodological contributions by addressing the issue of unbalanced expert inputs through the optimization of q-values via iterative learning, a rarely explored approach in existing expert prioritization methodologies. Implementing the integrated decision-making technique with molecular fuzzy logic introduces an innovative weighting and ranking mechanism. This hybrid approach balances the local and global exploration of the solution space with nuanced uncertainty modeling, which is absent in standard decision-making methodologies. A case study for a textile company also demonstrates the applicability and efficacy of the novel methodology in a real-world phenomenon, serving as a brand-new decision support model.
This research paper is organized as follows. Section 2 provides brief information on creating packaging designs for sustainable products within the context of front-of-packaging cues. Section 3 provides a methodological framework for the research. Section 4 presents a case study on selecting a gift box for a family-owned textile company that specializes in producing organic and sustainable clothes for newborn babies. Section 5 presents the findings and implications of the results. Finally, Sect. 6 presents the conclusion, limitations, and further research suggestions.
Background of packaging design for sustainable products
Packaging design is designing and creating a package that encloses, protects, transports, and stores a product36. Besides, product packaging is also a consumer’s initial impression of a product, influencing its overall performance1. The perceived characteristics of product packaging, such as color, shape, size, imagery, and typefaces, mostly communicate meaning about the product inside the package, which in turn leads to several perceptions in the minds of consumers37. Accordingly, front-of-packaging characteristics can act as extrinsic cues to be used by consumers to evaluate the product when intrinsic attributes regarding the product cannot be evaluated before the purchase38. This is generally achieved via visual and verbal cues on front-of-packaging that indicate meaning to customers6. Herein, while visual cues consist of color, shape, size, and graphics, verbal cues include product and label information as well as brand-related information such as brand name, logo, and slogan13.
Front-of-packaging cues for sustainable products
In packaging design, it is crucial to notice that if cues are related to customers’ beliefs regarding sustainability, they can enhance the customers’ perception of the sustainability of the products39,40. Accordingly, since customers do not always carefully scan the package and information on labels41, front-of-packaging cues can be designed to help them make sustainable choices. Herein, some cues on the packaging can be explicitly associated with sustainability, such as brand logo and marketing messages, whereas some cues can be implicitly associated with sustainability, such as color, style40, size, shape, and graphic design42.
As per these cues, the size and shape of the packaging can influence customers’ perception of sustainability, conveying meaning to customers12, as well as influencing the presence of packaging on the shelves to capture customers’ attention1. Previous qualitative studies reveal that lack of packaging, over-packaging, smart shapes leading to less usage of packaging material, and small size in packaging are the indicators of eco-friendliness43. Empirical studies also indicate that rectangular and square packaging is more associated with sustainability regarding transportation efficiency and less use of packaging material44. Moreover, large packaging can signify lower sustainability once “less is more” is considered45.
Color is the other critical front-of-packaging cue for conveying messages about products, influencing customers’ product judgments46, and attracting their attention1. Through colors on packaging, some product and brand messages, such as naturalness47, sustainability45, or eco-friendliness48 can be signified. For instance, green is mainly related to nature49, eco-friendly consumption, and sustainability50,51. Besides green, package colors such as brown and cream are more associated with greater eco-friendliness and sustainability, as well as plain packages with only a little color or ink52 and dull colors15.
Packaging design is also vital in branding products in a retail environment because packaging acts as an effective medium for transmitting a brand message and identity1. Packaging design also includes putting brand names, slogans, product descriptions, and labels on product packaging45. Herein, brand names make customers spot differences in quality and stimulate social recognition53, while brand slogans influence customers’ decision-making process54. Product descriptions on the front of packaging also significantly shape perceptions of persuasiveness and trustworthiness55. Moreover, typography, as a component of brand identity, is the visual reflection of a spoken language in the form of a typeface of words56. Each typeface has its distinctive connotations, leading to a unique representation of what your brand is and what it stands for. When communicating a brand name, logo, slogan, product information, and marketing message to target consumers, typography acts as a visual expression of the product that can be initially noticed from a distance1. In the packaging design process for sustainable products, putting a label, name, logo, slogan, and product information reminding customers of the product’s sustainability on top of the product packaging can attract attention to this label, enhancing the sustainable nature of the product that customers will use as a preference cue45.
Finally, since customers tend to glance at images on the packaging before reading words, imagery as front-of-packaging cues should also be effectively designed to convey intended brand messages1. In the packaging design process, using illustrations and photographs that remind one of organic production and sustainability for products enhances the effectiveness of marketing communication through packaging57. For instance, images of leaves, green globes, or other pictures related to nature can serve as a cue for environmental friendliness58.
Gaps in the relevant literature
In the extant literature, there is some research on packaging design cues to enable consumers to form a judgment about the sustainability of the products12. However, these studies may not necessarily provide clear directions to product designers and marketers on determining the importance of these cues in the front-of-packaging design process using a robust decision-making system. Moreover, previous research on front-of-packaging cues design has mostly ignored recent technologies, such as the applicability of AI in the packaging design process within a marketing context. Through the use of AI in creating text, images, video, audio, and designs, creative content has been developed in recent years30. With automated problem-solving functions designers previously executed, AI provides a brand-new approach, diverging from designers and ensuring more straightforward solutions to complex and challenging tasks without volume and speed limitations59. AI provides designers with numerous design options to choose from based on their preferences, enabling them to improve their work by modifying existing designs and incorporating data insights. Thus, today, integrating AI’s application in product packaging design assists product designers and marketers in creating several environmentally friendly and sustainable packaging design alternatives60. Overall, the rationale for this research is to examine the applicability of AI in front-of-packaging design using a robust decision-making approach that determines the level of importance of each front-of-packaging cue and the selection of the best AI-generated packaging design alternative based on these importance weights.
Proposed model
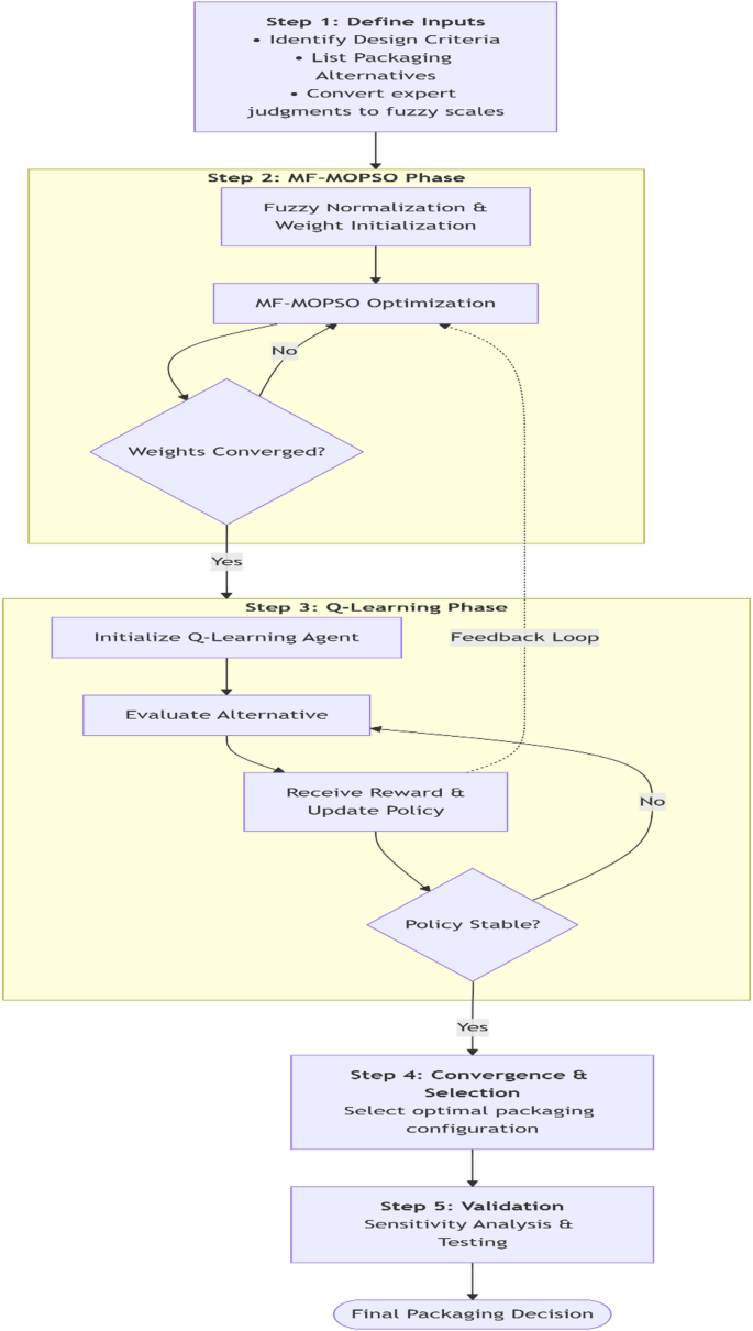
The proposed hybrid decision-making framework integrates two complementary approaches, Multi-Factor Multi-Objective Particle Swarm Optimization (MF-MOPSO) and Q-learning, to guide packaging design decisions under uncertainty. The methodological flow is summarized in Fig. 1.
In step 1, the process begins by identifying design criteria (e.g., brand identity, sustainability, material cost, visual appeal) and feasible packaging alternatives. Expert judgments are converted into fuzzy numerical scales to capture subjective assessments. In step 2, MF-MOPSO is used to determine the optimal importance weights for each criterion. In intuitive terms, this phase asks “which factors matter most?” while handling trade-offs among multiple conflicting objectives such as cost, aesthetics, and environmental impact. In step 3, after the weights are defined, the Q-learning algorithm performs iterative learning to refine decisions. The agent evaluates each packaging alternative, receives feedback (reward) based on performance, and adjusts its strategy in subsequent iterations. Conceptually, this phase answers “how should the decision evolve based on experience?” In step 4, the iterative interaction between MF-MOPSO and Q-learning continues until stability is achieved in both weight distribution and decision policy. The best-performing alternative—typically the design with the highest aggregated satisfaction index—is selected as the optimal packaging configuration. In step 5, the final model is validated through sensitivity analysis to test robustness against parameter variation. The process ensures the reliability of the hybrid framework across multiple packaging scenarios.
Thus, MF-MOPSO identifies and optimizes the importance of design criteria, while Q-learning adaptively refines the decision process based on feedback. The two methods operate sequentially yet interactively, ensuring both quantitative optimization and learning-driven adaptability.
Molecular fuzzy sets
Molecular fuzzy numbers are a new type developed by combining fuzzy logic with molecular geometry. Molecular fuzzy numbers are based on the geometric structure of a molecule61. The primary purpose of this process is to reduce uncertainty in decision-making analyses. Equation (1) should be satisfied in this regard.
For the calculation of the degrees, Eqs. (2)-(4) are considered.
Equations (5)-(12) explain the general calculation process of two molecular fuzzy sets, A and B.
ifandand,
ifand
Molecular fuzzy cognitive maps
This method is considered for criteria weighting. First, assessments are obtained, and a decision matrix is created in Eq. (13)62.
Aggregated values can be defined via Eq. (14).
Fuzzy vectors are computed in the next step by Eq. (15).
Equation (16) is applied to identify the dot product.
Moreover, the cosine of the angle is calculated with Eq. (17).
Equation (18) is taken into consideration to define angle values.
By using Eqs. (19)-(24), the values can be normalized.
The reciprocal values are defined by Eq. (25).
Furthermore, a normalized matrix is created via Eqs. (26)-(27).
Next, state vector values are computed and updated via Eqs. (28)-(30).
Equation (31) is used to compute the weights.
Molecular fuzzy multi-objective particle swarm optimization (MF-MOPSO)
MOPSO is the new ranking technique considering molecular fuzzy logic and swarm optimization61. Equation (32) is used to create an initial matrix.
The weighted values are identified by Eq. (33).
Fuzzy vectors and dot products can be calculated with Eqs. (34) and (35).
The cosine of the angle and angle values are defined via Eqs. (36) and (37).
Normalization steps are performed by Eqs. (38)-(43).
Equations (44) and (45) are utilized to compute reciprocal values and the final decision matrix.
The velocity, the updated personal and global best positions are determined via Eqs. (46)-(53).
Q-learning algorithm for unbalanced expert evaluations
The experts’ weights are computed in this study using a Q-learning algorithm. The reward and penalty are applied to compute these degrees.
The updated Q values are defined via Eq. (56).
The optimal Q values are identified by Eqs. (57) and (58).
Case study
The research aims to identify the critical front-of-packaging cues essential for a sustainable product’s packaging design and select the best AI-generated alternative. A reinforcement learning-based molecular fuzzy decision-making method is adopted to facilitate the ranking of front-of-packaging design criteria and packaging design selection processes. A case study has been developed to verify the applicability of the methodological framework. In parallel with the research objective, the case study primarily concentrates on designing AI-generated gift box alternatives for a new textile company that has recently been operating in the textile sector and selecting the best alternative.
This family-owned textile company, Baby-Eco-Natural Ltd. Co., is based in Afyonkarahisar, Türkiye, and recently started to produce sustainable and organic clothes for newborn babies. This case study was conducted to meet their requirement for a gift box design that reflects their unique values of environmental sustainability, organic practices, and a focus on newborn health. This case study was developed in the following stages.
In the first stage, keywords characterizing the company’s features were identified through a search and collection of information about the textile company that produces organic and ecologically sustainable products for newborn babies. The twenty-two keywords identified to reflect the company are: “Family-owned business, New born Babies, Baby Clothes, Quality, Environmentally-friendly, Ecologically-sustainable, Design, Trendy, Fashionable, Conscious, Sensitive, Accountable, Reliable, Pure, Soft, Natural, Organic, Organic Cotton, Organic Bamboo, Customer Satisfaction, Happy Babies, Happy Parents”.
In the following stage, a text that describes the name and primary features of the textile company was prepared. Then, based on the previous findings in the extant literature on front-of-packaging cues for sustainable products, keywords for packaging design criteria for each alternative were determined. Afterward, to effectively apply the MCDM model, five gift box alternatives were designed for the company by using ChatGPT to create visual images. The texts used in ChatGPT are given below:
-
Text: “A gift box design for Baby-Eco-Natural Ltd. Co., a family-owned textile company producing organic and sustainable clothes for new born babies, defined with the key words < Family-owned business, New Born Babies, Baby Clothes, Quality, Environmentally-friendly, Ecologically-sustainable, Design, Trendy, Fashionable, Conscious, Sensitive, Accountable, Reliable, Pure, Soft, Natural, Organic, Organic Cotton, Organic Bamboo, Customer Satisfaction, Happy Babies, Happy Parents >”.
-
Text for Alternative 1: “The first gift box alternative for Baby-Eco-Natural Ltd. Co., a family-owned textile company producing organic and sustainable clothes for new born babies, defined with the key words < A Round and Tall Gift Box, 16 cm diameter, 18 cm depth, in pastel color tones such as light blue and white, the cute animal and nature images on the package, the Baby Eco Natural brand name and logo repeated several times on the package, the Baby Eco Natural brand name made from natural rope and wood added to the side of the box, the slogan “Sustainable Choice” centered at the front side of the package>”.
-
Text for Alternative 2: “The second gift box alternative for Baby-Eco-Natural Ltd. Co., a family-owned textile company producing organic and sustainable clothes for new born babies, defined with the key words < A Heart-shaped gift box, 25 cm wide, 10 cm deep, in natural beige tones with organic cotton and bamboo images and an elegant ribbon at the top, the Baby Eco Natural brand name and logo given on the top, the slogan “Natural and Pure” given below the brand name and logo>”.
-
Text for Alternative 3: “The third gift box alternative for Baby-Eco-Natural Ltd. Co., a family-owned textile company producing organic and sustainable clothes for new born babies, defined with the key words < A Square Tall Gift Box, 15 × 15 cm wide, 20 cm deep, in light pastel tones such as light yellow, green and white, covered with baby-figured and environmentally friendly images, the Baby Eco Natural brand name, logo and the slogan “Sensitive to Nature” repeated in a cheerful font at every side of the box>”.
-
Text for Alternative 4: “The fourth gift box alternative for Baby-Eco-Natural Ltd. Co., a family-owned textile company producing organic and sustainable clothes for new born babies, defined with the key words < A Round Gift Box, 18 cm diameter, 10 cm depth, in soft tones such as light green and beige, covered with bamboo leaf images, the Baby Eco Natural brand name and logo and the slogan “Happy Babies Happy Parents” centered on the top in a legible font>”.
-
Text for Alternative 5: “The fifth gift box alternative for Baby-Eco-Natural Ltd. Co., a family-owned textile company producing organic and sustainable clothes for new born babies, defined with the key words < A Square Gift Box, 40 × 40 cm wide, 15 cm deep, in soft tones such as white and yellow, Bamboo leaves and baby footprints images on the package, The Baby Eco Natural brand name and logo centered on the top, adorned with a simple, light yellow bow>”.
All five AI-generated gift box design alternatives are demonstrated in Fig. 2.
In the next stage, a decision method framework was established to rank key front-of-packaging design elements that must be considered in the package design process and select the package alternative among the AI-generated alternatives. The proposed decision method of the research includes three experts, four gift box design criteria, and five AI-generated gift box alternatives. After creating the data sets based on experts’ evaluations regarding gift box design criteria and AI-generated gift box alternatives via face-to-face interviews, the data were analyzed using a Q-learning algorithm and a molecular fuzzy sets-based decision-making methodology. Finally, the optimal AI-generated gift box was selected for organic and sustainable baby clothes for the textile company, considering the outcome of applying the case study.
In the final stage, a sensitivity analysis was performed to indicate the robustness of the findings acquired by the different types of molecular geometry and learning rates. Information about crucial front-of-packaging criteria to be used in the design of the gift box for the textile company, along with the identification of experts who evaluate these criteria, is given in the following subheadings.
Front-of-packaging criteria for designing a gift box
When selecting the most appealing gift box, it is vital to consider whether the packaging design is good in terms of visual and verbal design elements, along with reflecting the main characteristics of the company and its products. Thus, based upon a thoughtful review of the literature on attributes of package design and considering the methodological framework and ChatGPT’s ability to create visual content, four design criteria are identified as evaluation criteria to be used in the selection of the best gift box for a textile company with sustainable products. These criteria are as follows:
Form and dimension
The shape and size of the packaging have a significant influence on consumers’ judgments about the product and their buying decisions and behaviors63. Research on the shape of the packaging reveals that circular shapes are more likely to be perceived as less sustainable44, whereas packaging with larger sizes is perceived as less sustainable due to the use of more packaging material45. Thus, in this research, form and dimension refer to the attractiveness of the gift box in terms of its shape and size.
Aesthetic appeal
Visual aesthetics, including style and attractiveness, affect consumers’ preferences, such as their willingness to pay more, evoking their emotions, such as excitement3. Herein, since it has the potential to transmit several meanings to consumers within the context of aesthetic appeal, color can be one of the most noticeable cues of front-of-packaging64. Whereas the color of the packaging draws the attention of consumers, it simultaneously communicates the product’s characteristics, such as naturalness47 and sustainability45. Besides, packaging styles can enable consumers to form several impressions regarding the product’s sustainability65. Thus, in this research, aesthetic appeal refers to the attractiveness and distinctiveness of the gift box for its color and style.
Brand identity
Verbal cues on packaging can explicitly communicate the sustainability of a product66. Herein, verbal cues on packaging can be brand elements, such as brand name, logo, slogan, and typography, which constitute brand identity1. A verbal claim demonstrating sustainability should be direct and easy to understand regarding target consumers67. Thus, in this research, brand identity refers to typography, brand name, logo, and slogan used on the gift box that communicate the brand’s value to target customers.
Imagery
Incorporating imagery on the package can capture consumers’ attention68. On the other hand, the color and shape of imagery, together with its content and location on the package, can influence the sensory expectations of consumers by communicating meaning about the product46. A package with imagery in the form of sustainable-looking graphics is more likely to be related to sustainability40. Thus, in this research, imagery refers to graphics regarding objects and figures on the gift box, reflecting the brand’s commitment to sustainability.
Introduction of experts
A group of experts was selected to rank the critical visual design element criteria priorly essential for a gift box design of the textile company producing sustainable and organic baby clothes and select the optimum AI-generated package design for that company. The group of experts includes three experts with different levels of expertise and know-how. One of the experts is an associate professor of marketing with fifteen years of experience, and she has several academic studies on brand element selection. The second expert is a product manager in a textile company with five years of experience. The last expert is a brand manager with eleven years of experience, specializing in selecting brand elements, including packages.
Analysis results
The hybrid MF-MOPSO and Q-Learning model produced a comprehensive evaluation of five design alternatives based on nine criteria. To ensure interpretive clarity, only the key summary tables are presented in the main text; detailed fuzzy matrices and iteration data are provided in Appendix A.
Constructing the balanced expert dataset
Assessments are obtained from the experts. In this framework, the values in Table 1 are considered.
The four criteria are defined as form and dimension (CRT1), aesthetic appeal (CRT2), brand identity (CRT3), and imagery (CRT4). Assessments of the criteria are given in Table 2.
Five alternatives are identified: Alternative 1 (ALTR1), Alternative 2 (ALTR2), Alternative 3 (ALTR3), Alternative 4 (ALTR4), and Alternative 5 (ALTR5). Table 3 presents their assessments.
The demographic information of experts is explained in Table 4.
The weights are computed in Table 5.
Table 5 demonstrates that Expert 1 has the highest weight, with 0.393. Moreover, Expert 2 has the second-highest weight (0.318). Additionally, Expert 3 weighs 0.289. Reward degrees of the criteria are given in Table A1.
Reward degrees of the alternatives are shown in Table A2. Penalty degrees of the criteria are given in Table A3. Penalty degrees of the alternatives are given in Table A4. Updated values for criteria and alternatives are shown in Tables A5 and A6. Absolute differences regarding criteria and alternatives are indicated in Tables A7 and A8. Iterative absolute differences for different combinations of experts are denoted in Tables A9-A12. Fuzzy Q values of the criteria and alternatives are denoted in Tables 6 and 7.
Weighting the criteria with molecular fuzzy cognitive maps
Selected indicators are weighted in the second stage. Average values are computed in Table 8.
Fuzzy vectors are given in Table 9.
Dot products are computed in Table A13. Cosine of angle values are denoted in Table A14. Angle in radians is defined in Table A15. Table A16 demonstrates the normalized values. Reciprocal values are indicated in Table A17. The normalized relation matrix is created in Table 10.
State vectors are defined in Table 11.
Table 11 defines CRT3 as the most essential item. CRT2 and CRT1 also play a significant role in this regard. Table 12 focuses on the comparative results according to different molecular geometry shapes.
Table 12 shows that the weighting results of the criteria are the same in the different types of molecular geometry. Moreover, the results are coherent for the various types of learning rates.
Ranking the alternatives with MF-MOPSO
Selected alternatives are ranked by MF-MOPSO. Table 13 indicates the averaged values.
The weighted matrix is constructed in Table 14.
Fuzzy vectors are defined in Table 15.
Dot products are demonstrated in Table A18. Cosine of the angle is identified in Table A19. Angle in radians is shown in Table A20. The values are normalized in Table A21. Reciprocal values are computed in Table A22. The final decision matrix is generated in Table 16.
The velocity and the updated personal and global best positions are demonstrated in Table A23. Table A23 shows the velocity and the personal and global best positions for several rounds. As a result, the ranking results are given in descending order as ALTR3, ALTR2, ALTR1, ALTR4, and ALTR5. Comparative results are denoted in Table 17.
The analysis indicates that Brand Identity holds the highest influence on decision outcomes, followed by Sustainability and Visual Appeal. Among the five design alternatives, Alternative 3 achieved the top overall performance index, confirming its superiority in balancing functional efficiency and visual coherence. This finding implies that consumers prioritize the emotional and communicative value of the package, how well it reflects the brand’s image, over purely physical aspects such as cost or material durability. To further validate the stability of the decision model, a sensitivity analysis was performed. The results, summarized in Table 17, demonstrate that calculations with the different geometrical conditions do not alter the ranking of the alternatives, confirming the robustness of the hybrid framework.
Once the Brand Identity weight increased, the optimal ranking remained unchanged, emphasizing that branding elements, such as logo visibility, color scheme, and typography, serve as non-negotiable anchors of consumer perception. Adjustments in Material Cost or Sustainability weights slightly affected preference scores but did not change the final decision, indicating that moderate cost trade-offs can be accommodated without compromising consumer satisfaction.
In contrast, small deteriorations in Visual Appeal (e.g., cluttered layout or color inconsistency) rapidly decreased the satisfaction index, signaling the need for visual uniformity across all product variants. In essence, the hybrid model helps designers identify where flexibility exists (e.g., minor cost/material shifts) and where strict consistency is essential (brand and visual identity).
Discussion
This research offers a novel perspective on the packaging design process by ranking the importance of key front-of-packaging cues and selecting the optimal packaging design for sustainable products. It employs an AI-generated approach for packaging design and a reinforcement learning-based molecular fuzzy decision-making method. Based on a comprehensive review of relevant research on front-of-packaging cues communicating the sustainability of the products, vital front-of-packaging cues are identified as form and dimension, including shape and size43, aesthetic appeal, including color and style51, brand identity, including brand name, logo, symbol, and slogan, as well as typography1, and finally imagery. Regarding the overall evaluation of experts, brand identity (0.2509) is the foremost front-of-packaging cue that must be considered in packaging design for sustainable products. Previous research in prevailing literature also reveals that, as a fifth “p” of marketing, a good packaging design should saliently communicate brand values6 and brand personality7 and establish a unique brand image69, which in turn leads to strong brand identity1. In the packaging design process, it is essential to effectively place brand names, logos, slogans, product information, and labels on the packaging45. Whereas communicating brand identity through packaging, how all brand elements and sustainability claims are visualized in typefaces is another critical issue56. Accordingly, to shape customers’ perception of the sustainability of the product, the brand name, logo, slogan, product information, and typography should be primarily considered.
Based on the overall ranking of experts, aesthetic appeal (0.2504) is identified as the second crucial front-of-packaging cue essential for packaging design to communicate the sustainability of products. Once the influence of color in shaping consumers’ perception of the sustainability of the products is considered51, color is unsurprisingly found to follow the foremost front of package cues. By using appropriate colors on packaging, the intended meanings of products, such as sustainability45, eco-friendliness48, or naturalness47, can be communicated to customers. Therefore, in the packaging design process for sustainable products, deciding on the packaging color should be another crucial consideration for designers to convey the intended brand meaning.
The following important cue is determined as form and dimension (0.2500). Shape and size are two of the first front-of-packaging cues that make customers easily recognize the brand on the shelves15 and influence their perception of sustainability66. Herein, the decrease in packaging shapes and sizes is associated with sustainability43. Thus, to communicate the sustainability of the products, it would be better to use smart shapes and small sizes in packaging design. On the other hand, if there are many small packages, oversized packages should be used instead, reducing the use of packaging material. Finally, imagery (0.2488) is the fourth crucial front-of-packaging cue essential for packaging design for sustainable products. The imagery incorporated in product packaging can also effectively communicate information about the product and brand to customers and shape their perceptions of the product5. Imagery on packaging is an effective tool to communicate intended brand messages regarding low-involvement products with customers who have time constraints1. Herein, the product in the case study is a high-involvement product that requires parents to provide detailed information for their babies. So, it is unsurprising to find imagery as the last front-of-packaging cue for such high-involvement products.
Regarding the overall evaluation of experts, ALTR3 is selected as the best AI-generated gift box design for the relevant textile company. Regarding the brand identity criterion, ALTR3 is the best AI-generated gift box design, including a salient brand name and a slogan with “Sensitive to Nature” as a sustainability claim. Moreover, previous research indicates that to emphasize environmental claims, typefaces, such as serif and sans-serif with a hand-written appearance, can be used70. The typeface used on ALTR3 is also very similar to sans-serif with a handwritten appearance. Previous research also reveals that green color on packaging is mostly associated with sustainability51,66 and imagery with sustainability associations, such as green leaves58. ALTR3 includes imagery, such as flowers and green leaves, as well as a happy baby, communicating the core values of the relevant brand. Additionally, the dominant colors on the gift box are cream and green, which are highly associated with sustainability. In terms of shape and size, small packaging and packaging shapes, such as square and rectangular, are more related to sustainability in terms of transportation efficiency and less use of packaging material43. Concerning size and shape, ALTR3 is also the best AI-generated gift box design. ALTR3 is followed with ALTR2, ALTR1, ALTR4, and ALTR5, respectively.
Theoretical implication
This study combines fuzzy logic, cognitive mapping, optimization, and machine learning into a cohesive framework, addressing decision-making complexities more comprehensively than isolated methods. Additionally, the molecular fuzzy approach offers a robust mechanism to handle imprecision, outperforming traditional scalar-based models in precision and reliability71.
Outside methodological novelties, this research contributes to existing literature in some aspects. First, though there are several qualitative18 and quantitative12,15,72 studies on understanding front-of-packaging cues communicating sustainability from the perspective of consumers, none of them approach packaging design from the perspective of companies. Ranking and prioritizing the critical front-of-packaging cues that must be considered in the packaging design process to communicate the sustainability of the products, this research brings a new perspective to the packaging design literature. Second, most of the research on front-of-packaging cues has been well-documented for food products in extant literature40,50,66. So, it is the first time front-of-packaging cues are examined within the context of gift box design. Finally, apart from the existing research on front-of-packaging cues, this research actively integrates AI in the packaging design process for sustainable products by presenting the applicability of AI in the packaging design process. Thus, this research also contributes to the extant literature on the AI-generated packaging design process.
Practical implication
In capturing customers’ attention in a retail environment saturated with competitive brands, it is vital to design appealing product packaging to communicate the intended meaning. Prioritizing critical front-of-packaging cues and selecting the optimum AI-generated packaging design through a group decision-making model with a case study, this research has led to several contributions to marketing practice. First, this research prioritizes the key front-of-packaging cues that designers and marketers should concentrate on in the packaging design process for sustainable products. Herein, adopting appropriate typography, such as sans-serif, with a hand-written appearance to communicate the brand name, slogan, product, brand values, and sustainability claims to customers should be the primary consideration of designers and marketers. Then, they should decide on the color of the packaging, which explicitly communicates the inability. Herein, using colors such as green, brown, and cream could enhance the appeal of the product inside the packaging. Then, designers and marketers should use rectangular and square shapes and small sizes, reducing the use of packaging material and increasing efficiency in transportation and storage to enable customers to judge the products as sustainable. Finally, designers and marketers should choose the right imagery associated with sustainability and nature to communicate their sustainability claims.
Second, this research selects the best gift box design for the textile company and its sustainable products, showing the applicability of AI in the packaging design process to generate more creative design alternatives with time and cost efficiency. Converting text to image, AI supports the creation of packaging alternatives that align with company characteristics, brand identity, and product value proposition. Hence, this research presents that AI-supported packaging design would be a cost- and time-effective alternative to the traditional packaging design process. Finally, this research also indicates that in designing their product packaging, companies could create multiple packaging design alternatives via AI and select the best alternative that reflects their core values using the recommended MCDM method, depending on expert opinions.
Conclusion
This study proposed and validated a hybrid decision-making framework integrating Multi-Factor Multi-Objective Particle Swarm Optimization (MF-MOPSO) and Q-Learning for packaging design evaluation under uncertainty. The combined model successfully optimized the importance of design criteria while dynamically adapting decision policies through reinforcement learning. The empirical results demonstrated that the model effectively identifies the most preferred packaging alternative by balancing quantitative optimization with adaptive learning. This research brings a company-centered approach to determining critical front-of-packaging cues for gift box design of sustainable textile products and selecting the best AI-generated gift box design alternative for them. Besides, this research adopts molecular fuzzy sets and reinforcement learning-based decision-making methodology to mitigate the methodological uncertainty of the existing research. Regarding the overall evaluation of experts, brand identity, including brand elements, typography, and aesthetic appeal of the packaging in terms of color, becomes the essential front-of-packaging cues for sustainable textile products, whereas form dimension and imagery are the third and fourth front-cues essential in packaging design, respectively. Further, ALTR3 is selected as the best AI-generated gift box design alternative that aligns with the core values of the company, brand, and product, followed by ALTR2, ALTR1, ALTR4, and ALTR5.
Beyond the packaging domain, the proposed hybrid methodology possesses significant scalability. Its structure, consisting of parallel optimization (MF-MOPSO) and adaptive learning (Q-Learning), can be extended to other design-intensive sectors such as automotive styling, consumer electronics, or architectural design, where trade-offs between aesthetics, functionality, and sustainability are equally critical. In these fields, the method can serve as a decision-support engine, optimizing design variables and learning from user or market feedback to enhance performance over iterative cycles.
The main limitation of the work is that the criteria weights and assessments rely on the judgments of a small group of experts. Due to the dizzying advances in artificial intelligence, package designs are constantly improving. Consequently, some criteria considered crucial today may become less relevant in the future. Future research could rank and prioritize front-of-packaging cues for low-involvement products, such as food packaging, to extend the findings. Second, future research could explore prioritizing key front-of-packaging cues and selecting the best AI-generated alternatives for other packaging types, such as cans, bottles, and bags, rather than focusing on gift boxes. Third, per front-of-packaging cues, the packaging material influences consumers of the product. It could also explore integrating this hybrid analytical approach with generative AI technologies, including DALL·E, Midjourney, and similar diffusion-based design models. Such integration would enable automated concept generation followed by quantitative optimization, creating a closed-loop design intelligence system. For example, generative AI could produce hundreds of visual packaging prototypes aligned with certain brand cues, while the hybrid MF-MOPSO–Q-Learning framework could evaluate, refine, and select the most promising designs based on multi-criteria performance and user feedback. However, the packaging material is ignored in this research since the texture and material of the packaging could not be easily understood by AI-generated packaging design alternatives. Thus, future research would also examine other front-of-packaging cues, such as packaging material and texture, when the importance of front-of-packaging cues is prioritized. Besides its theoretical and practical contributions, this research also has some limitations. First, this research concentrates on designing a gift box for a textile company producing organic, eco-friendly, and sustainable clothes for newborn babies. Accordingly, this research mainly prioritizes front-of-packaging cues for high-involvement products and selects the best packaging design alternatives. There are also some limitations regarding the proposed methodology of the research. For that, using multiple geometric normalization techniques (e.g., trigonal planar, tetrahedral, etc.) adds flexibility. However, it may require domain-specific expertise to select the most appropriate model, increasing complexity in practical applications.
Data availability
All data generated or analysed during this study are included in this article.
Abbreviations
- \(\:{\mu\:}_{U}\) :
-
Membership degree
- \(\:{v}_{U}\) :
-
Membership degree
- \(\:{\xi\:}_{U}\) :
-
Membership degree
- \(\:{\varsigma\:}_{k}\) :
-
Decision matrix
- \(\:{u}_{i}\) :
-
Fuzzy sectors
- \(\:{\text{c}\text{o}\text{s}(\theta\:}_{{u}_{i},{u}_{j}})\) :
-
Cosine of the angle
- \(\:{\theta\:}_{{u}_{i},{u}_{j}}\) :
-
Angle values
- \(\:recip\left({\theta\:}_{{u}_{i},{u}_{j}}\right)\) :
-
Reciprocal values
- NR:
-
Normalize matrix
- \(\:{B}_{ij}\) :
-
Weighted values
- \(\:A\left(t\right)\) :
-
Activation levels
- \(\:f\left(x\right)\) :
-
Sigmoid function
- \(\:{a}_{n}\left(t\right)\) :
-
nth dimension vector
- \(\:{W}_{j}\) :
-
Weights
- \(\:{X}_{k}\) :
-
Initial matrix
- \(\:{R}_{s,a}\) :
-
Reward degree
- \(\:{P}_{s,a}\) :
-
Penalty degree
- \(\:{{\Delta\:}}_{s,a}\) :
-
Absolute difference between the initial and updated Q values
- \(\:{{\Delta\:}}_{max}\) :
-
The maximum difference
References
Srivastava, P., Ramakanth, D., Akhila, K. & Gaikwad, K. K. Package design as a branding tool in the cosmetic industry: consumers’ perception vs. reality. SN Bus. Econ. 2 (6), 58 (2022).
Mundel, J., Huddleston, P., Behe, B., Sage, L. & Latona, C. An eye tracking study of minimally branded products: hedonism and branding as predictors of purchase intentions. J. Prod. Brand Manage. 27 (2), 146–157 (2018).
Chitturi, R., Londoño, J. C. & Henriquez, M. C. Visual design elements of product packaging: implications for consumers’ emotions, perceptions of quality, and price. Color. Res. Application. 47 (3), 729–744 (2022).
Ghorbani, M. & Westermann, A. Exploring the role of packaging in the formation of brand images: a mixed methods investigation of consumer perspectives. J. Prod. Brand Manage. 34 (2), 186–202 (2025).
Simmonds, G. & Spence, C. Thinking inside the box: how seeing products on, or through, the packaging influences consumer perceptions and purchase behaviour. Food Qual. Prefer. 62, 340–351 (2017).
Pasquale, M. R., Butcher, L. & Teah, M. Relative) size matters: a content analysis of front-of-packaging cue proportions and hierarchies. J. Prod. Brand Manage. 33 (6), 783–800 (2024).
Dopico-Parada, A., López-Miguens, M. J. & Álvarez-González, P. Building value with packaging: development and validation of a measurement scale. J. Retailing Consumer Serv. 63, 102685 (2021).
Xiong, Y., Tang, Y., Zhou, Q., Ma, Y. & Rosen, D. W. Intelligent additive manufacturing and design: state of the Art and future perspectives. Additive Manuf. 59, 103139 (2022).
Modi, N. & Singh, J. An analysis of perfume packaging designs on consumer’s cognitive and emotional behavior using eye gaze tracking. Multimedia Tools Appl., 1–26. (2024).
Park, J. & Ma, Y. J. Number-location bias: do consumers correctly process the number on the product package? J. Prod. Brand Manage. 28 (1), 80–94 (2019).
Jin, C., Yoon, M. & Lee, J. The influence of brand color identity on brand association and loyalty. J. Prod. Brand Manage. 28 (1), 50–62 (2019).
Liem, D. G., In’t Groen, A. & Van Kleef, E. Dutch consumers’ perception of sustainable packaging for milk products, a qualitative and quantitative study. Food Qual. Prefer. 102, 104658 (2022).
Al-Samarraie, H., Eldenfria, A., Dodoo, J. E., Alzahrani, A. I. & Alalwan, N. Packaging design elements and consumers’ decision to buy from the web: A cause and effect decision‐making model. Color. Res. Application. 44 (6), 993–1005 (2019).
Granato, G., Fischer, A. R. & van Trijp, H. C. A meaningful reminder on sustainability: when explicit and implicit packaging cues Meet. J. Environ. Psychol. 79, 101724 (2022).
Herbes, C., Beuthner, C. & Ramme, I. How green is your packaging—A comparative international study of cues consumers use to recognize environmentally friendly packaging. Int. J. Consumer Stud. 44 (3), 258–271 (2020).
Rees, W., Tremma, O. & Manning, L. Sustainability cues on packaging: the influence of recognition on purchasing behavior. J. Clean. Prod. 235, 841–853 (2019).
Bangsa, A. B. & Schlegelmilch, B. B. Linking sustainable product attributes and consumer decision-making: insights from a systematic review. J. Clean. Prod. 245, 118902 (2020).
Branca, G., Resciniti, R. & Babin, B. J. Sustainable packaging design and the consumer perspective: a systematic literature review. Italian J. Mark. 2024 (1), 77–111 (2024).
Popovic, I., Bossink, B. A. & van Der Sijde, P. C. Factors influencing consumers’ decision to purchase food in environmentally friendly packaging: what do we know and where do we go from here? Sustainability 11 (24), 7197 (2019).
Zatsu, V. et al. Revolutionizing the Food Industry: the Transformative Power of Artificial intelligence-a Review X, 101867 (Food Chemistry, 2024).
Salehi, H. & Burgueño, R. Emerging artificial intelligence methods in structural engineering. Eng. Struct. 171, 170–189 (2018).
Hanafy, N. O. Artificial intelligence’s effects on design process creativity: A study on used AI Text-to-Image in architecture. J. Building Eng. 80, 107999 (2023).
Zhang, S. Research on energy-saving packaging design based on artificial intelligence. Energy Rep. 8, 480–489 (2022).
Gan, F., H Romainoor, N. & Z Guo Research on innovative design of product packaging based on big data technology. Sci. Program. 2022(1), 4973875 (2022).
Wu, S. Traditional paper-cut Art and cosmetic packaging design research based on wireless communication and Artificial intelligence technology. Wirel. Commun. Mob. Comput. 2022 (1), 1765187 (2022).
Wang, L. Innovation of visual communication design of interactive packaging for internet-famous food based on artificial intelligence. Sci. Program. 2022(1), 5828852 (2022).
Yu, Y. Application of image intelligent generation algorithm based on artificial intelligence algorithm in packaging design. In 2023 International Conference on Telecommunications, Electronics and Informatics (ICTEI) (466–470). IEEE. (2023), September.
Shirzad, K. & Joodaky, A. Enhancing sustainable food packaging design: A machine learning approach to predict ventilated corrugated paperboard strength. Biosyst. Eng. 247, 26–41 (2024).
Panigrahy, S. K., Tseng, Y. C., Lai, B. R. & Chiang, K. N. An overview of AI-Assisted design-on-Simulation technology for reliability life prediction of advanced packaging. Materials 14 (18), 5342 (2021).
Chen, T., Luh, D. B. & Wang, J. G. Analyzing AI-generated packaging’s impact on consumer satisfaction with three types of datasets. Int. J. Data Warehous. Min. (IJDWM). 19 (1), 1–17 (2023).
Rezaei, J., Papakonstantinou, A., Tavasszy, L., Pesch, U. & Kana, A. Sustainable product-package design in a food supply chain: A multi‐criteria life cycle approach. Packaging Technol. Sci. 32 (2), 85–101 (2019).
White, G. R., Wang, X. & Li, D. Inter-organisational green packaging design: a case study of influencing factors and constraints in the automotive supply chain. Int. J. Prod. Res. 53 (21), 6551–6566 (2015).
Rajendran, R. & Ranjitharamasamy, S. A decision framework for selecting highly sustainable packaging circular model in mass-customized packaging industry. Appl. Sci. 14 (22), 10224 (2024).
Mudgal, D., Pagone, E. & Salonitis, K. Selecting sustainable packaging materials and strategies: a holistic approach considering whole life cycle and customer preferences. J. Clean. Prod., 144133. (2024).
Tavana, M., Shaabani, A., Di Caprio, D. & Bonyani, A. A novel interval Type-2 fuzzy best-worst method and combined compromise solution for evaluating eco-friendly packaging alternatives. Expert Syst. Appl. 200, 117188 (2022).
Sastre, R. M., de Paula, I. C. & Echeveste, M. E. S. A systematic literature review on packaging sustainability: contents, opportunities, and guidelines. Sustainability 14 (11), 6727 (2022).
Pleyers, G. Visual complexity in product design: how does the degree of elaborateness of the front-pack image impact consumers’ responses? J. Consumer Behav. 23 (3), 1418–1445 (2024).
Biondi, B. & Camanzi, L. Nutrition, hedonic or environmental? The effect of front-of-pack messages on consumers’ perception and purchase intention of a novel food product with multiple attributes. Food Res. Int. 130, 108962 (2020).
Nemat, B., Razzaghi, M., Bolton, K. & Rousta, K. The role of food packaging design in consumer recycling behavior—A literature review. Sustainability 11 (16), 4350 (2019).
Steenis, N. D., Van Herpen, E., Van Der Lans, I. A., Ligthart, T. N. & Van Trijp, H. C. Consumer response to packaging design: the role of packaging materials and graphics in sustainability perceptions and product evaluations. J. Clean. Prod. 162, 286–298 (2017).
Mancini, P., Marchini, A. & Simeone, M. Which are the sustainable attributes affecting the real consumption behaviour? Consumer Understanding and choices. Br. Food J. 119 (8), 1839–1853 (2017).
Baruk, A. I. & Iwanicka, A. The effect of age, gender and level of education on the consumer’s expectations towards dairy product packaging. Br. Food J. 118 (1), 100–118 (2016).
Magnier, L. & Crié, D. Communicating packaging eco-friendliness: an exploration of consumers’ perceptions of eco-designed packaging. Int. J. Retail Distribution Manage. 43 (4/5), 350–366 (2015).
Horsthuis, E., Groenen, F., Toxopeus, M. & Lutters, E. Closing the perception-reality gap for sustainable fresh food plastic packaging. Procedia CIRP. 122, 647–652 (2024).
Vermeir, I. & Roose, G. Visual design cues impacting food choice: A review and future research agenda. Foods 9 (10), 1495 (2020).
Simmonds, G. & Spence, C. Food Imagery and Transparency in Product Packaging 49–77 (Designing new product experiences, 2019).
Marckhgott, E. & Kamleitner, B. Matte matters: when matte packaging increases perceptions of food naturalness. Mark. Lett. 30, 167–178 (2019).
Seo, J. Y. & Scammon, D. L. Do green packages lead to misperceptions? The influence of package colors on consumers’ perceptions of brands with environmental claims. Mark. Lett. 28, 357–369 (2017).
Elliot, A. J. & Maier, M. A. Color psychology: effects of perceiving color on psychological functioning in humans. Ann. Rev. Psychol. 65 (1), 95–120 (2014).
Magnier, L., Schoormans, J. & Mugge, R. Judging a product by its cover: packaging sustainability and perceptions of quality in food products. Food Qual. Prefer. 53, 132–142 (2016).
Pancer, E., McShane, L. & Noseworthy, T. J. Isolated environmental cues and product efficacy penalties: the color green and eco-labels. J. Bus. Ethics. 143, 159–177 (2015).
Ketelsen, M., Janssen, M. & Hamm, U. Consumers’ response to environmentally-friendly food packaging-A systematic review. J. Clean. Prod. 254, 120123 (2020).
Woo, H. & Kim, S. An expansion of the brand and message framing effects on smart health-care clothing. J. Prod. Brand Manage. 31 (4), 622–636 (2021).
Rybaczewska, M. et al. Slogans, brands and purchase behaviour of students. Young Consumers. 21 (3), 305–317 (2020).
Trzebinski, W., Gaczek, P. & Marciniak, B. Is it better to communicate product information abstractly or concretely? The role of consumer product expertise and shopping-stage mindset. J. Prod. Brand Manage. 32 (2), 273–285 (2023).
Kulczynski, A. & Hook, M. Typography talks: influencing vintage anemoia and product safety perceptions with vintage typography. J. Mark., 00222429231215357. (2024).
Septianto, F., Kemper, J. & Paramita, W. The role of imagery in promoting organic food. J. Bus. Res. 101, 104–115 (2019).
Wood, S., Robinson, S. & Poor, M. The efficacy of green package cues for mainstream versus niche brands: how mainstream green brands can suffer at the shelf. J. Advertising Res. 58 (2), 165–176 (2018).
Verganti, R., Vendraminelli, L. & Iansiti, M. Innovation and design in the age of artificial intelligence. J. Prod. Innov. Manage. 37 (3), 212–227 (2020).
Yu, X. Low-carbon Design of Green Packaging Based on Deep Learning Perspective for Smart City (IEEE Access, 2023b).
Gentili, P. L. The conformational contribution to molecular complexity and its implications for information processing in living beings and chemical artificial intelligence. Biomimetics 9 (2), 121 (2024).
Maden, A. & Yücenur, G. N. Evaluation of sustainable metaverse characteristics using scenario-based fuzzy cognitive map. Comput. Hum. Behav. 152, 108090 (2024).
Fenko, A., Lotterman, H. & Galetzka, M. What’s in a name? The effects of sound symbolism and package shape on consumer responses to food products. Food Qual. Prefer. 51, 100–108 (2016).
Spence, C. & Velasco, C. On the multiple effects of packaging colour on consumer behaviour and product experience in the ‘food and beverage’and ‘home and personal care’categories. Food Qual. Prefer. 68, 226–237 (2018).
Chandra Lal, R., Yambrach, F. & McProud, L. Consumer perceptions towards package designs: A cross cultural study. J. Appl. Packaging Res. 7 (2), 61–94 (2015).
Magnier, L. & Schoormans, J. Consumer reactions to sustainable packaging: the interplay of visual appearance, verbal claim and environmental concern. J. Environ. Psychol. 44, 53–62 (2015).
Steenis, N. D., van Herpen, E., van der Lans, I. A. & van Trijp, H. C. Partially green, wholly deceptive? How consumers respond to (in) consistently sustainable packaged products in the presence of sustainability claims. J. Advertising. 52 (2), 159–178 (2023).
Underwood, R. L., Klein, N. M. & Burke, R. R. Packaging communication: attentional effects of product imagery. J. Prod. Brand Manage. 10 (7), 403–422 (2001).
Chen, S., Wang, P. & Wood, J. Exploring the Holistic Nature of a multi-level Retail Brand: a Scoping Review (Journal of Product & Brand Management, 2024).
Schifferstein, H. N., Lemke, M. & de Boer, A. An exploratory study using graphic design to communicate consumer benefits on food packaging. Food Qual. Prefer. 97, 104458 (2022).
Castillo, O., Dinçer, H., Yüksel, S. & Eti, S. Assessing carbon–neutral supercapacitors in renewable energy systems with self-improving agent-based molecular fuzzy intelligent algorithms. Sci. Rep. 15 (1), 28234 (2025).
Nguyen, A. T., Parker, L., Brennan, L. & Lockrey, S. A consumer definition of eco-friendly packaging. J. Clean. Prod. 252, 119792 (2020).
Funding
Open access funding provided by Hasan Dinçer as a second corresponding author (hdincer@medipol.edu.tr).
Author information
Authors and Affiliations
Contributions
H.D., S.Y., İ.Y.Ö., and F.E. wrote the main manuscript text. All authors reviewed the manuscript.
Corresponding authors
Ethics declarations
Competing interests
The authors declare no competing interests.
Additional information
Publisher’s note
Springer Nature remains neutral with regard to jurisdictional claims in published maps and institutional affiliations.
Supplementary Information
Below is the link to the electronic supplementary material.
Rights and permissions
Open Access This article is licensed under a Creative Commons Attribution-NonCommercial-NoDerivatives 4.0 International License, which permits any non-commercial use, sharing, distribution and reproduction in any medium or format, as long as you give appropriate credit to the original author(s) and the source, provide a link to the Creative Commons licence, and indicate if you modified the licensed material. You do not have permission under this licence to share adapted material derived from this article or parts of it. The images or other third party material in this article are included in the article’s Creative Commons licence, unless indicated otherwise in a credit line to the material. If material is not included in the article’s Creative Commons licence and your intended use is not permitted by statutory regulation or exceeds the permitted use, you will need to obtain permission directly from the copyright holder. To view a copy of this licence, visit http://creativecommons.org/licenses/by-nc-nd/4.0/.
About this article
Cite this article
Dinçer, H., Yüksel, S., Yaran Ögel, İ. et al. Artificial intelligence-generated sustainable gift box design evaluation via reinforcement learning-driven hybrid molecular fuzzy modelling. Sci Rep 15, 42458 (2025). https://doi.org/10.1038/s41598-025-26548-2
Received:
Accepted:
Published:
Version of record:
DOI: https://doi.org/10.1038/s41598-025-26548-2




