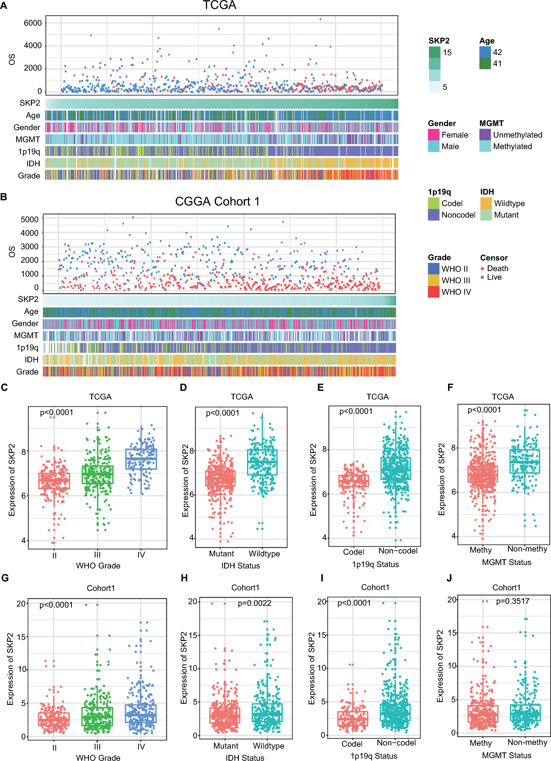
Fig. 2

Relationship between SKP2 and clinicopathologic features and prognosis of glioma. (A) Characteristics of the overall distribution of SKP2-related clinicopathological features of glioma in The Cancer Genome Atlas (TCGA) dataset. (B) The overall distribution characteristics of glioma SKP2-related clinicopathological features in the Chinese Glioma Genome Atlas (CGGA) dataset. (C) and (G), SKP2 was significantly elevated in high-grade gliomas in the TCGA and CGGA Cohort1 datasets. (D) and (H), in the TCGA and CGGA Cohort1 datasets, SKP2 was significantly elevated in gliomas without isocitrate dehydrogenase (IDH) mutations. (E) and (I), SKP2 was significantly increased in gliomas without 1p/19q codeletion in the TCGA and CGGA Cohort1 datasets. (F) and (J), SKP2 is elevated in gliomas unmethylated with the O6-methylguanine-DNA methyltransferase (MGMT) promoter. This difference was statistically significant in the TCGA dataset but not in the CGGA Cohort1 dataset.