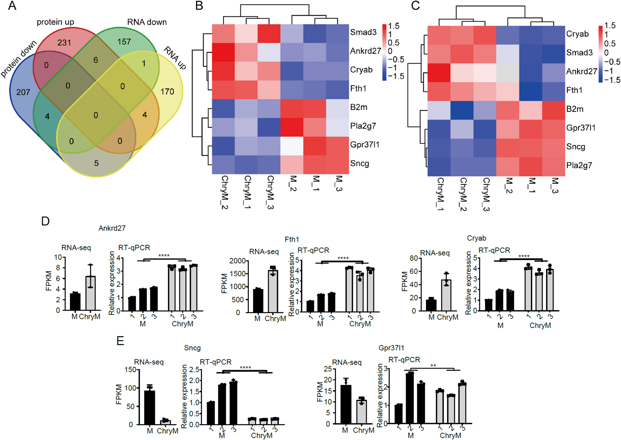
Fig. 7

Overlap Gene. (A) Venn plot of the overlapped genes between DEGs and DEPs. (B) Heatmap presented the expression pattern of overlapped genes in RNA-seq. (C) Heatmap presented the expression pattern of overlapped proteins in Proteome results (n = 3 for each group). (D) Bar plot presented the RNA-seq and RT-qPCR results of up-regulated genes. (E) The same as (D) but for the down-regulated genes. For RT-qPCR, each of the three biological replicates had three technical replicates. **P-value < 0.01, ****P-value < 0.0001, two-way ANOVA.