Fig. 1

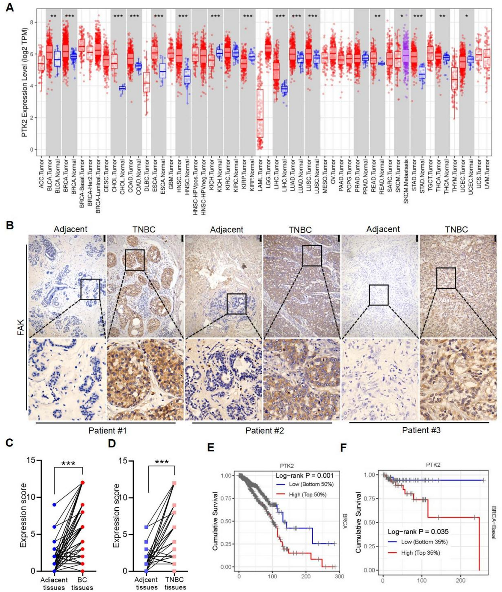
The expression of FAK was associated with the poor prognosis of TNBC. A The mRNA levels of PTK2 that encoding FAK in breast cancer tissues and normal breast tissues from patients with breast invasive cancer (BRCA) according to the TIMER database. B Representative images of FAK protein expression in breast cancer patient tissues detected by immunohistochemical staining. C The protein levels of FAK in breast cancer tissues and adjacent tissues of 72 breast cancer patients. D The protein levels of FAK in TNBC tissues and adjacent tissues of 38 breast cancer patients. E TIMER data showed that the high level of PTK2 was associated with poor outcomes for BRCA. F TIMER data showed that the high level of PTK2 is associated with poor outcomes for BRCA-basal. *** P < 0.001 versus NC.