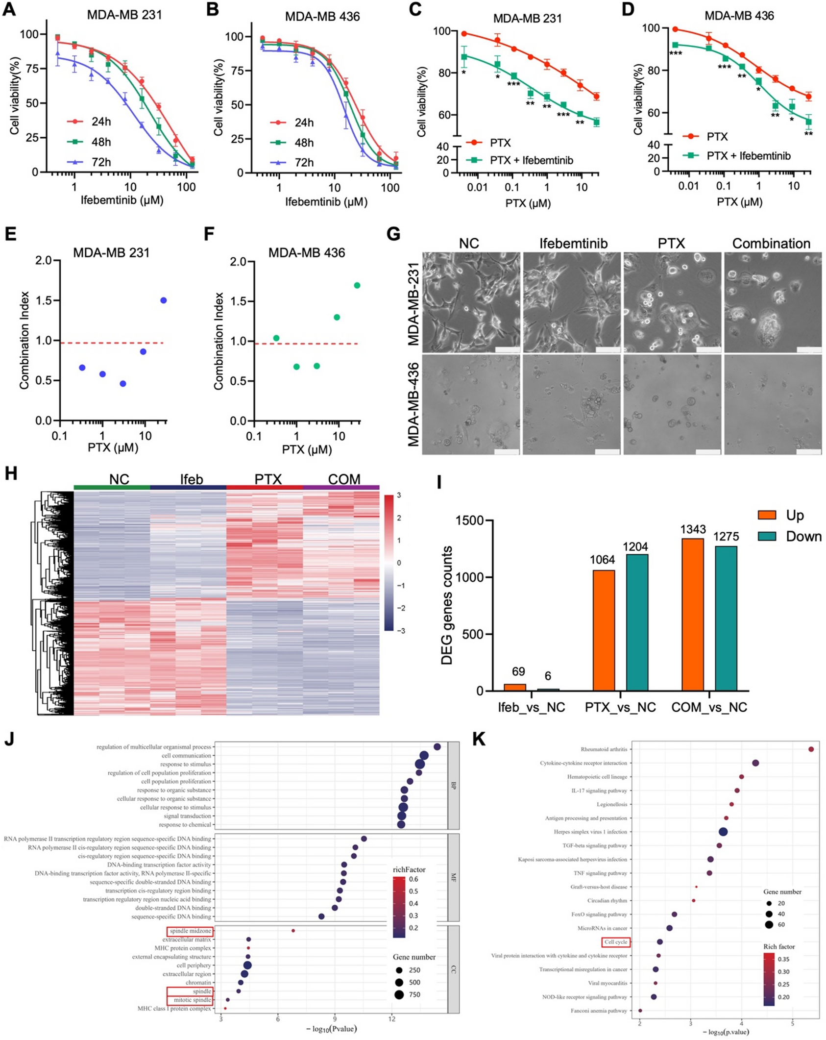
Fig. 2

Ifebemtinib and paclitaxel synergistically reduced the survival of TNBC cells. A, B In MDA-MB-231 (Fig. 2A) and MDA-MB-436 (Fig. 2B) TNBC cells, Ifebemtinib inhibited cell viability in a concentration- and time-dependent manner. C, D Ifebemtinib enhanced the proliferative inhibitory effects of PTX on MDA-MB-231 and MDA-MB-436 cells at 24 h. E, F The combination index (CI) values of Ifebemtinib and PTX in MDA-MB-231 and MDA-MB-436 cells. G The morphology of MDA-MB-231 and MDA-MB-436 cells after being treated with Ifebemtinib and PTX for 24 h. H Heat map of differentially expressed genes (DEGs) after treatment of Ifebemtinib (Ifeb), paclitaxel (PTX) or their combination (COM) of MDA-MB-231 cells. I Histograms of the number of DEGs between each two groups of negative control (NC), Ifebemtinib (Ifeb), paclitaxel (PTX) and the combination (COM). J GO analysis of DEGs between NC group and COM group. K KEGG analysis of DEGs between NC group and COM group.