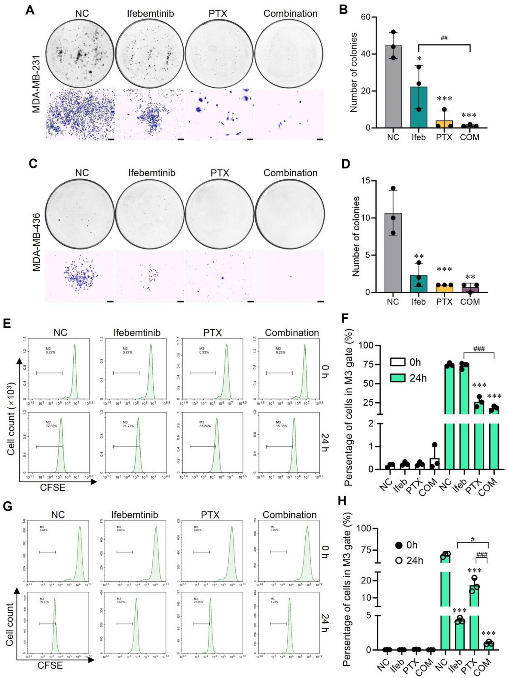
Fig. 3

The combination of Ifebemtinib and paclitaxel inhibit the proliferation of TNBC cells. A, B The effect of Ifebemtinib and paclitaxel on colony-formation of MDA-MB-231 cells. D, D The effect of Ifebemtinib and paclitaxel on colony-formation of MDA-MB-436 cells. E, F The mitosis of MDA-MB-231 cells was detected by flow cytometry with CFDA-SE staining. F Compared to NC and Ifebemtinib, drug combination significantly inhibited cell mitosis of MDA-MB-231. G The mitosis of MDA-MB-436 cells was detected by flow cytometry with CFDA-SE staining. H Compared to NC, Ifebemtinib or paclitaxel alone, drug combination significantly inhibited cell mitosis of MDA-MB-436. ** P < 0.01 versus negative control (NC), *** P < 0.001 versus NC. # P < 0.05, ## P < 0.01, ### P < 0.001.