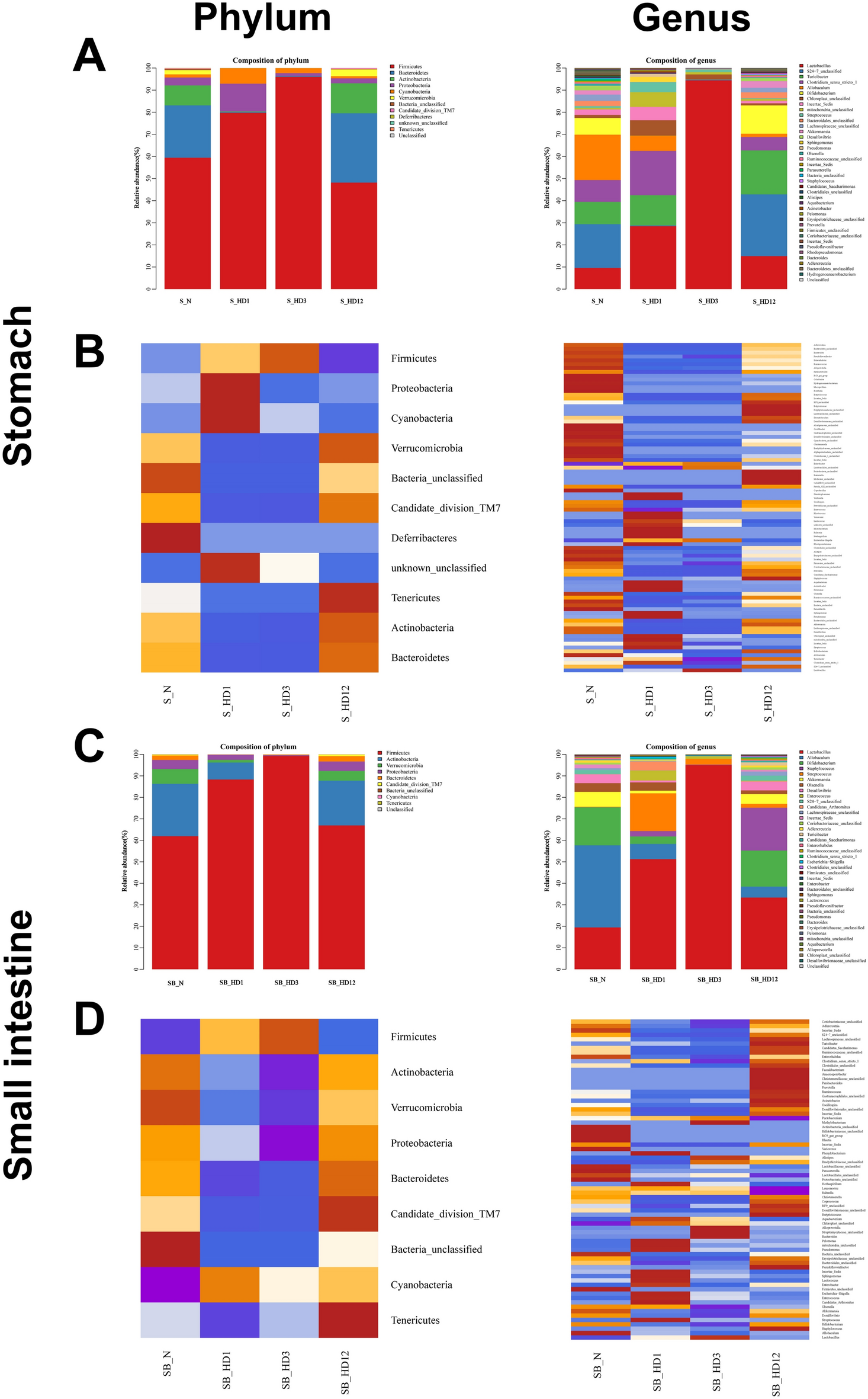
Fig. 3

Composition of the microbial community was significantly altered on hypoxic days 1 and 3 but largely recovered by day 12. The relative abundances of the microbial community composition in the stomach (A) and small intestine (C) at the phylum and genus levels. Heatmaps of the microbiota communities in the stomach (B) and small intestine (D) at the phylum and genus levels. HD hypoxic exposure days; N = Normoxic control; S = Stomach; and SB small bowel.