Abstract
Mesenchymal stem/stromal cells (MSCs) have emerged as a promising therapeutic approach for immune-mediated diseases, including asthma, which is characterized by persistent airway inflammation and remodeling. Accumulating research evidence highlights the critical involvement of cellular heterogeneity in disease pathogenesis. In this study, we explored the heterogeneity of mesenchymal and stromal cell populations and their contribution to asthma pathogenesis by comprehensively analyzing single cell transcriptomic data from a cynomolgus monkey model of asthma. We have identified 10 stromal and 4 mesenchymal subpopulations, each with distinct functions and divergent responses to airway inflammation and remodeling. Under the disease state, regulons of FOXF1, ETS1, ETS2, GATA3 and RELB were significantly activated, while those of MECOM, SOX17, LTF, FOS and PBX1 were repressed in an important stromal subpopulation (endothelial cells); regulons of NR3C1 and DBP were significantly activated in the mesenchymal subpopulation MC0. Strikingly, the cell-cell communications involving two mesenchymal subpopulation MC1 and MC3 were completely lost during asthma pathogenesis, while those involving MC0 and MC2 were primarily upregulated. We also applied bulk RNA-seq analysis to validate the regulon results, revealing a consistent decrease in the PPARG expression, which has be further validated using a mouse asthma model established in this study. These findings underscore the importance of heterogeneity of mesenchymal and stromal cells in mediating the airway inflammation and remodeling, suggesting that the active and suppressive regulons may represent novel targets for asthma therapeutics.
Similar content being viewed by others
Introduction
Asthma is an inflammatory airway disease primarily caused by chronic inflammation of the bronchi, typically manifested as wheezing, coughing, chest tightness, or difficulty breathing. The structural changes in the airways induced by asthma are also referred to as airway remodeling, which includes alterations in cells and the extracellular matrix in both large and small airways, epithelial cell apoptosis, proliferation of airway smooth muscle cells, and fibroblast activation1. The occurrence of airway remodeling can reduce the reversibility of airway inflammation in asthma patients, diminish their responsiveness to asthma medications, thereby worsening the condition and increasing asthma-related mortality.
Asthma is also a highly heterogeneous disease, involving the innate and adaptive immune systems, as well as structural cells including epithelial, mesenchymal and stromal cells. These cells interact with inflammatory cells and the external environment, releasing inflammatory mediators that lead to airway damage, triggering bronchoconstriction, mucus hypersecretion, and airway remodeling2. Helper T cells (Th cells) play a crucial role in the chronic inflammation of asthma, particularly the Th2-mediated immune response, which is a key regulatory mechanism in asthma pathogenesis. Upon allergen exposure, Th2 effector cells are stimulated and activated to secrete type 2 inflammatory cytokines, recruiting and activating eosinophils and mast cells, while stimulating B lymphocytes to produce IgE, thereby influencing the function of various immune and structural cells associated with asthma3.
Airway remodeling is considered to be initiated by epithelial cells, amplified by immune cells, and established by mesenchymal effector functions1. Epithelial cells may participate in airway remodeling through epithelial-mesenchymal transition (EMT)4. Mesenchymal cells drive asthma pathogenesis by promoting airway remodeling through smooth muscle hyperplasia, fibrosis (via TGF-β/ECM deposition), and epithelial-mesenchymal transition (EMT). They further amplify inflammation by secreting pro-inflammatory mediators (e.g., IL-6, CCL2) that recruit and activate immune cells, linking structural changes to chronic inflammatory responses1,4. Mesenchymal stem cell has been regarded as a potential therapeutic target for curing asthma5. Stromal cells play pivotal roles in shaping the immune system by affecting immune cell migration, activation and survival6. In the tumor microenviroment, stromal cells refer to the non-malignant non-immune cells, which can promote or suppress tumor progression7. In the context of asthma, stromal cells refer to a heterogeneous population of structural/supporting cells within the airway wall that are not part of the epithelium or the immune system, but actively contribute to chronic inflammation, immune dysregulation, and airway remodeling. These cells primarily include fibroblasts, pericytes, airway smooth muscle cells and vascular endothelial cells, as well as mesenchymal stromal cells (MSCs). In asthma, the crosstalk between the immune system and stroma drives pathogenesis. MSCs have been emerging as a potential therapy for counteracting different diseases including asthma8,9. However, the mechanism of stromal cells in regulating airway remodeling remains large elusive.
With the advantage of single cell sequencing (scRNA-seq) technology, accumulating research evidence highlights the critical involvement of cellular heterogeneity in disease pathogenesis and progression10,11,12. Recently, the heterogeneity of mesenchymal stem/stromal cells has been reported; however, its connection to the pathogenesis of asthma remains unestablished13,14,15. Therefore, investigating cellular heterogeneity in the development of asthma and airway remodeling is crucial for aiding the development of diverse therapeutic drugs and identifying novel treatment targets. We aimed to decipher the heterogeneity of mesenchymal and stromal cell populations and their contribution to airway remodeling by comprehensively re-analyzing a recently published scRNA-seq data from lung tissues of a cynomolgus monkey model of asthma16.
Transcription factors (TFs) regulate gene expression by binding to cis-acting elements in eukaryotic genes, playing a crucial role in transcriptional control and the formation of physiological and pathological gene networks17,18. Accumulating evidence suggests that cooperative interactions among TFs drive the coordinated expression of multiple inflammatory genes, contributing to the distinct inflammatory patterns observed in asthmatic airways19,20. Moreover, owing to the heterogeneity of asthma, cell-specific TFs represent potential targets for inhibition as a potential anti-asthma therapeutic strategy21. Recent studies have identified STAT3 as a key TF in bronchial asthma pathogenesis, demonstrating that its inhibition significantly reduces lung inflammation, suggesting its potential as a therapeutic target22. Similarly, peroxisome proliferator-activated receptors (PPARs) exert anti-inflammatory effects by directly binding to pro-inflammatory TFs and suppressing downstream gene transcription, making them key regulators of airway inflammation and promising therapeutic targets in asthma23. Despite decades of research that have yielded effective interventions, few druggable targets for asthma treatment have been identified. Consequently, a deeper investigation into TF regulatory networks across different asthma-relevant cell populations will enhance our understanding of disease mechanisms and facilitate the development of novel, effective therapies.
With the advent of single-cell gene regulatory network analysis workflow24, we can systematically analyze the regulons of each cell type and subpopulation, which could facilitate the identification of transcription factors critical for an asthma pathogenesis. In this study, through reanalyzing the scRNA-seq data from the asthma model, re-clustering of the stromal cells and mesenchymal cells, analyzing the regulons of each cell type and subpopulations, and building cell-cell communication maps between mesenchymal/stromal cells and immune cells, we have identified specific subpopulations of mesenchymal and stromal cells, as well as key regulons that may promote or suppress airway remodeling. We also combined bulk RNA-seq analysis, leading to the finding of the consistent decrease in the PPARG expression, which was subsequently validated in a mouse asthma model established in this study.
Results
ScRNA-seq identifies cell-type specific regulons involving in asthma pathogenesis in the lungs from cynomolgus monkeys
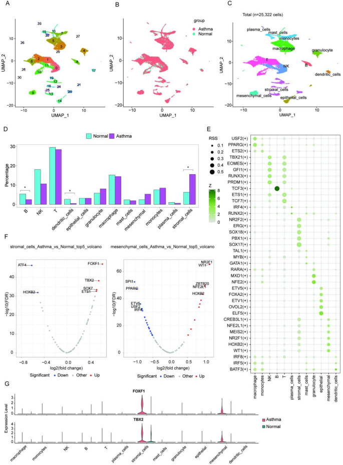
To explore the important roles and regulatory characteristics of TFs in the context of cellular heterogeneity in asthma, we collected publicly available scRNA-seq data from lung tissues of a crab-eating macaque asthma model, including 3 asthmatic lung samples and 3 normal control lung samples. Based on these data, we analyzed the expression patterns of TFs across different cell populations16. After stringent quality control, we obtained 25,322 scRNA-seq profiles. The expression matrices were normalized, and the top 50 principal components were selected for UMAP dimensionality reduction and visualization. Following unbiased clustering analysis, we identified 31 cell clusters (Fig. 1A). Based on the characteristic marker genes previously reported in the original study (Figure S1A)16, we annotated 12 distinct cell types. These encompassed structural cell populations—stromal cells, mesenchymal cells, and epithelial cells—as well as immune cell populations including T cells, NK cells, B cells, plasma cells, mast cells, monocytes, macrophages, dendritic cells, and granulocytes. These annotated cell populations exhibited certain intergroup differences between the asthma and control groups (Figs. 1B-C).
Analysis of the proportions of each cell population revealed that, compared to the control group, most immune cell populations in the asthma group showed a decreasing trend, whereas structural cell populations exhibited an increasing trend. Among the structural cell population, stromal cells were significantly increased, a relatively obvious increase in mesenchymal cells was evident, while no significant change was evident for epithelial cells (Fig. 1D). Subsequent GO functional enrichment analysis of the top 100 marker genes for each cell type showed that the expression of TGF-β receptor signaling pathway genes was specifically upregulated in stromal cells when compared with all other cell types (Figure S1B). The TGF-βreceptor signaling pathway is a central driver of airway remodeling in asthma, contributing to fibrosis, smooth muscle hyperplasia, epithelial-mesenchymal transition (EMT), and extracellular matrix (ECM) deposition. Its dysregulation promotes chronic inflammation and irreversible structural changes in asthmatic airways. The observation of its upregulated expression in stromal cells indicated an crucial role of stromal cells in operating the biological functions related to TGF-βreceptor signaling pathway. We also noticed that two of the top three biological functions enriched among the upregulated genes in mesenchymal cells were endopeptidase activity and cell adhesion. This suggests essential roles for mesenchymal cells in driving asthma pathogenesis via modulating ECM degradation and remodeling, as well as mediating cell-ECM and cell-cell interactions (Figure S1B).
We next focused on analyzing cell type-specific TF regulons that are postulated to drive the transcriptomic and functional changes of different cell types during airway remodeling in asthma. In stromal cells, TF regulons such as SOX17/18, PBX1, ERG, and NR2F2 were distinctly expressed, whereas in mesenchymal cells, regulons including WT1, HOXB2, NR2F1, MEIS2, and NFE2L1 were specifically expressed (Fig. 1E). Evaluation of the activity scores and expression levels of the top-scoring regulons—SOX17 and PBX1 in stromal cells, and WT1 and HOXB2 in mesenchymal cells—demonstrated that these regulons exhibited high AUC scores and specific expression in their respective cell types (Figures S1C-D). We proposed that these cell type-specific regulons are implicated in asthma pathogenesis. For instance, SOX17/18 has been reported to play an important role in promoting allergic airway inflammation and asthma exacerbation25,26, while WT1 is a key hub gene in severe asthma, potentially linked to disease progression27.
We further compared the TF regulons in stromal and mesenchymal cells between the asthma and control groups. This comparison revealed the significant differential expression of several important TF regulons (Fig. 1F) including FOXF1 and TBX2 in stromal cells (Fig. 1G) and NR2F1 and WT1 in mesenchymal cells (Figure S1E). Previous studies have shown that FOXF1 is critical for lung development and may participate in asthma pathogenesis by inhibiting TGF-β1-induced bronchial epithelial fibrosis and epithelial-mesenchymal transition (EMT)28. The TBX2 pathway, which is involved in epithelial-mesenchymal signaling, constitutes an important transcriptional network during early lung development29. Furthermore, NR2F1 and WT1 are recognized as asthma-related hub genes27,30.
Given the critical functions of stromal cells and mesenchymal cells in mediating the progression of airway remodeling in asthma, we decided to further study the potential contribution of TF regulons in these two cell types to this disease state.
The TF Regulons contribute to the heterogeneity of the stromal cells and airway remodeling in asthma
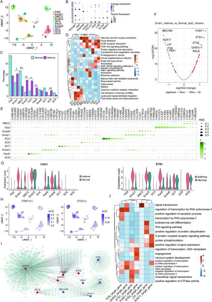
With the advantage of single cell sequencing technology, accumulating research evidence highlights the critical involvement of cellular heterogeneity in disease pathogenesis and progression10,11,12. The stromal heterogeneity has been reported recently, but has not been linked to the asthma pathogenesis yet13. We decided to investigate the heterogeneity of stromal cell response to the airway remodeling in asthma, and therefore extracted all stromal cells for re-clustering analysis. The results revealed that stromal cells could be classified into 10 distinct subpopulations (SC1-SC9), indicative of the high degree of heterogeneity of stromal cells (Fig. 2A). Stromal cells comprise various cell types, including vascular smooth muscle cells, fibroblasts, pericytes, and vascular endothelial cells. Using known markers for these lineages, we annotated the stromal subpopulations as follows: SC0 as fibroblasts; SC1, SC3, and SC6 as endothelial cells; SC2 as smooth muscle cells; and SC5 as pericytes (Fig. 2B). Notably, two endothelial subpopulations (SC1 and SC3) and pericytes exhibited significantly higher proportions in the asthma lung samples compared to the controls, whereas the fibroblasts and smooth muscle cells showed a clear decreasing trend (Fig. 2C). This observation is quite different from and more complicated than the simple increase in the stromal cell population in the asthma group (Fig. 1D).
To characterize the functional features of each stromal subpopulation, we performed GO and KEGG functional enrichment analyses using the top 50 marker genes of each subpopulation. In the GO analysis (Figure S2A), we found that endothelial clusters SC1 and SC3—significantly upregulated in the asthma group—highly expressed the angiogenesis genes, whereas the downregulated smooth muscle cells (SC2) preferentially expressed genes involving in cell migration and apoptosis regulation. In the KEGG analysis (Fig. 2D), all endothelial cell clusters highly expressed genes in cell adhesion molecules (CAMs), leukocyte transendothelial migration and fluid shear stress and atherosclerosis. Six of the other seven subpopulations highly expressed focal adhesion genes, indicating a mutual exclusion between these two classes of functions in stromal cells (Fig. 2D). Fibroblast, endothelial cluster SC1, pericytes, SC4 and SC8 cells preferentially expressed extracellular matrix (ECM)-receptor interaction genes (Fig. 2D), further highlighting the critical role of ECM remodeling role of stromal cells in asthma pathogenesis. Collectively, the 10 subpopulations of stromal cells are highly divergent in their functions.
Next, we analyzed TF regulons characterizing each stromal subpopulation, demonstrating distinct subpopulation patterns (Fig. 2E). Intriguingly, the regulons identified in the whole stromal cells (Fig. 1F) were selectively activated in different subpopulations. For instance, SOX17 (linked to airway inflammation) was predominantly activated in SC1, while FOXF1 (associated with lung development) was activated in both SC1 and SC3. This indicates that the specific activation of distinct TF regulon represents a determinant of the heterogeneity of stromal cells, which may act in elaborately coordinating the progression of airway remodeling in asthma.
To further explore the potential function of TF regulons in a specific stromal subpopulation in driving the pathogenesis of asthma, we analyzed the SC1 TF regulons whose activity were significantly altered in the asthma group compared to the control group. The top 5 activated TF regulons were FOXF1, EST1, EST2, GATA3 and RELB, and the top 5 suppressed TF regulons were MECOM, SOX17, LTF, FOS and PBX1 (Fig. 2F). Most of them have been reported to be associated with with asthma. For example, FOXF1 has been reported to potentially mediate bronchial epithelial fibrosis and EMT28. ETS1 promotes Th2 cell polarization31. GATA3 regulates cytokine and inflammatory mediator secretion32. MECOM is a hub gene in pulmonary diseases including asthma33. SOX17 drives allergic airway inflammation25. LTF is an anti-inflammatory factor that may mitigate asthma exacerbations30. FOS binding sites are enriched in disease molecular pattern (DMP) genes identified in asthma samples34. The expression change of the these TFs was plotted, showing that some change is shared by the subpopulations other than SC1 (Figs. 2G-H, S2B). To elucidate the pathogenic mechanisms of these TFs, we constructed a regulatory network connecting TFs to their target genes (Fig. 2I). Clearly, these TF- regulated target genes are enriched in divergent functions (GO/KEGG, Fig. 2J and S2C), suggesting they may influence asthma progression through different pathways.
The heterogeneity of the mesenchymal cells and activation of transcription Regulons NR3C1 and DBP in asthma pathogenesis
We next extracted all mesenchymal cells for subpopulation analysis, identifying four distinct subsets (MC0-3), with MC0 being the predominant subpopulation (Fig. 3A). Proportional analysis revealed a significant expansion of MC0 in asthmatic samples, whereas the other three subpopulations, particularly MC3, showed decreasing trends (Fig. 3B). This suggests that mesenchymal cell heterogeneity underlies functional specialization in asthma.
To determine the functional distinction of these mesenchymal subpopulations, we performed GO functional enrichment analysis based on their top 50 marker genes. The MC0 subpopulation, which expands in asthma, was enriched for processes including positive regulation of epithelial-mesenchymal transition (EMT), negative regulation of cell population proliferation, and TGF-β receptor pathway (Fig. 3C). The gene expression features of MC0 suggest that its increased population in response to asthma could be resulted from the increased EMT. In contrast, MC1 and MC2 were associated with immune response, while MC3 was linked to cilium assembly and motility (Fig. 3C). Because EMT has been demonstrated to play a critical role in the pathogenesis of airway remodeling in asthma35, our results suggest that MC0 plays key roles during this pathogenesis.
Next, we identified the mesenchymal subpopulation-specific TF regulons that may contribute to the subpopulation-specific functions, showing that MC3 has a distinct TF pattern, while MC1 and MC2 share similarities. MC0, however, exhibited relatively low TF specificity (Figure S3A).
Differential TF analysis within MC0 identified two upregulated regulons in asthma: NR3C1 and DBP (Fig. 3D). NR3C1 influences TGF-β expression and fibrotic processes in the lungs of asthma patients, and its pro-fibrotic effects are crucial in airway remodeling36. DBP is a circadian rhythm-associated transcription factor and a key regulator of the innate immune system and inflammatory responses. Asthma and related diseases also exhibit circadian rhythm-dependent symptoms and pathology37. Figure 3E illustrate the AUC scores of these TF regulons and Fig. 3F shows the differential expression of NR3C1 and DBP in different subpopulations of mesenchymal cells between the asthma group and control group. Their asthma-induced upregulation was not confined to MC0 but also occurred in MC1 and MC2, supporting a model where that NR3C1-regulated TGF-β expression operates in MC0, while DBP-regulated inflammatory/immune responses occur in MC1 and MC2.
To elucidate their pathogenic mechanisms, we constructed TF-target gene regulatory networks, which revealed that both NR3C1 and DBP regulate a large number of target genes (Fig. 3G). GO enrichment indicated that NR3C1 target genes are involved in the positive regulation of cell migration, while DBP were linked to the regulation of gene expression(Fig. 3H-I). More specifically, airway remodeling in asthma may require the migration of airway smooth muscle cells38. KEGG pathway analysis further demonstrated that NR3C1-regulated genes are predominantly associated with tight junctions, which may be related to bronchial epithelial barrier integrity in asthma patients. In contrast, DBP-regulated genes were enriched in antibiotic biosynthesis, suggesting that antibiotic exposure may also be linked to an increased risk of asthma (Figure S3B-C).
Mesenchymal cell subpopulations are specified in mediating cell communications with immune cells in asthma pathogenesis
Asthma involves epithelial-mesenchymal unit activation, where injured airway epithelium drives chronic inflammation and remodeling through dysregulated growth factor signaling (FGF, EGF, TGF-β). The cellular crosstalk between mesenchymal cells and immune cells are critical in establishing this disease state39,40. Powered by the advantages of single cell transcriptomic data analysis, we constructed potential communication networks among four subpopulations of mesenchymal cells and all immune cell types, and compared changes in these interactions between the asthma and control groups. We found that both the overall communication signal quantity and interaction strength were decreased in the asthma group (Fig. 4A), indicative of a suppressive state of cell-cell signaling. Under the normal lung condition, extensive communications between all four subpopulations of mesenchymal cells and essentially all types of immune cells were documented. However, in the asthma group, both intra- and intercellular cellular communications with MC1 and MC3 subpopulations were completely lost. Although MC0 and MC2 participated cell communications with immune cells were remained, the communication numbers were significantly reduced (Fig. 4B, Figure S4A).
Next, we compared the information flow of all major signaling pathways between the normal and asthma groups, identifying a larger number of pathways that were significantly weakened or lost in asthma, and a fewl pathways that were significantly enhanced. The weakened or lost pathways include TNF, IL1, CD45 and MHC-II, indicative of an immunosuppressive state (Fig. 4C). The enhanced signaling pathways included IFG (Insulin-like Growth Factor), NGF (Nerve Growth Factor) and IL6 (Fig. 4C). These pathways are known to promoting smooth muscle cell proliferation, fibrosis and inflammation.
We then compared the asthma-deregulated mesenchymal-immune cell communications with mesenchymal cells serving as receptors (Fig. 4D-E) or ligands (Figure S4B-C), respectively. Notably, the signaling pathways upregulated in asthma were almost exclusively identified in MC0 and MC2 subpopulation. In contrast, the downregulated signaling pathways were primarily found in MC1 and MC3, with some also in MC2 while very few were associated with MC0. These results indicate a strong subpopulation-specific bias in how mesenchymal cells mediate either stimulatory or suppressive cell communications during asthma pathogenesis.
When mesenchymal cells served as receptor cells, we found that compared to the normal group, the asthma group showed significantly enhanced TGFB1 signaling from NK cells to both MC0 and MC2 (Fig. 4D). TGFB1 is cytokine and key factor in the etiopathogenesis of asthma and has been reported to be significantly associated with asthma severity41,42. We also observed significant enhancement of the CD6-ALCAM pathway from T cell to MC2 (Fig. 4D), which has been reported as a potential target for treating severe asthma43. Meanwhile, in MC0, the downregulated signaling pathway in the asthma group included APP-CD74 from macrophage ligands and SELL-PODXL from mast cell ligands (Fig. 4E). These pathways may play roles in controlling the development of airway inflammation and fibrosis44,45,46.
When mesenchymal cells served as ligand cells, we found that compared to the normal group, the asthma group showed a significantly enhanced CD44 signaling in T cell and mast cell, the ligands were mainly extracellular matrix components such as collagen and laminin ligands from both MC0 and MC2 subpopulations (Figure S4B). CD44 has demonstrated outstanding performance in coordinating airway inflammation and may be an attractive target for asthma treatment47. Additionally, significantly downregulated pathways mainly included FN1 (fibronectin 1) from MC1 to its ITGA receptors on macrophage and mast cell, to its CD44 receptor on mast cell, granulocyte and dendrite cells (Figure S4C). The other significantly down-regulated signaling pathways include collagen and laminin, such as COL1A1, COL6B2, LAMC1 and LAMC2. Given that all of these signaling pathways are related to fibrosis, these observations indicate a mesenchymal cell mechanism in suppressing fibrosis during airway remodeling.
The down-regulated PPARG expression was confirmed by a bulk RNA-seq dataset from macaque asthma model and Western blot analysis of mouse asthma model samples
To validate the findings from our single-cell transcriptomic analysis using asthma monkey samples, we retrieved an additional bulk RNA-seq dataset (GSE41329) from the GEO database. This dataset was similarly generated from a crab-eating macaque asthma model followed by transcriptomic profiling. Here, we downloaded gene expression profiles at 8-hour and 24-hour post-modeling timepoints, containing 580 and 662 differentially expressed genes (DEGs) respectively48. Through overlap analysis with DEGs identified in stromal and mesenchymal cells (Fig. 1F), we ultimately identified a significantly downregulated transcription factor PPARG in mesenchymal cells. This TF showed consistent downregulation at both 8 h and 24 h timepoints in the bulk data (Fig. 5A). We noticed that PPARG was expressed not only in mesenchymal cells, but also in macrophage and plasma cells. Its expression was significantly down-regulated in macrophage, the same as in mesenchymal cells (Figs. 1F and 5B). This observation explains its consistent downregulated expression in bulk RNA-seq data.
Single-cell transcriptome landscape of cynomolgus monkey model of asthma and normal control. (A-C) UMAP plot of single-cell transcriptome profiles. Colors indicate clusters (A), sample groups (B) and cell types (C). (D) Bar plot comparing the proportions of cell populations of each cell type within each sample group. The P-value were calculated in the speckle R package (version: 0.0.3). *P ≤ 0.05, **≤ 0.01, ***≤0.001. (E) Dot plot showing the celltype-specific regulons using the Regulon Specificity Score (RSS). (F) The volcano plot showing differential transcription regulons in stromal and mesenchymal cells. Blue represents down-regulation, red represents up-regulation. (G) The violin plot showing the expression levels of differential transcription factors FOXF1 and TBX2 in stromal cells.
Cell type specific regulators in stromal cells. The UMAP plot showing different clusters of stromal cells. The cell type annotations of SC0 (fibroblast), SC1 (endothelial cells), SC2 (smooth muscle cells ), SC3 (endothelial cells), SC5 (pericytes) and SC6 (endothelial cells) are shown. (A) The dot plot showing the expression of marker genes for the annotated cell types. (B) Bar plot comparing the proportions of cell populations of each cluster within each sample group of stromal cells. The P-value were calculated in the speckle R package (version: 0.0.3). *P ≤ 0.05, **≤ 0.01, ***≤0.001. (C) KEGG pathways obtained by marker genes in each cluster. (D) The dot plot showing the cluster-specific regulons based on the Regulon Specificity Score (RSS). (E) The volcano plot showing differential transcription regulons in cluster SC1. Blue represents down-regulation, red represents up-regulation. (F) The violin plot showing the normalized expression level of transcription factors FOXF1 and ETS1. (G) The UMAP plot showing AUC score of transcription regulons FOXF1(+) and ETS1(+). (H) Network showing top5 up/down-regulated transcription factors and its target genes in cluster SC1. (I) Gene Ontology biological process of target genes for each transcription factors from (H).
Cell type specific regulons in mesenchymal cells. (A) UMAP plot showing sub clusters of mesenchymal cells. (B) Bar plot comparing the proportions of cell populations of each cluster within each sample group of mesenchymal cells. The P-value were calculated in the speckle R package (version: 0.0.3). *P ≤ 0.05, **≤ 0.01, ***≤0.001. (C) Gene Ontology biological process obtained by marker genes in each cluster. (D) The volcano plot showing differential transcription regulons in cluster MC0. Grey represents up-regulation and blue represents no significant differences. (E) UMAP plot showing AUC score of transcription regulons NR3C1(+) and DBP(+). (F) Violin plot showing the normalized expression level of transcription factors NR3C1 and DBP. (G) Network showing top2 up-regulated transcription factors and target genes in cluster MC0. (H,I) Gene Ontology biological process of target genes of transcription factors NR3C1 and DBP from (G).
Analysis of cell communication between mesenchymal and immune cells in asthma and normal lung samples. (A) Comparison of the total number of interactions and interaction strength between asthma and normal sample groups. (B) The number of interactions and interaction strength between any two cell populations in each samples group. (C) Identification of the conserved and context-specific signaling pathways by comparing the information flow for each signaling pathway, which is defined by the sum of communication probability among all pairs of cell groups in the inferred network (i.e., the total weights in the network). (D, E) Visualization of the up-regulated and down-regulated signaling ligand-receptor pairs in asthma using chord diagram. In which mesenchymal cells are receptors.
Integrating bulk data revealed that asthma may be related to abnormal regulation of PPARG in mesenchymal cells. (A) Upset plot demonstrating overlapping DEGs of stromal, mesenchymal cells with bulk data. (B) Expression levels of PPARG in macrophage and mesenchymal cells from scRNA-seq data in asthma and normal groups. (C) Hematoxylin-eosin staining showing histopathological changes in lungs of normal and asthma mice (scale bar, 100 μm; magnification, ×10). (D) Hematoxylin-eosin staining showing histopathological changes in the cross-section of the airway from the normal and asthma mice (scale bar, 100 μm; magnification, left ×100, right ×200). Arrows indicate the rupture of the outer layer of the airway wall, whereas solid arrowheads indicate the mucus in the airway lumen, whereas open arrowheads indicate the eosinophils in the airway wall stroma and outside of the airway wall near the ruptured airway wall. (E) Western Blot validation of PPARG expression in lung tissues of asthma and normal mice. Normal and asthma samples were run on the same gel, with three replicates per group, and ACTIN was used as an internal reference. N indicates normal and A indicates asthma in the lower panel.
Growing evidence indicates PPARG plays essential roles in promoting type 2 immune responses associated with allergic diseases. PPARG agonists have been reported to alleviate allergic inflammation by suppressing pro-inflammatory gene expression programs in various cell types49. However, its regulatory mechanisms and functional significance in asthmatic mesenchymal cells remain poorly understood. Therefore, our finding of the significantly downregulated PPARG in asthmatic mesenchymal cells, highlighting its potential contribution in asthma progression.
To further confirm the asthma-suppressed PPARG expression, we subsequently established a mouse asthma model. We performed hematoxylin and eosin (H&E) staining on mouse lung tissue sections. Compared with control mice, the airways of asthmatic model mice exhibited significant wall thickening, along with a marked increase in extracellular matrix (ECM) deposition by fibroblastic reticular cells (Fig. 5C). In contrast to the patent airway lumen in control mice, the model mice exhibited luminal obstruction due to extensive mucus secretion. We also observed disruption of the outer smooth muscle layer, accompanied by substantial eosinophil infiltration in the stromal compartment and the peribronchial area adjacent to the injury site (Fig. 5D). These characteristic pathological alterations in lung tissues collectively confirm the successful establishment of the mouse asthma model. Western blot analysis showed markedly reduced PPARG protein levels in asthmatic mouse lungs (Fig. 5E and S5).
In conclusion, we propose that PPARG downregulation may contribute to asthma pathogenesis. As a transcription factor, PPARG-mediated regulatory networks play crucial roles in various physiological and pathological processes. Its significant downregulation in asthmatic mesenchymal cells may represent an important disease mechanism.
Discussion
Asthma is characterized by persistent airway inflammation and remodeling, which reduces the reversibility of the disease state and diminishes the responsiveness to asthma medications1,4. Growing evidences have suggested the critical roles of mesenchymal and stromal cells in asthma pathogenesis, and mesenchymal stem/stromal cells are potential therapeutic approach13,14,15. In this study, we aimed to decipher the heterogeneity of mesenchymal and stromal cell populations, and their contribution to asthma pathogenesis by comprehensively analyzing single cell transcriptomic data from a cynomolgus monkey model of asthma. We have identified 10 and 4 subpopulations of stromal and mesenchymal cells, respectively, which demonstrate highly different functions. These subpopulations are also characterized by the subpopulation-specific regulon expression, consistent with the essential roles of transcription factors in shaping the transcriptome and function of each subpopulation. Strikingly, although both stromal and mesenchymal cells showed increased populations in asthma samples when compared to the control, their subpopulations undergo divergent changes, some of them increased in their proportion significantly and some decreased significantly. The asthma-deregulated gene expression in each subpopulation was also divergent. These results indicated that some subpopulations promote the airway remodeling and inflammation, while some others repress. Therefore, further characterizing the function and regulatory mechanism of each subpopulation should provide critical insights for developing powerful asthma therapeutics.
We have systematically analyzed the regulons characterizing each cell type, and subpopulations of mesenchymal and stromal cells, as well as their changes in the asthma state. The analysis has led to the identification of a number of asthma-activated and suppressed regulons in these cells. Of these, FOXF1 and TBX2—activated in both stromal and mesenchymal cells—have been reported to regulate epithelial-mesenchymal transition (EMT)28, or epithelial-mesenchymal signaling29, and both are involved in important transcriptional networks during early lung development. Additionally, NR2F1 and WT1, which were specifically activated in mesenchymal cells, are recognized as asthma-related hub genes27,30.
Under the subpopulation level, for example SC1, regulons of FOXF1, EST1, EST2, GATA3 and RELB were significantly activated (top 5) in the asthma state, while those of MECOM, SOX17, LTF, FOS and PBX1 were repressed (top 5). Regulons of NR3C1 and DBP were significantly activated in the mesenchymal subpopulation MC0. It is noteworthy that most of these transcription factors have been reported to be associated with with asthma. For example, FOXF1 potentially mediates bronchial epithelial fibrosis and EMT28. ETS1 promotes Th2 cell polarization31. GATA3 regulates cytokine and inflammatory mediator secretion32. MECOM is a hub gene in pulmonary diseases including asthma33. SOX17 drives allergic airway inflammation25. LTF is an anti-inflammatory factor that may mitigate asthma exacerbations30. FOS binding sites are enriched in disease molecular pattern (DMP) genes of asthma34. NR3C1 influences TGF-β expression and fibrotic processes in asthma, and its pro-fibrotic effects are crucial in airway remodeling36. DBP is a circadian rhythm-associated transcription factor and a key regulator of the innate immune system and inflammatory responses37. Taken together, this study has identified cell-type and cell subpopulation-specific regulons and transcription factors, showed the asthma-activated or suppressed regulons/TFs are also cell-type and subpopulation-specific. These findings provide potential targets for developing anti-asthma therapies.
Furthermore, our analysis of the cell-cell communications between four subpopulations of mesenchymal cells and all immune cells has revealed another striking finding. The cell-cell communications involving two subpopulation MC1 and MC3 were completely lost in asthma, while those involving MC0 and MC2 were primarily upregulated in asthma. Many of the lost and upregulated cell-cell communications carry known functions in airway inflammation and remodeling. For example, TGFB1 is cytokine and key factor in the etiopathogenesis of asthma and has been reported to be strongly associated with asthma severity41,42. Asthma significantly enhanced TGFB1 signaling from NK cells to both MC0 and MC2. The results strongly suggest that mesenchymal cell subpopulations are highly specified in the aspect of mediating cell-cell communications with immune cells in asthma. Further study of the cell communications with between mesenchymal cell subpopulations and immune cells shall provide novel insights in developing anti-asthma therapies.
We also applied bulk RNA-seq analysis to validate the regulon results, revealing that the asthma-decreased PPARG expression in mesenchymal cells was replicated in a bulk RNA-seq dataset. The asthma-decreased PPARG expression was validated at the protein level in the mouse asthma model established in this study. PPARs exert anti-inflammatory effects by directly binding to pro-inflammatory TFs and suppressing downstream gene transcription, making them key regulators of airway inflammation and promising therapeutic targets in asthma23. Our findings indicated an previously unrecognized function of PPARG in mesenchymal cells, and strengthened its therapeutic role.
Collectively, the findings from this study highlight the importance of heterogeneity of mesenchymal and stromal cells in mediating the airway inflammation and remodeling, and the active and suppressive regulons may represents novel targets for asthma therapeutics.
The limitation of the study
Most of the findings from this study have been based on comprehensive analysis of scRNA-seq transcriptomic data. Further experimental analysis is required to validate the accuracy and importance of these findings. Although the asthma-decreased expression of PPARG (found in mesenchymal cell and macrophage in this study) has been validated in bulk RNA-seq data and mouse asthma model, the biological functions of its asthma-decreased expression in mesenchymal cells require to be elucidated.
Materials and methods
Retrieval and process of public data
Unique molecular identifier (UMI) count matrix of single-cell RNA-seq were downloaded from GSE213085 dataset, which includes lung tissue of six adult male cynomolgus monkey, three normal and three asthma samples respectively16. The UMI count matrix was converted into a Seurat object by the R package Seurat50 (version 4.3.0). Cells with UMI numbers < 500 or with detected genes < 500 or with over 25% mitochondrial-derived UMI counts were considered low-quality cells and were removed. Genes detected in less than 5 cells were removed for downstream analyses.
scRNA-seq data preprocessing and quality control
After quality control, the UMI count matrix was log normalized. Then top 2000 variable genes were used to create potential Anchors with FindIntegrationAnchors function of Seurat. Subsequently, IntegrateData function was used to integrate data. To reduce the dimensionality of the scRNA-Seq dataset, principal component analysis (PCA) was performed on an integrated data matrix. With Elbowplot function of Seurat, top 50 PCs were used to perform the downstream analysis. The main cell clusters were identified with the FindClusters function offered by Seurat, with resolution set as default (res = 0.6). Finally, cells were clustered into 31 major cell types. And then they were visualized with tSNE or UMAP plots. To identify the cell type for each cluster, we detected gene markers for each cell clusters using the “FindAllMarkers” function in Seurat package (v4.3.0) on a natural log scale was at least 0.5 and the difference of percent of detected cells was at least 0.25 and adjusted pvalue was less than 0.05. Single-cell RNA-seq analysis of the cell composition of the cynomolgus monkey lung were annotated using ScType tools51 with previously published marker genes16.
Transcription factor regulatory network analysis.
The modules of TFs were identified by the SCENIC52 python workflow (version 0.11.2) using default parameters (http://scenic.aertslab.org). A human TF gene list was used from the resources of pySCENIC (https://github.com/aertslab/pySCENIC/tree/master/resources), and the cynomolgus monkey transcription factors were extracted from human TF gene list through orthologous genes. Activated TFs were identified in the AUC matrix, and differentially activated TFs were selected using R package limma53. To identify cluster-specific regulons (especially for analyses with many cell types, where some regulons are common to multiple of them) we used the Regulon Specificity Score (RSS)54. Networks of the modules with TFs and their target genes were visualized by Cytoscape (v3.9.1) (https://cytoscape.org/).
Cell–cell communication
Cell–cell interactions based on the expression of known ligand–receptor pairs in different cell types were inferred using CellChat55 (v1.6.1). To identify potential cell–cell communication networks perturbed or induced in the cynomolgus monkey asthma, we followed the official workflow and loaded the normalized counts into CellChat and applied the preprocessing functions identifyOverExpressedGenes, identifyOverExpressedInteractions and projectData with standard parameters set. As database, we selected the Secreted Signalling pathways and used the precompiled human Protein–protein-Interactions as a priori network information. For the main analyses the core functions computeCommunProb, computeCommunProbPathway and aggregateNet were applied using standard parameters and fixed randomization seeds. Finally, to determine the senders and receivers in the network, the function netAnalysis_signallingRole was applied on the netP data slot.
Functional enrichment analysis
To sort out functional categories of genes, Gene Ontology (GO) terms and KEGG pathways (www.kegg.jp/kegg/kegg1.html) were identified using KOBAS 2.0 56. Hypergeometric test and Benjamini-Hochberg FDR controlling procedure were used to define the enrichment of each term.
Mouse model of asthma
C57BL/6J mice, male, 5–8 weeks old, were obtained from Henan SCBS Bio-tech Co (Henan, China). The animals were housed under specific pathogen-free (SPF) conditions at a temperature of 22 ~ 26 ℃, relative humidity of 50%~60%, and artificial light for 12 h. The animals were acclimatized by feeding for 3 ~ 7 days. On days 1 and 14, 200 µL of ovalbumin (OVA) (40 µg of OVA + 2 mg of aluminum hydroxide in 200 µL of sterilized PBS) was injected peritoneally. From day 28 to day 31, 5% OVA was nebulized daily for 30 min. subsequently, mice were injected intranasally with 20 µL of OVA (40 mg/ml); mice were dislocated and killed on day 32, and lung tissues were collected for testing. Mice were anesthetized by intraperitoneal injection of 1% sodium pentobarbital, and if the animal was found not to be dead, the animal was anesthetized with 100 mg/kg of sodium pentobarbital until there was no heartbeat and no respiration and then the animal was confirmed dead. We confirmed that all experiments were performed in accordance with the ARRIVE animal experiment guidelines and relevant regulations, and were approved by the First Affiliated Hospital of Zhengzhou University.
Hematoxylin eosin (H&E) staining
Lung tissue samples were fixed with 4% paraformaldehyde for 24 h, then paraffin-embedded and cut into 3 μm-thick sections before staining using hematoxylin-eosin solution. After staining, the sections were dehydrated three times with anhydrous ethanol, then twice with xylene, and finally sealed with neutral gum, and the images were captured using a Leica Application Suite imaging system.
Western blot
Tissues were lysed in ice-cold RIPA Buffer (PR20001, Proteintech, China) supplemented with a protease inhibitor cocktail (4693116001, sigma, USA) and incubate on ice for 30 min. Samples were boiled for 10 min in boiling water with protein loading buffer (P1040, Solarbio, China) and loaded onto 10% SDS-PAGE gel and transferred onto 0.45 mm PVDF membranes (ISEQ00010, Millipore, USA). The PVDF membranes were then blocked for 1 h at room temprature and incubated overnight at 4℃ with primary antibody respectively against PPARgamma (1:×1,000, 16643-1-AP, Proteintech, China) and ACTIN (1:5,000, 20536-1-AP, Proteintech, China), followed by an incubation with horseradish peroxidase-conjugated secondary antibody (anti-mouse, 1:10,000, AS003, ABclonal, China) for 45 min at room temprature. Then, membranes were visualized using the enhanced ECL reagent (P0018FM, Beyotime, China) through chemiluminescence.
Other statistical analysis
The pheatmap package in R was used to perform the clustering based on Euclidean distance. Student’s t-test was used for comparisons between two groups, and p < 0.05 was considered statistically significant57.
Data availability
The authors confirm that the data supporting the results of this study are from the GSE213085 and GSE41329 datasets.
References
Hough, K. P. et al. Airway remodeling in asthma. Front. Med. (Lausanne). 7, 191. https://doi.org/10.3389/fmed.2020.00191 (2020).
Khalaf, K. et al. Asthma from immune pathogenesis to precision medicine. Semin Immunol. 46, 101294. https://doi.org/10.1016/j.smim.2019.101294 (2019).
Hammad, H. & Lambrecht, B. N. The basic immunology of asthma. Cell 184, 2521–2522. https://doi.org/10.1016/j.cell.2021.04.019 (2021).
Hackett, T. L. Epithelial-mesenchymal transition in the pathophysiology of airway remodelling in asthma. Curr. Opin. Allergy Clin. Immunol. 12, 53–59. https://doi.org/10.1097/ACI.0b013e32834ec6eb (2012).
Mirershadi, F. et al. Unraveling the therapeutic effects of mesenchymal stem cells in asthma. Stem Cell. Res. Ther. 11, 400. https://doi.org/10.1186/s13287-020-01921-2 (2020).
Mueller, S. N. & Germain, R. N. Stromal cell contributions to the homeostasis and functionality of the immune system. Nat. Rev. Immunol. 9, 618–629. https://doi.org/10.1038/nri2588 (2009).
Zhao, Y. et al. Stromal cells in the tumor microenvironment: accomplices of tumor progression? Cell. Death Dis. 14, 587. https://doi.org/10.1038/s41419-023-06110-6 (2023).
Huang, S. et al. Mesenchymal Stem/Stromal cells in asthma therapy: mechanisms and strategies for enhancement. Cell. Transpl. 32, 9636897231180128. https://doi.org/10.1177/09636897231180128 (2023).
Hawthorne, I. J. et al. Human macrophage migration inhibitory factor potentiates mesenchymal stromal cell efficacy in a clinically relevant model of allergic asthma. Mol. Ther. 31, 3243–3258. https://doi.org/10.1016/j.ymthe.2023.09.013 (2023).
Schnell, A., Littman, D. R. & Kuchroo, V. K. T(H)17 cell heterogeneity and its role in tissue inflammation. Nat. Immunol. 24, 19–29. https://doi.org/10.1038/s41590-022-01387-9 (2023).
Becker, L. M. et al. Deciphering endothelial heterogeneity in health and disease at single-cell resolution: progress and perspectives. Cardiovasc. Res. 119, 6–27. https://doi.org/10.1093/cvr/cvac018 (2023).
Deng, C. C. et al. Single-cell RNA-seq reveals fibroblast heterogeneity and increased mesenchymal fibroblasts in human fibrotic skin diseases. Nat. Commun. 12, 3709. https://doi.org/10.1038/s41467-021-24110-y (2021).
Mabuchi, Y., Okawara, C., Mendez-Ferrer, S. & Akazawa, C. Cellular heterogeneity of mesenchymal Stem/Stromal cells in the bone marrow. Front. Cell. Dev. Biol. 9, 689366. https://doi.org/10.3389/fcell.2021.689366 (2021).
Dunn, C. M., Kameishi, S., Grainger, D. W. & Okano, T. Strategies to address mesenchymal stem/stromal cell heterogeneity in Immunomodulatory profiles to improve cell-based therapies. Acta Biomater. 133, 114–125. https://doi.org/10.1016/j.actbio.2021.03.069 (2021).
Zha, K. et al. Heterogeneity of mesenchymal stem cells in cartilage regeneration: from characterization to application. NPJ Regen Med. 6, 14. https://doi.org/10.1038/s41536-021-00122-6 (2021).
Wang, Y. et al. Single-cell transcriptomic characterization reveals the landscape of airway remodeling and inflammation in a cynomolgus monkey model of asthma. Front. Immunol. 13, 1040442. https://doi.org/10.3389/fimmu.2022.1040442 (2022).
Lambert, S. A. et al. The human transcription factors. Cell 175, 598–599. https://doi.org/10.1016/j.cell.2018.09.045 (2018).
Cheatle Jarvela, A. M. & Hinman, V. F. Evolution of transcription factor function as a mechanism for changing metazoan developmental gene regulatory networks. Evodevo 6, 3. https://doi.org/10.1186/2041-9139-6-3 (2015).
Barnes, P. J. & Adcock, I. M. Transcription factors and asthma. Eur. Respir J. 12, 221–234. https://doi.org/10.1183/09031936.98.12010221 (1998).
Caramori, G., Casolari, P. & Adcock, I. Role of transcription factors in the pathogenesis of asthma and COPD. Cell. Commun. Adhes. 20, 21–40. https://doi.org/10.3109/15419061.2013.775257 (2013).
Nakamura, Y. & Hoshino, M. TH2 cytokines and associated transcription factors as therapeutic targets in asthma. Curr. Drug Targets Inflamm. Allergy. 4, 267–270. https://doi.org/10.2174/1568010053586273 (2005).
Nikolskii, A. A. et al. Role of STAT3 transcription factor in pathogenesis of bronchial asthma. Biochem. (Mosc). 86, 1489–1501. https://doi.org/10.1134/S0006297921110122 (2021).
Banno, A., Reddy, A. T., Lakshmi, S. P., Reddy, R. C. & PPARs Key regulators of airway inflammation and potential therapeutic targets in asthma. Nucl. Receptor Res. 5. https://doi.org/10.11131/2018/101306 (2018).
Van de Sande, B. et al. A scalable SCENIC workflow for single-cell gene regulatory network analysis. Nat. Protoc. 15, 2247–2276. https://doi.org/10.1038/s41596-020-0336-2 (2020).
Ha, E. H. et al. Endothelial Sox17 promotes allergic airway inflammation. J. Allergy Clin. Immunol. 144, 561–573 e566 (2019). https://doi.org/10.1016/j.jaci.2019.02.034
Hong, J., Lee, P. H., Lee, Y. G., Leikauf, G. D. & Jang, A. S. Augmented angiogenic transcription factor, SOX18, is associated with asthma exacerbation. J. Asthma. 58, 1143–1154. https://doi.org/10.1080/02770903.2020.1771727 (2021).
Wu, X. et al. Identification of key genes and pathways between mild-moderate and severe asthmatics via bioinformatics analysis. Sci. Rep. 12, 2549. https://doi.org/10.1038/s41598-022-06675-w (2022).
Chen, Q., Liao, X., Lin, L., Wu, L. & Tang, Q. FOXF1 attenuates TGF–beta1–induced bronchial epithelial cell injury by inhibiting CDH11–mediated Wnt/beta–catenin signaling. Exp. Ther. Med. 25, 103. https://doi.org/10.3892/etm.2023.11802 (2023).
Karolak, J. A., Gambin, T., Szafranski, P. & Stankiewicz, P. Potential interactions between the TBX4-FGF10 and SHH-FOXF1 signaling during human lung development revealed using ChIP-seq. Respir Res. 22, 26. https://doi.org/10.1186/s12931-021-01617-y (2021).
Singh, P. et al. Transcriptomic analysis delineates potential signature genes and MiRNAs associated with the pathogenesis of asthma. Sci. Rep. 10, 13354. https://doi.org/10.1038/s41598-020-70368-5 (2020).
Wang, T., Zhou, Q. & Shang, Y. Downregulation of miRNA-451a promotes the differentiation of CD4 + T cells towards Th2 cells by upregulating ETS1 in childhood asthma. J. Innate Immun. 13, 38–48. https://doi.org/10.1159/000509714 (2021).
Kandil, R. et al. Targeted GATA3 knockdown in activated T cells via pulmonary SiRNA delivery as novel therapy for allergic asthma. J. Control Release. 354, 305–315. https://doi.org/10.1016/j.jconrel.2023.01.014 (2023).
Banaganapalli, B. et al. Integrative weighted molecular network construction from transcriptomics and genome wide association data to identify shared genetic biomarkers for COPD and lung cancer. PLoS One. 17, e0274629. https://doi.org/10.1371/journal.pone.0274629 (2022).
Zhu, T. et al. Nasal DNA methylation differentiates severe from non-severe asthma in African-American children. Allergy 76, 1836–1845. https://doi.org/10.1111/all.14655 (2021).
Sun, Z. et al. Epithelial-Mesenchymal transition in asthma airway remodeling is regulated by the IL-33/CD146 axis. Front. Immunol. 11, 1598. https://doi.org/10.3389/fimmu.2020.01598 (2020).
Panek, M. et al. The NR3C1 glucocorticoid receptor gene polymorphisms May modulate the TGF-beta mRNA expression in asthma patients. Inflammation 38, 1479–1492. https://doi.org/10.1007/s10753-015-0123-3 (2015).
Baxter, M. & Ray, D. W. Circadian rhythms in innate immunity and stress responses. Immunology 161, 261–267. https://doi.org/10.1111/imm.13166 (2020).
Salter, B., Pray, C., Radford, K., Martin, J. G. & Nair, P. Regulation of human airway smooth muscle cell migration and relevance to asthma. Respir Res. 18, 156. https://doi.org/10.1186/s12931-017-0640-8 (2017).
Abbaszadeh, H. et al. Chronic obstructive pulmonary disease and asthma: mesenchymal stem cells and their extracellular vesicles as potential therapeutic tools. Stem Cell. Res. Ther. 13, 262. https://doi.org/10.1186/s13287-022-02938-5 (2022).
Holgate, S. T. et al. Epithelial-mesenchymal communication in the pathogenesis of chronic asthma. Proc. Am. Thorac. Soc. 1, 93–98. https://doi.org/10.1513/pats.2306034 (2004).
Ierodiakonou, D. et al. TGF-beta1 polymorphisms and asthma severity, airway inflammation, and remodeling. J. Allergy Clin. Immunol. 131, 582–585. https://doi.org/10.1016/j.jaci.2012.08.013 (2013).
Plichta, J. & Panek, M. Role of the TGF-beta cytokine and its gene polymorphisms in asthma etiopathogenesis. Front. Allergy. 6, 1529071. https://doi.org/10.3389/falgy.2025.1529071 (2025).
Mukherjee, M. et al. CD6-ALCAM Pathway is Elevated in Patients with Severe Asthma. Vol. 56 (2020).
Liu, B. et al. APP-CD74 axis mediates endothelial cell-macrophage communication to promote kidney injury and fibrosis. Front. Pharmacol. 15, 1437113. https://doi.org/10.3389/fphar.2024.1437113 (2024).
Andrews, T. S. et al. Single-cell, single-nucleus, and spatial transcriptomics characterization of the immunological landscape in the healthy and PSC human liver. J. Hepatol. 80, 730–743. https://doi.org/10.1016/j.jhep.2023.12.023 (2024).
Sassetti, C., Tangemann, K., Singer, M. S., Kershaw, D. B. & Rosen, S. D. Identification of podocalyxin-like protein as a high endothelial venule ligand for L-selectin: parallels to CD34. J. Exp. Med. 187, 1965–1975. https://doi.org/10.1084/jem.187.12.1965 (1998).
Rothenberg, M. E. CD44–a sticky target for asthma. J. Clin. Invest. 111, 1460–1462. https://doi.org/10.1172/JCI18392 (2003).
Cheng, D. T. et al. Thymic stromal lymphopoietin receptor blockade reduces allergic inflammation in a cynomolgus monkey model of asthma. J. Allergy Clin. Immunol. 132, 455–462. https://doi.org/10.1016/j.jaci.2013.05.011 (2013).
Stark, J. M., Coquet, J. M. & Tibbitt, C. A. The role of PPAR-gamma in allergic disease. Curr. Allergy Asthma Rep. 21. https://doi.org/10.1007/s11882-021-01022-x (2021).
Butler, A., Hoffman, P., Smibert, P., Papalexi, E. & Satija, R. Integrating single-cell transcriptomic data across different conditions, technologies, and species. Nat. Biotechnol. 36, 411–420. https://doi.org/10.1038/nbt.4096 (2018).
Ianevski, A., Giri, A. K. & Aittokallio, T. Fully-automated and ultra-fast cell-type identification using specific marker combinations from single-cell transcriptomic data. Nat. Commun. 13, 1246. https://doi.org/10.1038/s41467-022-28803-w (2022).
Aibar, S. et al. SCENIC: single-cell regulatory network inference and clustering. Nat. Methods. 14, 1083–1086. https://doi.org/10.1038/nmeth.4463 (2017).
Ritchie, M. E. et al. Limma powers differential expression analyses for RNA-sequencing and microarray studies. Nucleic Acids Res. 43, e47. https://doi.org/10.1093/nar/gkv007 (2015).
Suo, S. et al. Revealing the critical regulators of cell identity in the mouse cell atlas. Cell Rep. 25, 1436–1445 e1433 (2018). https://doi.org/10.1016/j.celrep.2018.10.045
Jin, S. et al. Inference and analysis of cell-cell communication using cellchat. Nat. Commun. 12, 1088. https://doi.org/10.1038/s41467-021-21246-9 (2021).
Xie, C. et al. KOBAS 2.0: a web server for annotation and identification of enriched pathways and diseases. Nucleic Acids Res. 39, W316–322. https://doi.org/10.1093/nar/gkr483 (2011).
Phipson, B. et al. Propeller: testing for differences in cell type proportions in single cell data. Bioinformatics 38, 4720–4726. https://doi.org/10.1093/bioinformatics/btac582 (2022).
Funding
This work was financially supported by the Joint Co-construction Project of Henan Medical Science and Technology Research Plan (No. LHGJ20190277).
Author information
Authors and Affiliations
Contributions
X.C., H.Z., and K.L. conceived and designed the experiments and revised the manuscript; Z.S., M.S., and J.W. analyzed the data; G.Q. and J.K. performed the experiments; X.C. and H.Z. wrote the paper. All authors reviewed the final manuscript.
Corresponding author
Ethics declarations
Competing interests
The authors declare no competing interests.
Additional information
Publisher’s note
Springer Nature remains neutral with regard to jurisdictional claims in published maps and institutional affiliations.
Supplementary Information
Below is the link to the electronic supplementary material.
Rights and permissions
Open Access This article is licensed under a Creative Commons Attribution-NonCommercial-NoDerivatives 4.0 International License, which permits any non-commercial use, sharing, distribution and reproduction in any medium or format, as long as you give appropriate credit to the original author(s) and the source, provide a link to the Creative Commons licence, and indicate if you modified the licensed material. You do not have permission under this licence to share adapted material derived from this article or parts of it. The images or other third party material in this article are included in the article’s Creative Commons licence, unless indicated otherwise in a credit line to the material. If material is not included in the article’s Creative Commons licence and your intended use is not permitted by statutory regulation or exceeds the permitted use, you will need to obtain permission directly from the copyright holder. To view a copy of this licence, visit http://creativecommons.org/licenses/by-nc-nd/4.0/.
About this article
Cite this article
Chen, X., Zhang, H., Sun, Z. et al. Single-cell transcriptomic analysis of the heterogeneity of mesenchymal and stromal cells and their regulon alteration during airway remodeling in asthma. Sci Rep 15, 42972 (2025). https://doi.org/10.1038/s41598-025-26919-9
Received:
Accepted:
Published:
Version of record:
DOI: https://doi.org/10.1038/s41598-025-26919-9







