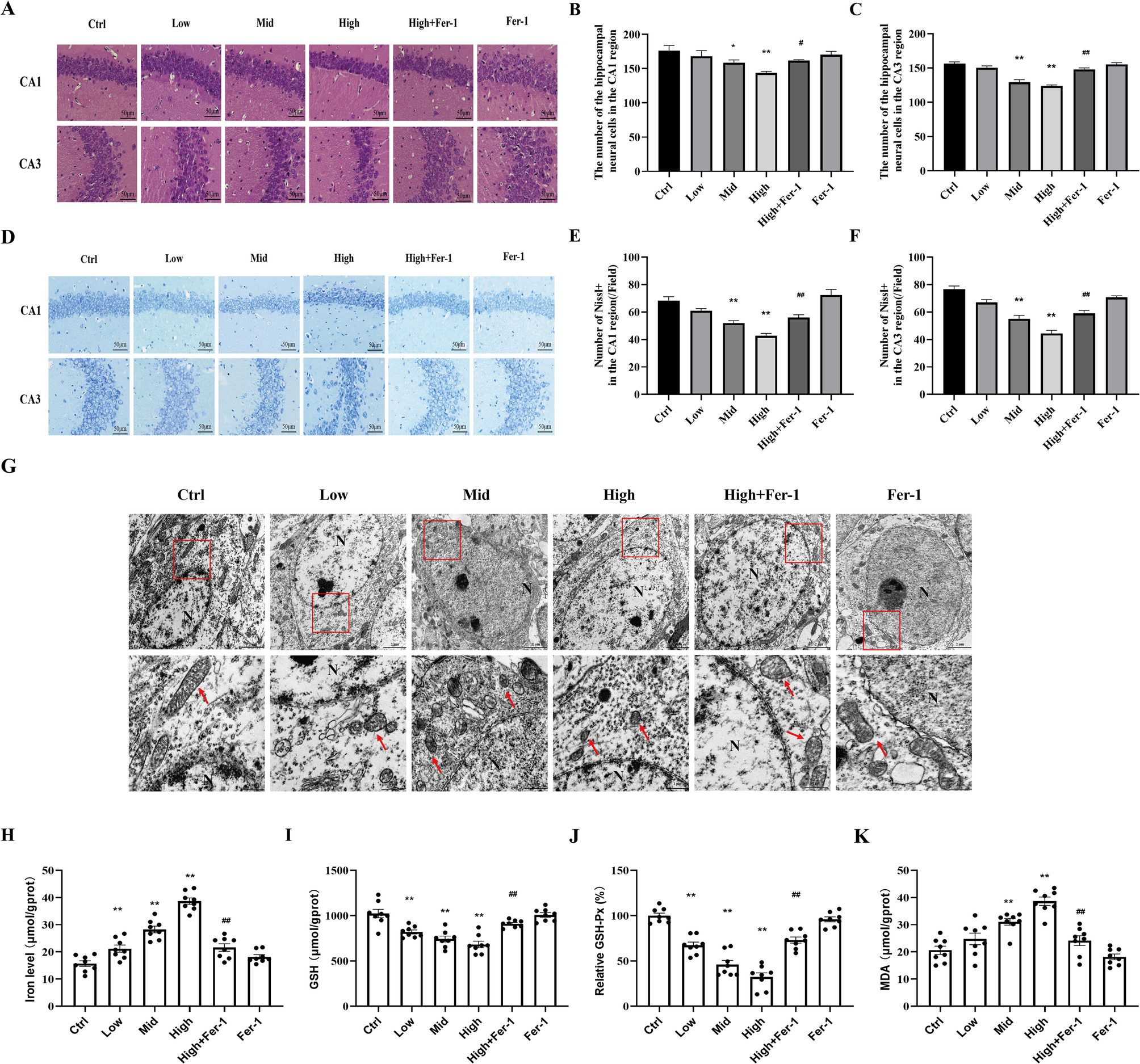
Fig. 2

B[a]P triggered ferroptosis in the hippocampal neurons of mice. (A) Hematoxylin and eosin (HE) staining images of the hippocampal CA1 and CA3 areas from each group; scale bars = 50 μm. (B-C) The corresponding number of neurons in HE staining. (D) Nissl-stained images of the hippocampal CA1 and CA3 regions across various groups; scale bars = 50 μm. (E-F) The number of Nissl bodies in Nissl staining images. (G) Representative hippocampal ultrastructure image; the red box in the top image is enlarged in the bottom image. Scale bars = 2 μm, 1 μm. N, cell nucleus; Arrows, mitochondria. (H-K) Influences of B[a]P or Fer-1 on iron, GSH, GSH-Px, and MDA levels in the hippocampus tissue (n = 8). Data are presented as mean ± SEM. *P < 0.05, **P < 0.01 versus Ctrl group, #P < 0.05, ##P < 0.01 versus High-dose group.