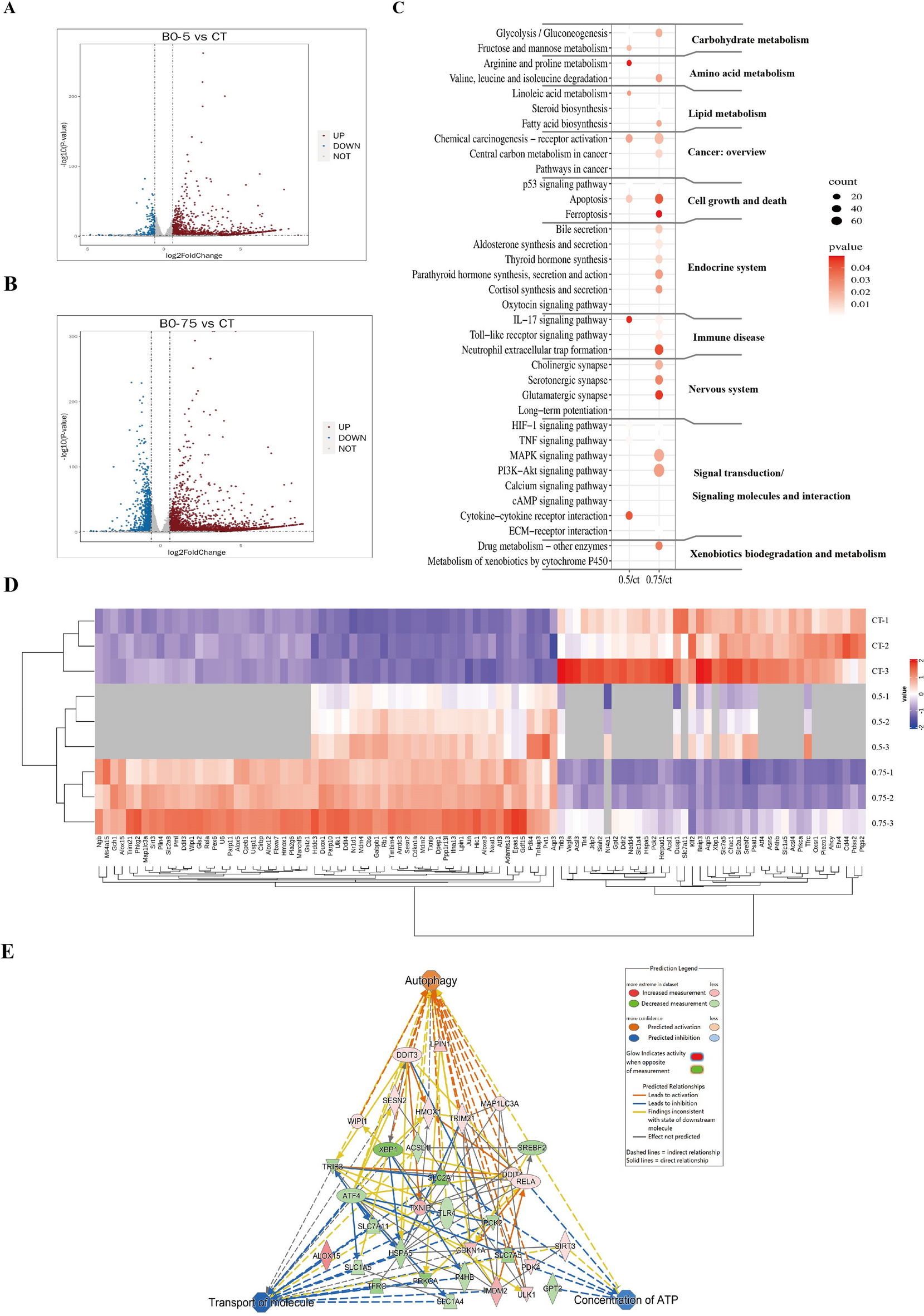
Fig. 4

Transcriptomic analysis of HT22 cells treated with varying concentrations of BPDE. (A-B) The volcano plot of gene between the 0.5 µM BPDE and the control (CT) group, as well as between the 0.75 µM BPDE and the CT group. The gray dots: no significant changed genes; the blue dots: down-regulated DEGs; the red dots: up-regulated DEGs. (C) The KEGG enrichment analysis of significant pathways in 0.5 µM BPDE versus CT group and 0.75 µM BPDE versus CT group. (D) Heatmap of the identified ferroptosis-related DEGs. Purple to red colors represent the expression level of genes from low to high. (E) The trimmed transcriptomic network with prediction using IPA in 0.75 µM BPDE-treated HT22 cells.