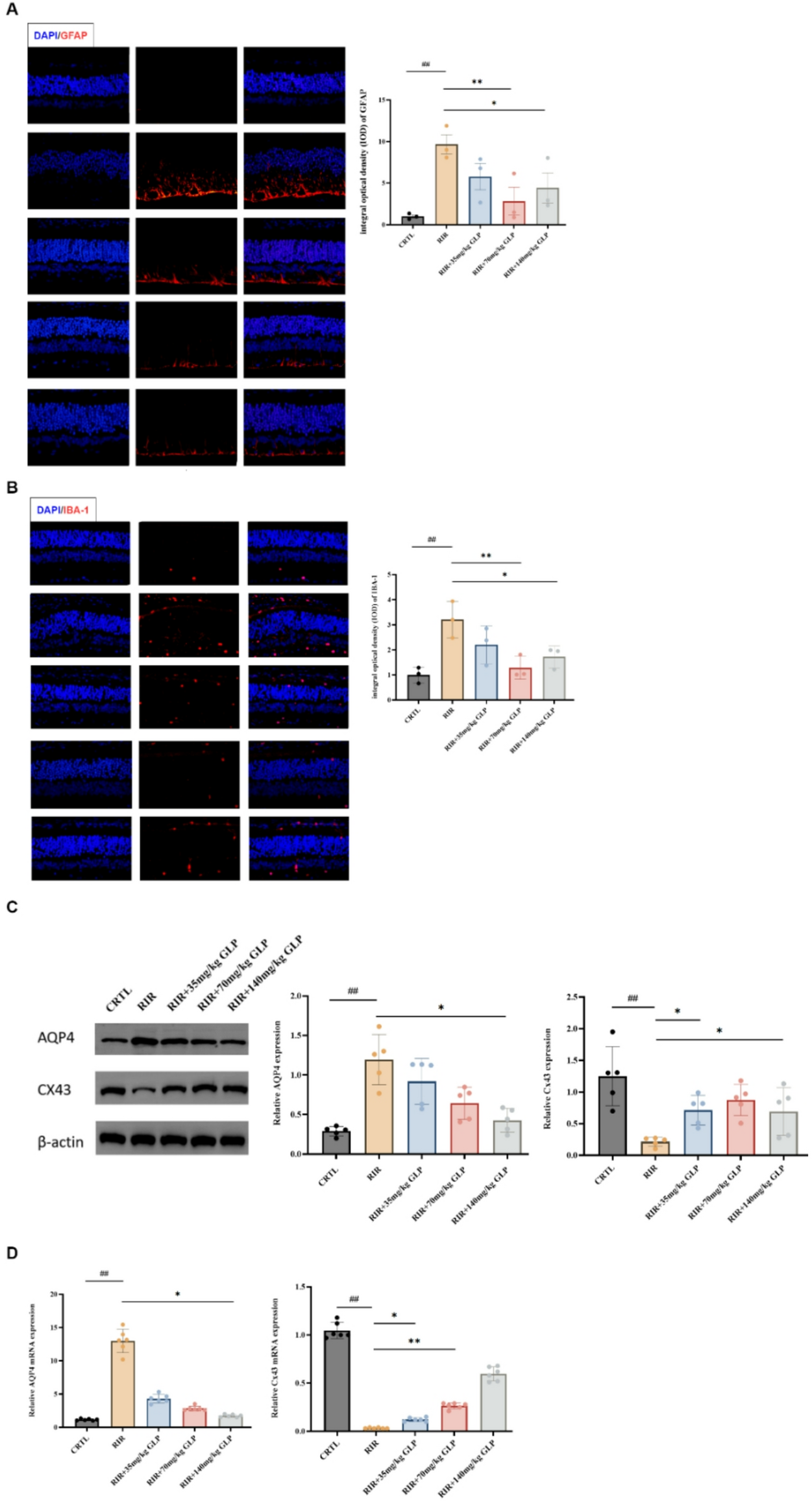
Fig. 3

GLP inhibits the proliferation of retinal glial cells. (A) Immunofluorescence image showing GFAP-positive cells in red, labeling astrocytes. (B) Immunofluorescence image showing IBA-1-positive cells in red, labeling microglia. (n = 5, scale bar: 100 μm). (C) Representative bands of Nrf2/HO-1 pathway proteins (n = 6). (C) The phosphorylation of Cx43 and AQP4 were assessed using Western blot assay. ACTIN served as the internal control for protein loading (n = 6). (D) Cx43 and AQP4 mRNA levels in retinas were detected using q-PCR. ACTIN was used as an internal control (n = 6). All data were presented as mean ± SD; #p < 0.05, ##p < 0.01, compared with the control group, ∗p < 0.05, ∗∗p < 0.01 compared with the RIR group.