Abstract
This study investigates the protective mechanisms of Ganoderma lucidum polysaccharides (GLP) on retinal neurovascular units (NVUs) in a rat model of retinal ischemia-reperfusion injury (RIR), focusing on oxidative stress, glial activation, vascular dysfunction, and functional recovery. RIR was induced in postnatal day 6 (P6) Sprague-Dawley rats by anterior chamber perfusion (70 mmHg intraocular pressure for 1 h). Rats were treated with daily intragastric GLP (35, 70, or 140 mg/kg/d) for 7 days (P13). Retinal integrity was assessed via: Histopathology (H&E, TUNEL staining); Electroretinography (ERG) and photopic negative response (PhNR); immunofluorescence (GFAP, IBA-1); Optical coherence tomography angiography (OCTA); Western blotting and qPCR (Nrf2/HO-1, VEGF/HIF-1α/Notch, Cx43/AQP4 pathways); Oxidative stress markers (SOD activity, MDA content by ELISA). Ganoderma lucidum polysaccharides (GLP) at 70 mg/kg significantly attenuated retinal thinning and structural disorganization induced by RIR, with reduced apoptosis observed via TUNEL staining. GLP (140 mg/kg) upregulated Nrf2 and HO-1 protein expression, increased superoxide dismutase (SOD) activity, and decreased malondialdehyde (MDA) content in retinal tissues. GLP enhanced amplitudes of ERG a-waves, b-waves, and PhNR across multiple stimulus intensities. Immunofluorescence revealed decreased GFAP and IBA-1 expression in GLP-treated groups, indicating inhibition of reactive astrogliosis and microglial activation. OCTA demonstrated reduced vascular tortuosity and increased capillary perfusion density. Down regulation of VEGF, HIF-1α, and Notch proteins, alongside upregulation of VE-cadherin and eNOS mRNA, was confirmed by Western blot and qPCR.Neurovascular unit regulation: GLP modulated Cx43 and AQP4 expression, restoring intercellular communication within retinal neurovascular units. GLP significantly counteract retinal oxidative stress injury, inhibit reactive gliosis, suppress neovascularization, stabilize endothelial adhesive junctions, and protect retinal electrophysiological function while improving vascular function in RIR rats, suggesting that GLP possess certain intervention effects on abnormalities in the retinal neurovascular unit following RIR injury.
Introduction
Retinal ischemia-reperfusion (RIR) injury is one of the common underlying mechanisms shared by various intractable ocular diseases, such as glaucoma, diabetic retinopathy, and central retinal artery occlusion1. It refers to the process by which retinal blood flow perfusion returns to normal following a series of ischemic events, including elevated intraocular pressure (IOP) (as seen in glaucoma), chronic ischemia and hypoxia (as observed in diabetic retinopathy), and vascular obstruction (such as central retinal artery or vein occlusion)2. As one of the tissues with the highest metabolic demands in the human body, the retina is extremely sensitive to ischemia and hypoxia. Following the occurrence of RIR, various pathological events are induced, including oxidative stress3, inflammatory responses4, damage to the blood-retinal barrier5, neovascularization6, and injury to retinal ganglion cells (RGCs)7. These events ultimately lead to permanent optic nerve damage and irreversible visual impairment. Therefore, mitigating the damage caused by RIR can, to a certain extent, protect the normal function of the retina.
The functions of the retina and optic nerve are not solely mediated by neurons but rather require the intercommunication of multiple cell types to meet the metabolic demands of these tissues through coordinated neurovascular responses. This cellular community is referred to as the neurovascular unit (NVU). The introduction of this concept acknowledges the symbiotic relationship between neurons and their surrounding cells8. The retinal NVU is principally composed of three major cellular constituents: neuronal cells, glial populations (encompassing astrocytes, microglia, and oligodendrocytes), and vascular components (endothelial cells, vascular smooth muscle cells, and pericytes). Under homeostatic conditions, the retinal microenvironment demonstrates intricate cellular interactions among vascular endothelial cells, pericytes, astrocytes, Müller cells, and heterogeneous neuronal populations. This sophisticated cellular network orchestrates dual critical functions: sustaining metabolic equilibrium through energy substrate regulation and modulating ionic gradients requisite for efficient neurotransmission, thereby ensuring synaptic fidelity and visual homeostasis. Mechanistically, pericytes in concert with macroglial elements (predominantly astrocytes) establish functional coupling with retinal vasculature, governing both hemodynamic regulation and blood-retinal barrier competence to preserve optimal neurovascular homeostasis. In contrast, resident microglia function as dynamic sentinels, perpetually surveilling parenchymal microenvironment through pseudopodial scanning and cytokine signaling9. During retinal ischemia-reperfusion, pathological consequences include neuronal injury, glial cell activation, disruption of the blood-retinal barrier (BRB), and neovascular formation. These pathological processes collectively interfere with NVU homeostasis, potentially exerting detrimental effects on normal cellular signaling within the retinal tissue10. The conceptualization of the retinal NVU represents a paradigm shift from isolated neuroprotection to integrated preservation of neural, vascular, and glial components, thereby providing novel therapeutic avenues for associated oculopathies. This framework fundamentally underscores the necessity for therapeutic strategies that simultaneously protect all NVU constituents through pharmacologically targeting multiple pathogenic mediators. Notably, herbal medicines demonstrate inherent polypharmacological advantages characterized by multi-component interactions, multi-target engagement, and multi-pathway modulation—features that align precisely with the holistic requirements of NVU-targeted therapy. Crucially, three-dimensional experimental paradigms integrating vascular, neuronal, and glial components can establish mechanistic validation for the systems-level therapeutic effects of herbal interventions.
The dried fruiting bodies of Ganoderma lucidum (Chizhi) and Ganoderma sinense (Zizhi), basidiomycete fungi within the Polyporaceae family, have been utilized as dual-purpose medicinal and culinary agents in traditional Chinese medicine for millennia. Recent phytochemical studies have identified Ganoderma lucidum polysaccharides (GLP) and triterpenoids as the principal bioactive constituents, with GLP exhibiting the most potent pharmacological profile characterized by antioxidant, anti-inflammatory, immunomodulatory, and antitumor activities11,12. Notably, these therapeutic regimens demonstrate significant suppression of vascular endothelial growth factor (VEGF) expression in retinal vasculature, effectively attenuating pathological neovascularization during antitumor and antirheumatic interventions13,14. Although GLP have demonstrated therapeutic effects against various diseases, their effects on the retinal NVU and their potential in treating RIR injury remain to be explored.
In this study, we found that GLP significantly counteract oxidative stress-induced damage in the retinas of RIR (retinal ischemia-reperfusion) rats. They inhibit reactive gliosis, suppress the formation of new blood vessels, stabilize endothelial adherens junctions, and protect the retinal electrophysiological function while improving vascular function.
Materials and methods
Animals and ethical statement
Female SPF (Specific Pathogen Free) grade rats, with a body weight of 200 ± 20 g, were purchased from Chengdu Dossy Experimental Animals Co., Ltd. (production license number: SCXK 2020-030). All experiments were conducted at the Experimental Animal Center of Chengdu University of Traditional Chinese Medicine and the laboratory of the Eye Institute of Chengdu University of Traditional Chinese Medicine. All procedures adhered to the ARRIVE (Animal Research: Reporting of In Vivo Experiments) guidelines and were approved by the Experimental Animal Welfare and Ethics Committee of Chengdu University of Traditional Chinese Medicine, with the filing number SYXK(Sichuan)2019-0049. All methods were performed in accordance with the relevant guidelines and regulations. All surgery was performed under sodium pentobarbital anesthesia, and every effort was made to minimize suffering.
The preparation of experimental drugs
The GLP used in the experiment were brownish-yellow powders provided by Shaanxi Jinchi Plant Technology Development Co., Ltd. (batch number: JC20231020). GLP were accurately weighed and administered at low (35 mg/kg/d), medium (70 mg/kg/d), and high (140 mg/kg/d) doses, set in a ratio of 1:2:4 based on relevant literature support15 and the results of preliminary pre-experiments.
Measurement of intraocular pressure (IOP)
Intraocular pressure (IOP) was measured using a rebound tonometer (Tonolab, Icare, Finland). To minimize temporal variations, IOP measurements for all rats were conducted between 10:30 AM and 12:30 PM daily. During the model establishment process, IOP was measured before modeling, 30 min into the modeling procedure, and at the completion of modeling.
Retinal ischemia-reperfusion rat model
After 5 days of adaptive feeding (Postnatal Day 5, P5), rats were randomly assigned to five groups on P6 according to their body weight: the control group, the RIR injury group, the RIR + 35 mg/kg GLP group, the RIR + 70 mg/kg GLP group, and the RIR + 140 mg/kg GLP group. Subsequently, the RIR injury model was established using the anterior chamber perfusion method16. Before model establishment, baseline data of rats in each group were compared, including body weight and intraocular pressure (IOP) measured at the same time points during the feeding period. After confirming no significant differences among the groups through comparison, intraperitoneal injections were administered. Following anesthesia, topical anesthesia of the cornea (right eye) was achieved using oxybuprocaine hydrochloride eye drops, and mydriasis was induced with compound tropicamide eye drops prior to anterior chamber perfusion. Once the desired depth of anesthesia and pupil dilation were achieved, a 0.9% normal saline infusion bottle was hung at a vertical height of approximately 130 cm above the right eye of the rat. The operator secured the eyeball with microforceps under a microscope and performed anterior chamber puncture using a 4.5-gauge scalp needle. Upon successful puncture, normal saline was infused to elevate the IOP, which was maintained above 70 mmHg for 1 h.
The IOP of the rats was recorded before modeling, during modeling (at 30 min post-modeling), and at 0 min post-modeling. Successful model establishment was indicated by a hardened eyeball, corneal edema, whitened iris, and the absence of lens or iris damage during the perfusion process. These P6 rats were then intragastrically administered once daily at the same time point each day (rats in the GLP groups were gavaged with their respective concentrations of GLP, while rats in the control and RIR groups were gavaged with an equal volume of normal saline) for 7 consecutive days(P13), with each gavage dose being 2 ml.
Retinal tissue collection
Using the left hand to hold the microforceps and the right hand to hold the microscissors, make a cross-shaped incision at the upper and lower eyelids as well as the medial and lateral canthi of the rat. Gently press the eye socket with the forceps to expose the eyeball. Use the scissors to carefully separate the soft tissues in the mid and posterior regions, and then excise the optic nerve. When removing the eyeball, handle it with utmost care to avoid detachment of the retina and choroid (avoid any pulling on the optic nerve throughout the process to prevent damage to the retinal tissue). After completely removing the eyeball along with the relevant portion of the optic nerve, rinse the tissue thoroughly with normal saline and place it in a 4% paraformaldehyde fixative solution. Store it in a refrigerator at 4 °C for future use. Thoroughly wash away any residual blood from the surface of the eyeball using a 0.9% sodium chloride injection. Perform microsurgical removal of the cornea under a microscope to obtain a cornea of a diameter comparable to that of the lens. Remove the lens and gently squeeze the retina. After rinsing with normal saline, place the tissue in a fixative solution and store it in a refrigerator at 4 °C.
Paraffin section
Retinal specimens were fixed overnight at 4 °C followed by standardized tissue processing using an automated tissue processor (Leica TP1020) through sequential dehydration (graded ethanol series), clearing (xylene substitution), and paraffin infiltration (56 °C histological-grade wax). Tissue embedding was performed using a precision embedding station (Thermo Scientific HistoStar). The paraffin-embedded blocks were trimmed and sectioned at 4-µm thickness with a rotary microtome (Leica RM2235). Sections were floated on a 40 °C warm water bath for optimal expansion, subsequently mounted onto poly-L-lysine coated glass slides, and oven-dried at 60 °C for 60 min prior to storage at room temperature.
Hematoxylin and eosin (H&E) staining
Following deparaffinization through sequential xylene immersion (2 × 10 min) and ethanol dehydration series (3 × 5 min in absolute ethanol), tissue sections were hydrated with distilled water. Antigen retrieval was performed by incubating Proteinase K-treated Sect. (37 °C, 22 min) within hydrophobic barriers, followed by three 5-min PBS washes under agitation. Sections were then permeabilized (20 min, RT) and equilibrated with reaction buffer (10 min, RT) prior to TUNEL reaction mixture application (Buffer: dUTP: TdT = 50:5:1) in a humidified chamber (37 °C, 60 min). After three additional PBS washes, nuclei were counterstained with DAPI (10 min, light-protected) and slides were mounted with anti-fade medium following final PBS rinses. Fluorescence imaging was conducted using a calibrated microscope system, with subsequent signal quantification performed via IMAGE J (NIH) using standardized threshold parameters.
TUNEL staining
Apoptotic cells were detected using terminal deoxynucleotidyl transferase dUTP nick-end labeling (TUNEL) assay with a commercially available in situ cell death detection kit (C1086, Beyotime Biotechnology, China) following manufacturer’s protocol. To evaluate the retinal neurotoxicity induced by RIR and the therapeutic potential of glucagon-like peptide (GLP), systematic apoptotic quantification was performed at postnatal day 13 (P13), a critical window for developmental apoptosis analysis.
Tissue sections underwent deparaffinization through sequential xylene immersion (10 min × 2) followed by graded ethanol dehydration (5 min × 3 in absolute ethanol) and distilled water hydration. After air-drying, specimens were demarcated with a hydrophobic barrier pen and subjected to antigen retrieval using Proteinase K working solution (37 °C, 22 min), followed by three 5-minute PBS washes under agitation. Permeabilization solution was applied (20 min, RT) and rinsed similarly, then equilibrated with reaction buffer (10 min, RT) before incubating with TUNEL reaction mixture (Buffer: dUTP: TdT = 50:5:1) in a humidified chamber (37 °C, 60 min). Post-reaction washing cycles preceded DAPI counterstaining (10 min, light-protected) and three final PBS rinses. Slides were mounted with anti-fade medium after thorough drying. Fluorescent signals were captured using a spectral imaging microscope and quantified with IMAGE J (NIH) applying wavelength-specific threshold algorithms.
Immunofluorescence staining
Following sequential dewaxing in eco-friendly solutions I and II (10 min each) and graded ethanol dehydration (absolute ethanol series, 5 min × 3), sections were rehydrated in distilled water. Antigen retrieval was performed via microwave irradiation in citrate buffer using a three-stage protocol: 8 min medium power → 8 min standing → 7 min medium-low power. After natural cooling, three 5-min PBS washes with agitation were conducted. Tissue boundaries were demarcated using a hydrophobic barrier pen, followed by 30-min blocking with 3% BSA. Primary antibody incubation proceeded overnight at 4 °C in a humidified chamber, succeeded by three 5-min PBS washes and species-matched secondary antibody treatment (50 min, RT, light-protected). Nuclear counterstaining was achieved with DAPI (10 min, dark) after standard PBS rinses. Autofluorescence quenching involved Agent B application (5 min static incubation, 10 min distilled water rinse), followed by three final PBS washes and mounting with anti-fade medium. Primary antibodies (anti-GFAP and anti-IBA-1) all were obtained from Abcam (UK).
Electroretinogram
Dark-adapted rats (12 h) underwent retinal functional evaluation using the Celeris™ ERG system (Diagnosys LLC, Lowell, MA). Following intraperitoneal anesthesia with sodium pentobarbital (0.3 ml/100 g), ocular preparation included topical proparacaine anesthesia and mydriasis with tropicamide-phenylephrine solution. Animals were maintained on a thermoregulated platform (37 °C) under 660 nm safelight. Full-field electroretinograms (FERG) were recorded bilaterally using Ag/AgCl corneal electrodes, with photopic negative response (PhNR) quantification serving as retinal ganglion cell (RGC) functional assessment. Stimulation protocols included: Flash intensities: 0.01, 0.1, 1.0 cd·s/m²; Frequency: 1 Hz with 10 ms pre-/300 ms post-stimulus acquisition; Oscillatory potential extraction at matched intensities.
Optical coherence tomography angiography (OCTA)
OCTA was performed on randomly selected rats using the TowardPi OCT system (TowardPi Medical Technology, China) to quantify peripapillary retinal vascular density. Following intraperitoneal anesthesia with sodium pentobarbital (0.3 ml/100 g), ocular preparation included topical proparacaine hydrochloride for corneal anesthesia and tropicamide-phenylephrine compound solution for mydriasis. Pupil alignment was achieved using integrated tracking lasers, with 12 × 12 mm angiography scans centered on the optic disc acquired through adaptive optics-enhanced imaging. Post-procedure, animals were recovered in a thermoregulated recovery chamber (37 °C) with continuous pulse oximetry monitoring until full consciousness.
Enzyme-linked immunosorbent assay (ELISA)
Retinal tissues were microdissected and rinsed with ice-cold PBS (0.01 M, pH 7.4), followed by homogenization in protease inhibitor-containing buffer using ultrasonic disruption. Homogenates were centrifuged (4 °C, 5,000 ×g, 30 min), with supernatants collected for SOD (ab65354, Abcam, UK) and MDA (ab238537, Abcam, UK) quantification via ELISA. Standards and blanks were run in duplicate, with samples diluted 1:1 in assay buffer and loaded (50 µL/well). After sequential incubation with biotinylated detection antibodies (50 µL, 37 °C, 1 h) and streptavidin-HRP conjugate (80 µL, 37 °C, 30 min), plates were washed thoroughly between steps. Colorimetric development employed TMB substrate (50 µL A/B, 37 °C, 10 min dark incubation), terminated with 50 µL stop solution. Optical density was measured at 450 nm with reference correction at 630 nm.
Western blot
After 7-day intragastric administration, 6 rats (right eyes) were randomly selected from each group, and the retinal tissues were taken. Extract tissue proteins and lyse with RIPA lysis buffer (Biosharp, China) for 30 min. The protein concentration was measured using the BCA method, followed by loading an equal amount of protein and performing Western blotting according to the established procedure. Observe the signal using Enhanced Chemiluminescence (ECL) reagent and perform density analysis using ImageJ. Primary antibodies all were obtained from Affinity and Proteintech, include anti-VEGFA (1:1000; 66828-1-lg; Proteintech, USA), anti-Cx43 (1:1000; 26980-1-AP; Proteintech, USA), anti-Nrf2(1:1000; 16396-1-AP; Proteintech), anti-HO-1(1:1000; 66743-1-Ig; Proteintech), anti-Notch(1:500; 20687-1-AP; Proteintech), anti- HIF1α(1:1000; AF1009; Affinity), or anti-β-ACTIN (1:5000; AF7018; Affinity).
Quantitative real-time PCR (qPCR)
Retinal specimens from each experimental group were homogenized in 500 µL TRIzol reagent (RNase-free microcentrifuge tubes) for total RNA extraction. Following RNA quantification, reverse transcription was performed using the CFX Connect Real-Time PCR system (Bio-Rad, USA). Quantitative PCR amplification was conducted with SYBR Green qPCR MasterMix on the SLAN-96 S automated thermal cycler (Shanghai Hongshi Medical Technology, China), with β-actin serving as the endogenous loading control. Primer sequences are detailed in Table 1.
Statistical analysis
All datasets were analyzed using SPSS Statistics 24.0 (IBM Corp.) with graphical representations generated in GraphPad Prism 9.0 (GraphPad Software). Normally distributed continuous variables are presented as mean ± SD. Intergroup comparisons were performed via one-way ANOVA with post-hoc testing: LSD method for homogeneous variances (verified by Levene’s test) and Tamhane’s T2 correction for heterogeneous variances. Statistical significance thresholds were set at P < 0.05 (significant) and *P < 0.01 (highly significant), with two-tailed probability estimation throughout all analyses.
Result
GLP can alleviate retinal pathological damage induced by RIR
Under normal circumstances, the blood vessels, glial cells, and various types of neurons in the retina are closely interconnected and work together to maintain stable vision (Fig. 1A). During the process of retinal ischemia-reperfusion, it leads to concurrent damage to the retinal neurovascular unit, thereby negatively impacting the normal cellular signal transduction in the retina10.
In this study, the RIR rat model was established through anterior chamber perfusion. Subsequently, the rats were administered GLP solution via gavage to simulate the oral administration method commonly used in traditional Chinese medicine (Fig. 1B). During the perfusion period, the intraocular pressure in each group reached 70 mmHg, with no significant differences observed among the groups (Fig. 1C). Upon RIR injury, damage to RGCs and bipolar cells occurs earliest and is most severe, with the affected sites being the ganglion cell layer (GCL) and the inner retinal layers (IPL and INL), respectively. The inner retinal layers represent the area of maximum damage induced by RIR17. Consequently, retinal damage caused by RIR leads to a thinning of the inner retinal layers and a significant loss of cells in the GCL18.
Our study similarly found that following RIR injury, retinal thickness significantly decreased, and the structural integrity of all layers was markedly compromised. However, in the 70 mg/kg GLP group, only mild damage to the retinal structure was observed, with a slight overall reduction in thickness (Fig. 1D). Specifically, quantitative analysis revealed that the thickness of both the retina and the INL decreased in the RIR group, while no significant change was observed in the ONL thickness. Administration of 70 mg/kg GLP significantly reversed these effects (Fig. 1E).
GLP can alleviate retinal pathological damage induced by RIR. (A) A schematic diagram of the retinal neurovascular unit. (B) Normal SPF (Specific Pathogen Free) rats were subjected to modeling at postnatal day 6 (P6), followed by 7 days of oral gavage administration of the drug. The retinas were then harvested at postnatal day 13 (P13) for research purposes. (C) Intraocular pressure (IOP) of the operated eyes in each group at different time points after modeling(n = 15). (D) Retinal thickness and histological changes were examined by H&E staining. (E) Quantitative analysis of the thickness of the full retinal layer, the inner nuclear layer (INL), and the outer nuclear layer (ONL) was performed (n = 5, scale bar: 100 μm). All data were presented as mean ± SD; #p < 0.05, ##p < 0.01 compared with the control group, ∗p < 0.05, ∗∗p < 0.01 compared with the RIR group.
GLP can alleviate oxidative stress injury induced by RIR
Oxidative stress is one of the major pathological processes involved in ischemic-reperfusion retinal injury, and it can lead to neuronal damage or death19. Nuclear factor erythroid 2-related factor 2 (Nrf2) is a transcription factor associated with the Nrf2/heme oxygenase-1 (HO-1) antioxidant pathway. It is activated by binding to the antioxidant response element, thereby promoting cell protection and survival20,21. We employed the TUNEL staining method to observe the damage of retinal neurons after RIR injury. Western blot was used to measure the protein expression of HO-1 and Nrf2, while ELISA was utilized to detect the activity of superoxide dismutase (SOD) and the content of malondialdehyde (MDA) in retinal tissue. Compared with the RIR group, the number of apoptotic retinal neurons in each treatment group was reduced (Fig. 2A). Our experimental results demonstrated that, in comparison with the RIR group, the 140 mg/kg GLP group upregulated the protein expression of HO-1 and Nrf2 (Fig. 2B). Additionally, GLP increased the activity of SOD and decreased the content of MDA in the retina (Fig. 2C), thereby achieving the objective of alleviating oxidative damage in the retina.
GLP can alleviate oxidative stress injury by RIR and restored retinal function. (A) Representative TUNEL staining images, TUNEL+ cells (apoptotic cells) were stained red (n = 3, scale bar: 100 μm). (B) Representative bands of Nrf2/HO-1 pathway proteins (n = 6). (C) Measured values of MDA and SOD (n = 6). (D) Amplitudes of a-wave and b-wave in retinal ERG under different stimulus intensities (n = 3). (E) Amplitude of the PhNR wave (n = 3). All data were presented as mean ± SD; #p < 0.05, ##p < 0.01, compared with the control group, ∗p < 0.05, ∗∗p < 0.01 compared with the RIR group.
GLP restored retinal function following RIR-induced damage
In visual electrophysiological testing, ERG and the PhNR are two crucial diagnostic tools that primarily assess the signal transduction functions of various retinal neurons. These electrophysiological signals mainly consist of two waveform components: a negative a-wave and a positive b-wave. The a-wave predominantly reflects the transduction function of photoreceptor cells, whereas the b-wave indicates the transduction function of secondary neurons22. The PhNR directly originates from RGCs or is mediated by amacrine cells and glial cells23. Although the outer retinal structure does not show significant damage after RIR injury, both the a-wave and b-wave amplitudes of the ERG decrease markedly, and the amplitudes do not increase significantly with increasing stimulus intensity. However, after glucagon-like peptide (GLP) intervention, the amplitudes of both the a-wave and b-wave are enhanced to varying degrees, and they increase with increasing stimulus intensity, suggesting that GLP can restore the function of the RIR-damaged retina (Fig. 2D). Furthermore, after RIR injury, the amplitude of the PhNR wave decreases significantly, indicating severe damage to RGCs. In the 140 mg/kg GLP group, the amplitude of the PhNR wave increases, demonstrating a certain degree of protective effect on retinal RGCs (Fig. 2E).
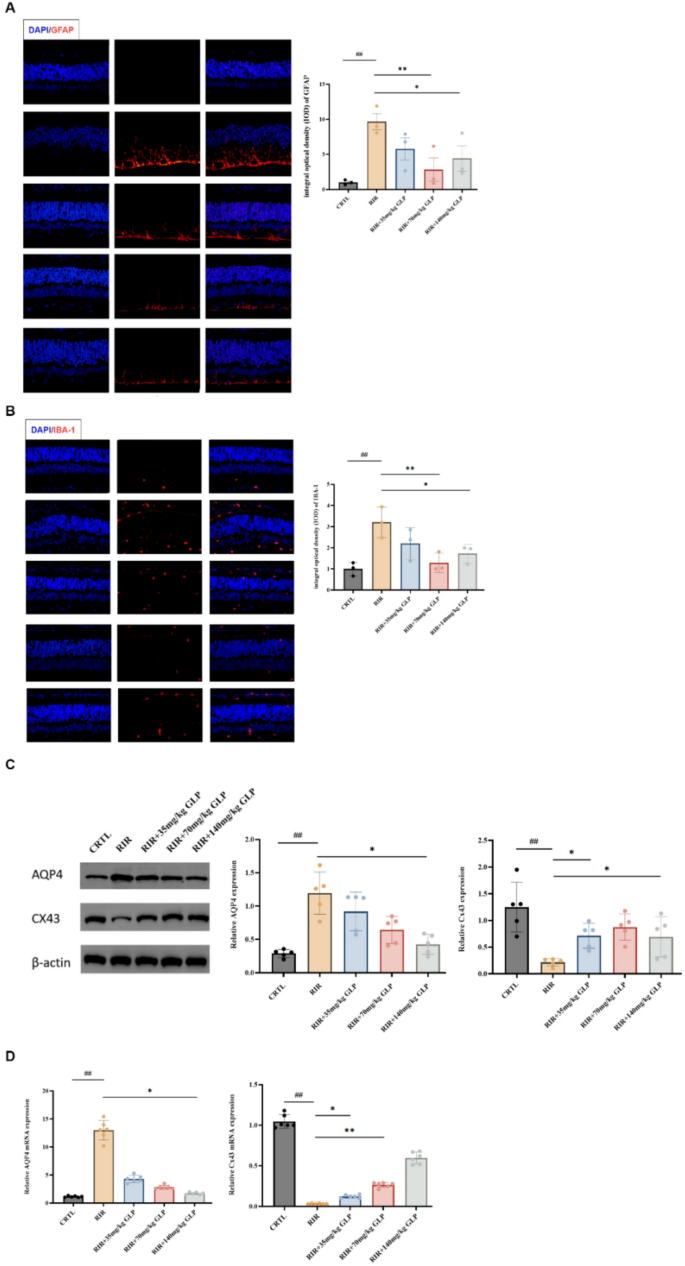
GLP inhibits the proliferation of retinal glial cells in RIR rats
After ischemia-reperfusion injury, oxidative stress can propagate from injured axons to retinal ganglion cells through the astrocytic network24, and it can lead to ischemic upregulation of vascular endothelial growth factor (VEGF), resulting in the disruption of the blood-retinal barrier (BRB)25. Microglia can induce astrocytic formation, as well as inflammation factor-mediated retinal ganglion cell death and vascular dysfunction26,27. During RIR injury, reactive gliosis causes severe impairment of the function of the retinal NVU.
In this experiment, we labeled astrocytes and microglia using glial fibrillary acidic protein (GFAP) and ionized calcium-binding adapter molecule 1 (IBA-1), respectively. The results showed that the immunopositivity of GFAP and IBA-1 was low in the control (CRTL) group, while in the RIR group, glial cell somas were enlarged, and immunopositivity was significantly enhanced. Both 70 mg/kg and 140 mg/kg of glucagon-like peptide (GLP) could, to a certain extent, reduce the expression levels of GFAP and IBA-1 in the retinal tissues of RIR rat models (P < 0.01 or P < 0.05), thereby alleviating glial cell proliferation and activation after RIR injury and protecting the retinal NVU (Fig. 3A and B).
The effects of GLP on CX43 and AQP4 in the retinal tissues of RIR rats
Both connexin 43 (Cx43) and aquaporin-4 (AQP4) serve as crucial communication bridges between glial cells and among different components of the NVU. Cx43 is primarily expressed in glial cells, vascular endothelial cells, and epithelial cells in the human retina and optic nerve28, suggesting that gap junction communication and hemichannel activity may act as mediators of inflammation, vascular permeability, and subsequent neuronal death29. AQP4 is mainly distributed in the foot processes of Müller cells in the retina, corneal endothelial cells, and iris pigment epithelial cells30, with its primary function being to maintain retinal electrical excitability.
The results of this study revealed that in the RIR group, the expression of AQP4 was significantly upregulated (P < 0.01), while the expression of CX43 protein was significantly downregulated (P < 0.01). A dose of 140 mg/kg of GLP showed a tendency to downregulate AQP4 protein expression, and doses of 35 mg/kg and 140 mg/kg of GLP exhibited a trend toward upregulating CX43 protein expression (P < 0.05) (Fig. 3C). In the quantitative polymerase chain reaction (q-PCR) results, the expression of AQP4 mRNA was significantly elevated, while the expression of CX43 mRNA was significantly decreased in the RIR group (P < 0.01). A dose of 140 mg/kg of GLP significantly downregulated the expression of AQP4 mRNA (P < 0.05), and doses of 35 mg/kg and 70 mg/kg of GLP significantly upregulated the expression of CX43 mRNA (P < 0.05 or P < 0.01) (Fig. 3D).
GLP inhibits the proliferation of retinal glial cells. (A) Immunofluorescence image showing GFAP-positive cells in red, labeling astrocytes. (B) Immunofluorescence image showing IBA-1-positive cells in red, labeling microglia. (n = 5, scale bar: 100 μm). (C) Representative bands of Nrf2/HO-1 pathway proteins (n = 6). (C) The phosphorylation of Cx43 and AQP4 were assessed using Western blot assay. ACTIN served as the internal control for protein loading (n = 6). (D) Cx43 and AQP4 mRNA levels in retinas were detected using q-PCR. ACTIN was used as an internal control (n = 6). All data were presented as mean ± SD; #p < 0.05, ##p < 0.01, compared with the control group, ∗p < 0.05, ∗∗p < 0.01 compared with the RIR group.
The effects of GLP on retinal vascular morphology and function in RIR rats
OCTA is a non-invasive, dye-free imaging technique based on optical coherence tomography (OCT) that enables volumetric visualization of the vascular system. Studies have found31 that during the occurrence of RIR, the inner retina responds rapidly, manifesting as a significant reduction in total retinal blood flow (TRBF) and decreased capillary perfusion on OCTA. Additionally, there are varying degrees of decline in retinal vascular area, percentage of vascular coverage area, mean vessel length, total vessel length, total connection points, and connection density32.
After RIR occurs, HIF-1α enhances the expression of VEGFA and induces the upregulation of Dll4 in tip cells33. Dll4, as a ligand for Notch, forms a Dll4–Notch signaling pair with Notch, thereby promoting angiogenesis and arteriogenesis34. In arterial endothelial cells, activated HIF-1α enters the nucleus and directly binds to hypoxia-responsive elements (HREs), further activating the transcription of the VEGF gene. This process leads to rapid and sustained expression of the VEGF protein. VE-cadherin is a classic member of the cadherin family that forms cell-cell adhesive junctions between endothelial cells and plays a crucial role in regulating vascular permeability35. Moreover, endothelial nitric oxide synthase (eNOS) and VE-cadherin can work in concert, forming the basis for acute regulation of microvascular function36.
The OCTA results of this study showed that compared with the images of the CTRL group, the retinal vessels in the RIR group were tortuous and dilated, with a marked reduction in capillary perfusion. When quantifying the mean retinal blood flow density and the mean blood flow density after removing large vessels using OCTA, both values were found to be decreased in the RIR group. In the groups treated with GLP, the degree of retinal vessel tortuosity was alleviated, although there was still varying degrees of dilation, and capillary perfusion showed slight improvement. Quantification of the mean retinal blood flow density revealed increases in both the 70 mg/kg and 140 mg/kg GLP groups. The mean blood flow density of retinal vessels after removing large vessels was also moderately elevated in the 70 mg/kg GLP group (Fig. 4A). Subsequently, we used Western blot analysis and found that after RIR, the expressions of VEGFA, HIF1α, and Notch were significantly upregulated. However, the 70 mg/kg GLP group could downregulate the protein expressions of VEGFA, HIF1α, and Notch, thereby delaying the sustained VEGF expression after RIR and reducing the likelihood of vascular dilation and neovascularization. q-PCR also revealed a significant increase in VEGF mRNA expression in the RIR group, while the 70 mg/kg and 140 mg/kg GLP groups could downregulate VEGF mRNA expression (Fig. 4B and C). Finally, we examined the mRNA expressions of eNOS and VE-cadherin using q-PCR. The expressions of VE-cad and eNOS mRNA were significantly reduced in the RIR group. The 70 mg/kg and 140 mg/kg GLP groups could upregulate the expression of VE-cad mRNA, while the 35 mg/kg GLP group could upregulate the expression level of eNOS mRNA, thereby stabilizing cell-cell adhesive junctions after RIR injury, reducing vascular dilation, and stabilizing the BRB.
Effects on retinal vascular morphology and function in RIR rats. (A) Optical coherence tomography angiography (OCTA) images of the retinas in each group of rats and the impact of GLP on the mean retinal blood flow density in RIR rats (n = 3). (B) Effects of GLP on the expression of VEGFA, HIF1α, and Notch in the retinal tissues of RIR rats (n = 6); (C) Effects of GLP on the expression of mRNAs related to the neurovascular unit in the retinal tissues of RIR rats (n = 6). All data are presented as mean ± standard deviation (SD); #p < 0.05, ##p < 0.01, compared with the control group; ∗p < 0.05, ∗∗p < 0.01, compared with the RIR group.
Discussion
The visual system has evolved sophisticated regulatory mechanisms to meet the high metabolic demands of the retina. One such mechanism is neurovascular coupling (NVC), wherein increased neuronal activity promotes signal transduction among the components of the NVU, leading to enhanced metabolite supply and waste clearance via the microcirculatory system37. The retinal NVU is composed of three primary cell types: neurons, glial cells (including astrocytes, microglia, and oligodendrocytes), and vascular cells (endothelial cells, vascular smooth muscle cells, and pericytes)38. Previous studies have revealed that in retinal ischemia-reperfusion diseases, both microvascular autoregulation and neurovascular coupling mechanisms are severely impaired39. Research on the retinal neurovascular unit is still in its infancy, and our experiment found that in the RIR rat model, each component of the NVU plays a role in the pathological process and suffers varying degrees of damage.
Ganoderma lucidum (Lingzhi in Chinese) is a renowned traditional Chinese medicinal material, being the dried fruiting body of the polypore fungi Ganoderma lucidum (Leyss. ex Fr.) Karst. (red Reishi) or Ganoderma sinense Zhao, Xu et Zhang (purple Reishi). With a history spanning over 2,000 years, its medicinal properties have been documented in ancient texts such as Shennong Bencaojing (The Classic of Herbal Medicine) from the Eastern Han Dynasty, Compendium of Materia Medica from the Ming Dynasty, and continue to be recognized in the contemporary Pharmacopoeia of the People’s Republic of China. The primary active constituents of Ganoderma lucidum are GLP and Ganoderma triterpenes. Among these, GLP represent one of the most pharmacologically potent extracts of Ganoderma lucidum, exhibiting a wide range of biological activities including antioxidant and anti-apoptotic effects40, anti-inflammatory properties41, immunomodulatory functions42, and antitumor activities43 .
In this study, we simulated the process of retinal ischemia and reperfusion injury under ischemic-reperfusion conditions by elevating intraocular pressure to block retinal blood flow and subsequently relieving the applied pressure to restore blood perfusion44,45, The death of retinal nerve cells is a common consequence of this model, which has been widely employed in various animals including rats, mice, rabbits, minipigs, and rhesus monkeys46,47. It offers advantages such as simplicity of preparation, stable pathological changes, and good reproducibility48. The experimental results also demonstrated that, seven days after modeling, the retinas in the RIR group of rats exhibited significant thinning, disorganized layered structures, loose cell distribution, dilated and deformed blood vessels, a reduced number of RGCs, an increased number of apoptotic cells throughout the retina, and a marked decrease in retinal blood flow density, indicating pronounced pathological damage. Furthermore, after GLP intervention, a series of pathological changes in the retinal NVU were notably improved, suggesting that this model induced structural and functional damage to the retinal NVU.
RGCs and bipolar cells serve as crucial nodes for transmitting visual information processed by the retina to the visual center in the brain. Therefore, parameters such as total retinal thickness and INL thickness can be referenced when assessing retinal pathological damage caused by RIR49,50. This experiment confirmed that GLP exerted a protective effect on retinal morphology following RIR injury. Retinal morphology, total retinal thickness, thickness of the INL and ONL, as well as the number of apoptotic cells throughout the retina were evaluated using HE staining and TUNEL assays to assess the neuroprotective effects of GLP in mitigating RIR-induced retinal damage in rats. After modeling, the retinal tissue in the RIR group exhibited unclear layered structures, disorganized cellular architecture in the GCL and INL, and a significantly reduced cell density in the INL. Additionally, there was extensive edema between retinal layers, loose and irregular cell distribution, partial cell degeneration with vacuolation, and wrinkling and bulging of the inner limiting membrane. In contrast, the retinal morphology in all GLP-treated groups showed varying degrees of improvement, indicating that GLP could protect retinal morphology in RIR rats. Moreover, statistically significant differences were observed in total retinal thickness and INL thickness between the RIR group and the blank control group, whereas no significant differences were found in ONL thickness across groups, with normal cell morphology and unchanged density, suggesting that RIR injury did not cause significant damage to the outer retinal layers. GLP restored total retinal thickness and INL thickness, demonstrating its protective effect. ERG and PhNR are important methods for reflecting the signal transduction function of retinal neurons at various levels and play a crucial role in the clinical assessment, diagnosis, and treatment of retinal diseases. The experimental results revealed varying degrees of damage to the signal transduction of first- and second-order retinal neurons in rats after RIR injury, with marked impairment in the electrical conduction function of RGCs. However, GLP intervention helped restore normal retinal signal transduction function. Nrf2, a classic endogenous antioxidant response pathway, plays a pivotal role in protecting cells from oxidative damage by upregulating the expression of HO-151,52. Additionally, enhanced HO-1 expression after ischemia may prolong neuronal survival53. This study found that RIR injury significantly reduced the expression of Nrf2 and HO-1, markedly decreased SOD activity, and increased MDA content, indicating severe oxidative stress-induced damage to retinal tissue in rats after RIR injury. GLP may mitigate retinal tissue damage and RGC apoptosis in RIR injury by activating the Nrf2/HO-1 antioxidant pathway, maintaining tissue SOD activity, and reducing MDA content.
Retinal glial cells not only provide structural support but also participate in various physiological functions, including metabolic processes, phagocytosis of neuronal debris, release of certain neurotransmitters and trophic factors, and potassium ion absorption54. After RIR injury, reactive gliosis is induced, leading to severe impairment of the function of NVU ganglion cells and blood vessels in the retina through a series of signaling pathways. Reactive gliosis occurs early in the disease, with some glial cells potentially exhibiting neurotoxicity and amplifying retinal ganglion cell (RGC) death55,56,57. Ionized calcium binding adaptor molecule-1 (Iba-1) is a specific protein antibody for microglia. Activated microglia can mediate harmful signals through chemotaxis and continuously increase Iba-1 protein expression through interactions between microglia and neurons58. Glial fibrillary acidic protein (GFAP) is primarily expressed in astrocytes and serves as the main intermediate filament protein in mature astrocytes, being used as a specific marker for astrocytes59. In this experiment, immunofluorescence staining for GFAP and Iba-1 proteins was performed on frozen sections of rat retinal tissue, revealing that GLP could alleviate reactive gliosis in the retina after RIR injury and exert a protective effect on the retinal NVU.
Cx43 is the primary gap junction protein in various glial cells. After RIR injury, activated microglia stimulate an increase in Cx43 hemichannel activity in astrocytes while reducing gap junctions between astrocytes60. Four hours after retinal RIR injury, Cx43 is significantly upregulated in the retina, possibly related to reactive gliosis and the activation of numerous astrocytes following acute injury. However, Cx43 levels begin to gradually decline after 24 h, likely due to astrocyte damage, which leads to a downregulation of cellular plasticity and subsequently reduces Cx43 expression61. Therefore, during the early stage of RIR injury, Cx43 expression may increase due to reactive gliosis in astrocytes, while during the later retinal repair stage after RIR, Cx43 expression is downregulated, consistent with the findings of this experiment at 7 days post-RIR injury. However, the specific pathological mechanisms may require further investigation. The primary function of AQP4 is to maintain retinal electrical excitability. However, with the recent proposal of the concept of the ocular glymphatic system, the functions of AQP4 in the retina have been further elucidated. The perivascular expression of AQP4 is crucial for the ocular lymphatic system, initially expressed in the retina and later near the perivascular spaces of the optic nerve62. Additionally, AQP4 is not expressed in the neuroglial layer of rodents or the plexiform layer in humans63. The lack of AQP4 expression helps maintain the interlaminar pressure gradient and restricts fluid exchange between intraocular and intracranial fluids, which is essential for maintaining fluid homeostasis64,65. The results of this experiment demonstrate that AQP4 protein expression is significantly elevated in the RIR rat model, leading to excessive accumulation of water molecules within cells and causing cellular edema. Furthermore, the overexpression of AQP4 further disrupts retinal signal transduction, resulting in abnormal retinal electrophysiological function. GLP can downregulate AQP4 expression, alleviate excessive water molecule accumulation, restore normal retinal electrophysiological function, and thereby protect retinal tissue. Furthermore, while our Western blot analysis revealed changes in AQP4 expression, future studies incorporating immunofluorescence staining will be essential to precisely localize these changes within the distinct layers of the retinal neurovascular unit.
Currently, through OCTA assessment of retinal vascular morphology after injury, it has been found that retinal vascular density decreases prior to functional and structural decline66,67. In this experiment, 12 × 12 mm blood flow images around the optic disc were collected. It was found that the average retinal blood flow density in RIR rats significantly decreased, with retinal vessels showing tortuosity and dilation and reduced capillary perfusion. After excluding large vessels, the average retinal blood flow density also decreased. However, following GLP intervention, the average retinal blood flow density showed a certain degree of increase compared to the model group, and capillary perfusion also recovered to some extent, although the reduction in retinal vessel dilation was not pronounced. VEGF (vascular endothelial growth factor) is responsible for angiogenesis, stimulating endothelial cell migration, as well as the migration and proliferation of astrocytes. It also exerts chemotactic effects on macrophages and granulocytes, indirectly promoting vascular dilation and increased blood flow68,69,70,71,72,73. Hypoxia-inducible factor 1 (HIF-1) can directly activate vascular endothelial growth factor (VEGF) under hypoxic conditions, thereby inducing vasodilation and the formation of new blood vessels, functioning as a “master switch“74. After RIR injury, hypoxic astrocytes express VEGF-A, which triggers the expression of Dll4 in endothelial cells and subsequently activates Notch signaling in adjacent cells75. Our research group believes that the HIF1-VEGF signaling pathway and the Notch signaling pathway jointly regulate vascular dilation and angiogenesis following RIR injury, with mutual regulation mediated through VEGF. The results of this experiment confirm this viewpoint. In the RIR rat model, the protein expressions of VEGFA, HIF1α, and Notch were significantly elevated, indicating that RIR injury can activate the HIF1-VEGF and Notch signaling pathways in the retina. Conversely, GLP can inhibit these two signaling pathways, thereby reducing the likelihood of vascular dilation and angiogenesis. Since both eNOS and VE-cadherin are fundamental to the acute regulation of microvascular function, and VE-cadherin serves as a crucial cellular target for protecting endothelial cells from endothelial dysfunction36, studies have indicated76,77 that RIR injury can activate relevant cytokines (such as VEGF), leading to a decrease in VE-cadherin expression, disrupting intercellular adhesive junctions, and increasing vascular permeability. Therefore, in this study, we observed that the mRNA levels of eNOS and VE-cadherin in the retina were significantly downregulated 7 days after RIR, suggesting that ischemia-reperfusion leads to a decline in eNOS and VE-cadherin expression, resulting in the disruption of adhesive junctions and alterations in vascular permeability. Following GLP intervention, the mRNA levels of both VE-cadherin and eNOS were upregulated, indicating that GLP can restore the expression levels of eNOS and VE-cadherin, stabilize intercellular adhesive junctions, and reduce vascular permeability. However, the specific underlying mechanisms may require further investigation.
In this study, we discovered that GLP can significantly counteract the damage caused by oxidative stress in the retinas of rats subjected to RIR injury. However, we did not directly measure the concentration of GLP in the retinal tissue to confirm whether it can penetrate the BRB. Given that GLP is a macromolecular polysaccharide, its systemic bioavailability and ability to cross an intact BRB may be limited. Consequently, the protective effects observed in our RIR model might be mediated through indirect mechanisms. It is highly likely that orally administered GLP exerts its beneficial effects primarily through systemic actions. By modulating the systemic immune response and reducing the levels of pro-inflammatory cytokines and oxidative stress substances in circulation, it creates a favorable systemic microenvironment, thereby mitigating local retinal damage following RIR. This indirect, systemically mediated protective effect is a well-recognized mechanism of action for many natural compounds and aligns with the holistic, multi-targeted therapeutic philosophy often embraced by traditional Chinese medicine. In the future, it will be necessary to employ techniques such as high-performance liquid chromatography (HPLC) with fluorescence labeling or isotope tracing to elucidate the pharmacokinetic characteristics of GLP and its distribution in the retina.
Conclusion
GLP significantly counteract retinal oxidative stress injury, inhibit reactive gliosis, suppress neovascularization, stabilize endothelial adhesive junctions, and protect retinal electrophysiological function while improving vascular function in RIR rats, suggesting that GLP possess certain intervention effects on abnormalities in the retinal neurovascular unit following RIR injury.
The effective intervention of GLP on abnormalities in the retinal neurovascular unit in OIR (oxygen-induced retinopathy, here assuming a similar context of retinal injury as RIR for the sake of translation, though OIR typically refers to a different model) rats induced by RIR may be related to the following mechanisms:
-
(1)
GLP protect RGCs and retinal function by activating the Nrf2/HO-1 antioxidant stress pathway and reducing retinal cell apoptosis.
-
(2)
By regulating the HIF1-VEGF and Notch signaling pathways and upregulating the expression levels of VE-cadherin and eNOS in the retina, GLP inhibit retinal vascular dilation and alterations in permeability.
-
(3)
GLP mitigate retinal damage by modulating the expression levels of Cx43 and AQP4, thereby adjusting the material and information exchange channels within the retinal neurovascular unit in RIR rats.
Data availability
The datasets generated and/or analyzed during the current study are available from the corresponding author on reasonable request.
References
Abcouwer, S. F., Shanmugam, S. et al. Inflammatory resolution and vascular barrier restoration after retinal ischemia reperfusion injury. J. Neuroinflammation. 18 (1), 186 (2021).
HE, S. et al. Immunological Landscape of Retinal Ischemia-Reperfusion Injury: Insights into Resident and Peripheral Immune Cell Responses (Aging Dis, 2024).
Goit, R. K., Taylor A. W., Lo, A. C. Y. Anti-inflammatory α-melanocyte-stimulating hormone protects retina after Ischemia/Reperfusion injury in type I diabetes. Front. Neurosci. 16, 799739 (2022).
Zheng, X. et al. A lncRNA-encoded mitochondrial micropeptide exacerbates microglia-mediated neuroinflammation in retinal ischemia/reperfusion injury. Cell. Death Dis. 14 (2), 126 (2023).
Kaur, C., Foulds, W. S. & Ling, E. A. Blood-retinal barrier in hypoxic ischaemic conditions: basic concepts, clinical features and management. Prog. Retin. Eye Res. 27 (6), 622–647 (2008).
Canonica, J. et al. Delineating effects of angiopoietin-2 Inhibition on vascular permeability and inflammation in models of retinal neovascularization and ischemia/reperfusion. Front. Cell. Neurosci. 17, 1192464 (2023).
Qin, Q. et al. Inhibiting multiple forms of cell death optimizes ganglion cells survival after retinal ischemia reperfusion injury. Cell. Death Dis. 13 (5), 507 (2022).
Iadecola, C. The neurovascular unit coming of age: A journey through neurovascular coupling in health and Disease. Neuron, 96 (1):17–42. (2017).
Alarcon-Martinez L, Shiga, Y. et al. Neurovascular dysfunction in glaucoma. Prog. Retin. Eye Res. 97, 101217 (2023).
Ouyang Lingyi, H., Tao, X. & Yiqiao Research progress on retinal neurovascular unit injury in glaucoma. Int. J. Ophthalmol. 24 (02), 230–235 (2024).
Zhang Yukun, Y., Yang, Y. & Baoxue research progress on the pharmacology of ganoderma lucidum polysaccharides. J. Fungal Res. 22 (01), 22–38 (2024).
Ran Jing, Y. et al. Predictive analysis of the chemical constituents, pharmacological effects, and quality markers of ganoderma lucidum. Chin. Archives Traditional Chin. Med. 1–20.
Chen, W. Y., Yang, W. B., Wong, C, H. et al. Effect of Reishi polysaccharides on human stem/progenitor cells. Bioorg. Med. Chem. 18 (24), 8583–8591 (2010).
Li, H. et al. Inhibitory effect of ganoderma lucidum polysaccharides on VEGF secretion by mouse melanoma B16F10 cells. J. Chengde Med. Coll. 34 (04), 276–278 (2017).
Zhao Mingming, Y. & Qiang, W. Effects of ganoderma atrum polysaccharides on intestinal mucosal morphology and intestinal mucosal immunity in immunosuppressed mice. Food Sci. 40 (1), 137–142 (2019).
Wan, P. et al. LncRNA H19 initiates microglial pyroptosis and neuronal death in retinal ischemia/reperfusion injury. 27 (1), 176–191. (2020).
Kim B-J et al. Progressive morphological changes and impaired retinal function associated with Temporal regulation of gene expression after retinal ischemia/reperfusion injury in mice. Mol. Neurodegener. 8 (1), 21 (2013).
Zhang, Z. et al. Retinal Microenvironment-Protected Rhein-GFFYE nanofibers attenuate retinal Ischemia-Reperfusion injury via inhibiting oxidative stress and regulating Microglial/Macrophage M1/M2 Polarization. Adv. Sci. (Weinh) 10 (30), e2302909 (2023).
Wei, Y. et al. Nrf2 has a protective role against neuronal and capillary degeneration in retinal ischemia-reperfusion injury. Free Radic Biol. Med. 51 (1), 216–224 (2011).
Wei, Y., Gong, J., Yoshida, T. Nrf2:INrf2 (Keap1) signaling in oxidative stress. Free Radic Biol. Med. 47 (9), 1304–1309 (2009).
Kaspar, J. W, Niture, S. K., Jaiswal, A. K. Mechanisms of cell protection by Heme oxygenase-1. Annu. Rev. Pharmacol. Toxicol. 50, 323–354 (2010).
Cammalleri, M., Locri, F., Catalani, E., et al. The beta adrenergic receptor blocker propranolol counteracts retinal dysfunction in a mouse model of oxygen induced retinopathy: restoring the balance between apoptosis and Autophagy. Front. Cell. Neurosci. 11, 395 (2017).
Wilsey, L. J., Fortune, B. Electroretinography in glaucoma diagnosis. Curr. Opin. Ophthalmol., 27(2):118–124. (2016).
Fitzgerald, M. et al. Early events of secondary degeneration after partial optic nerve transection: an immunohistochemical study. J. Neurotrauma. 27 (2), 439–452 (2010).
Rollín, R. et al. Downregulation of the atrial natriuretic peptide/natriuretic peptide receptor-C system in the early stages of diabetic retinopathy in the rat. Mol. Vis. 11, 216–224 (2005).
Howell, G. R. et al. Molecular clustering identifies complement and endothelin induction as early events in a mouse model of glaucoma. J. Clin. Invest. 121 (4), 1429–1444 (2011).
Tonari, M. et al. Blocking endothelin-B receptors rescues retinal ganglion cells from optic nerve injury through suppression of neuroinflammation. Invest. Ophthalmol. Vis. Sci. 53 (7), 3490–3500 (2012).
Kerr, N. M. et al. Immunolocalization of gap junction protein connexin43 (GJA1) in the human retina and optic nerve. Invest. Ophthalmol. Vis. Sci. 51 (8), 4028–4034 (2010).
Kerr N M, Johnson C S, Zhang, J. et al. High pressure-induced retinal ischaemia reperfusion causes upregulation of gap junction protein connexin43 prior to retinal ganglion cell loss. Exp. Neurol. 234 (1), 144–152 (2012).
Lee, M. D. & KING L S, A. G. R. E. P. The Aquaporin family of water channel proteins in clinical medicine. Med. (Baltim). 76 (3), 141–156 (1997).
Tan, B. & Maclellan, B. Structural, functional and blood perfusion changes in the rat retina associated with elevated intraocular pressure, measured simultaneously with a combined OCT + ERG system. PLoS One. 13 (3), e0193592 (2018).
Gustavsson S T, Enz T J, T. R. I. B. B. L. E. J. R. et al. Nicotinamide prevents retinal vascular dropout in a rat model of ocular hypertension and supports ocular blood supply in glaucoma Patients. Invest. Ophthalmol. Vis. Sci. 64 (14), 34 (2023).
Gerhardt, H. et al. VEGF guides angiogenic sprouting utilizing endothelial tip cell filopodia. J. Cell. Biol. 161 (6), 1163–1177 (2003).
Pitulescu, M. E. et al. Dll4 and Notch signalling couples sprouting angiogenesis and artery formation. Nat. Cell. Biol. 19 (8), 915–927 (2017).
Corada, M. et al. Vascular endothelial-cadherin is an important determinant of microvascular integrity in vivo. Proc. Natl. Acad. Sci. U S A. 96 (17), 9815–9820 (1999).
Alfieri, A. et al. Angiopoietin-1 regulates microvascular reactivity and protects the microcirculation during acute endothelial dysfunction: role of eNOS and VE-cadherin. Pharmacol. Res. 80, 43–51 (2014).
Attwell D, Buchan A M, Charpak, S. et al. Glial and neuronal control of brain blood flow. 468 (7321), 232–243. (2010).
Kugler E C, Greenwood, J. et al. The neuro-glial-vascular unit: the role of glia in neurovascular unit formation and dysfunction. 9, 732820. (2021).
Garhöfer, G. & Zawinka, C. Resch H, et al. Response of retinal vessel diameters to flicker stimulation in patients with early open angle glaucoma, 13 (4), 340–344. (2004).
Shi, M., Zhang, Z. & Yang Y J C P. Antioxidant and immunoregulatory activity of ganoderma lucidum polysaccharide (GLP).95 (1), 200–206. (2013).
Li, M. et al. Ganoderma applanatum polysaccharides and ethanol extracts promote the recovery of colitis through intestinal barrier protection and gut microbiota modulations. Food Funct. 13 (2), 688–701 (2022).
Liu, Z. et al. Activation effect of ganoderma lucidum polysaccharides liposomes on murine peritoneal macrophages. Int. J. Biol. Macromol. 82, 973–978 (2016).
Li, G. L. et al. The anti-hepatocellular carcinoma effects of polysaccharides from ganoderma lucidum by regulating macrophage polarization via the MAPK/NF-κB signaling pathway. Food Funct. 14 (7), 3155–3168 (2023).
Büchi, E. R. Cell death in the rat retina after a pressure-induced ischaemia-reperfusion insult: an electron microscopic study. I. Ganglion cell layer and inner nuclear layer. Exp. Eye Res. 55 (4), 605–613 (1992).
Takahashi, K. et al. Protective effects of Flunarizine on ischemic injury in the rat retina. Arch. Ophthalmol. 110 (6), 862–870 (1992).
Xia, Q. et al. Animal Model Contributions to Primary Congenital Glaucoma. J. Ophthalmol.2022, 6955461. (2022).
Fang, F. & Zhang, J. Silicone Oil-Induced ocular hypertension glaucoma model (SOHU) in rodent and nonhuman Primate. Methods Mol. Biol. 2708, 57–69 (2023).
Mccoy, E. S. & Haas B R, Sontheimer, H. Water permeability through aquaporin-4 is regulated by protein kinase C and becomes rate-limiting for glioma invasion. Neuroscience 168 (4), 971–981 (2010).
Bastia E, Toris C B, B. R. A. M. B. I. L. L. A. S. et al. NCX 667, a novel nitric oxide Donor, lowers intraocular pressure in Rabbits, Dogs, and Non-Human primates and enhances TGFβ2-Induced outflow in HTM/HSC Constructs. Invest. Ophthalmol. Vis. Sci. 62 (3), 17 (2021).
Wu, X. et al. Inhibition of cGAS-STING pathway alleviates neuroinflammation-induced retinal ganglion cell death after ischemia/reperfusion injury. Cell. Death Dis. 14 (9), 615 (2023).
Bellezza, I. & Giambanco, I. Nrf2-Keap1 signaling in oxidative and reductive stress. Biochim. Biophys. Acta Mol. Cell. Res. 1865 (5), 721–733 (2018).
Kensler T W, WAKABAYASHI, N. Cell survival responses to environmental stresses via the Keap1-Nrf2-ARE pathway. Annu. Rev. Pharmacol. Toxicol. 47, 89–116 (2007).
Sun M H, Pang J H, Chen, S. L. et al. Retinal protection from acute glaucoma-induced ischemia-reperfusion injury through Pharmacologic induction of Heme oxygenase-1. Invest. Ophthalmol. Vis. Sci. 51 (9), 4798–4808 (2010).
Rodriguez F D, V. E. C. I. N. O. E. et al. Glia–neuron interactions in the mammalian retina. Prog. Retin. Eye Res. 51, 1–40 (2016).
Cooper M L, Collyer J W & Calkins D J Astrocyte remodeling without gliosis precedes optic nerve Axonopathy. Acta Neuropathol. Commun. 6 (1), 38 (2018).
Liddelow S A et al. Neurotoxic reactive astrocytes are induced by activated microglia. Nature 541 (7638), 481–487 (2017).
Guttenplan K A et al. Neurotoxic reactive astrocytes drive neuronal death after retinal Injury. Cell. Rep. 31 (12), 107776 (2020).
Ni, L. et al. Exploring the mechanism of chemotherapy-induced neuropathic pain in rats from the perspective of microglial activation pathways . Chin. J. Pain Med. 21 (9), 647–651 (2015).
Nielsen A L, Holm I E, Johansen, M. et al. A new splice variant of glial fibrillary acidic protein, GFAP epsilon, interacts with the presenilin proteins. J. Biol. Chem. 277 (33), 29983–29991 (2002).
Retamal M A et al. Cx43 hemichannels and gap junction channels in astrocytes are regulated oppositely by Proinflammatory cytokines released from activated microglia. J. Neurosci. 27 (50), 13781–13792 (2007).
Danesh-Meyer H V, Kerr N M, Zhang, J. et al. Connexin43 mimetic peptide reduces vascular leak and retinal ganglion cell death following retinal ischaemia. Brain 135 (2), 506–520 (2012).
Mathieu, E. & Gupta, N. Evidence for cerebrospinal fluid entry into the optic nerve via a glymphatic Pathway. Invest. Ophthalmol. Vis. Sci. 58 (11), 4784–4791 (2017).
Nagelhus E A, Veruki M L, Torp, R. et al. Aquaporin-4 water channel protein in the rat retina and optic nerve: polarized expression in Müller cells and fibrous astrocytes. J. Neurosci. 18 (7), 2506–2519 (1998).
Kimball E C, Quillen, S. et al. Aquaporin 4 is not present in normal Porcine and human lamina cribrosa. PLoS One. 17 (6), e0268541 (2022).
Kimball, E. & Schaub, J. The role of aquaporin-4 in optic nerve head astrocytes in experimental glaucoma. PLoS One. 16 (2), e0244123 (2021).
Yarmohammadi, A. et al. Peripapillary and macular vessel density in patients with glaucoma and Single-Hemifield visual field Defect. Ophthalmology 124 (5), 709–719 (2017).
Pradhan Z, S. et al. A sectoral analysis of vessel density measurements in perimetrically intact regions of glaucomatous eyes: an optical coherence tomography angiography Study. J. Glaucoma. 27 (6), 525–531 (2018).
Kim, Y. H. et al. A MST1-FOXO1 cascade establishes endothelial tip cell Polarity and facilitates sprouting angiogenesis. Nat. Commun. 10 (1), 838 (2019).
Campochiaro P A. Ocular neovascularization. J. Mol. Med. (Berl). 91 (3), 311–321 (2013).
Tolentino M J. Current molecular Understanding and future treatment strategies for pathologic ocular neovascularization. Curr. Mol. Med. 9 (8), 973–981 (2009).
Karamysheva A F. Mechanisms of angiogenesis. Biochem. (Mosc). 73 (7), 751–762 (2008).
Wise L M, Inder M K, Real, N. C. et al. The vascular endothelial growth factor (VEGF)-E encoded by Orf virus regulates keratinocyte proliferation and migration and promotes epidermal regeneration. Cell. Microbiol. 14 (9), 1376–1390 (2012).
Blanco, R. VEGF and Notch in tip and stalk cell selection. Cold Spring Harb Perspect. Med. 3 (1), a006569 (2013).
Lazzara, F. et al. Stabilization of HIF-1α in human retinal endothelial cells modulates expression of MiRNAs and proangiogenic growth Factors. Front. Pharmacol., 11. (2020).
Stone, J. et al. Development of retinal vasculature is mediated by hypoxia-induced vascular endothelial growth factor (VEGF) expression by neuroglia. J. Neurosci. 15 (7 Pt 1), 4738–4747 (1995).
Gavard J. Endothelial permeability and VE-cadherin: a wacky comradeship. Cell. Adh Migr. 8 (2), 158–164 (2014).
Dejana, E., Orsenigo, F. & Lampugnani M, G. The role of adherens junctions and VE-cadherin in the control of vascular permeability. J. Cell. Sci. 121 (Pt 13), 2115–2122 (2008).
Acknowledgements
This work was financially supported by the National Natural Science Foundation of China (Grant No. 82174444 to Dr. Xuejing Lu). The authors acknowledge the technical support provided by the Experimental Animal Center of Chengdu University of Traditional Chinese Medicine and the Eye Institute of Chengdu University of Traditional Chinese Medicine. We also thank Shaanxi Jinchi Plant Technology Development Co., Ltd. for providing Ganoderma lucidum polysaccharides.
Funding
This work was supported by the National Natural Science Foundation of China (Grant No. 82174444 to Dr Lu).
Author information
Authors and Affiliations
Contributions
Diege Long and Yuting Li: Conceptualization, Methodology, Investigation, Formal analysis, Writing—Original Draft.Sidou Yi: Investigation, Project administration, Supervision.Xuejing Lu (Corresponding Author): Funding acquisition, Supervision, Writing—Review & Editing, Project administration. All authors read and approved the final manuscript.
Corresponding authors
Ethics declarations
Competing interests
The authors declare no competing interests.
Ethics approval and consent to participate
All experimental procedures involving animals were strictly conducted in accordance with the ARRIVE (Animal Research: Reporting of In Vivo Experiments) guidelines. The study protocol was reviewed and approved by the Experimental Animal Welfare and Ethics Committee of Chengdu University of Traditional Chinese Medicine (Approval No. SYXK(Sichuan)2019-0049). No human participants were involved in this study.
Consent for publication
All authors have reviewed the final manuscript and consent to its publication in its current form. The manuscript does not contain any individual person’s data.
Additional information
Publisher’s note
Springer Nature remains neutral with regard to jurisdictional claims in published maps and institutional affiliations.
Supplementary Information
Below is the link to the electronic supplementary material.
Rights and permissions
Open Access This article is licensed under a Creative Commons Attribution-NonCommercial-NoDerivatives 4.0 International License, which permits any non-commercial use, sharing, distribution and reproduction in any medium or format, as long as you give appropriate credit to the original author(s) and the source, provide a link to the Creative Commons licence, and indicate if you modified the licensed material. You do not have permission under this licence to share adapted material derived from this article or parts of it. The images or other third party material in this article are included in the article’s Creative Commons licence, unless indicated otherwise in a credit line to the material. If material is not included in the article’s Creative Commons licence and your intended use is not permitted by statutory regulation or exceeds the permitted use, you will need to obtain permission directly from the copyright holder. To view a copy of this licence, visit http://creativecommons.org/licenses/by-nc-nd/4.0/.
About this article
Cite this article
Long, D., Li, Y., Yi, S. et al. The protecting role of Ganoderma lucidum polysaccharides on the retinal neurovascular units in rats with retinal ischemia-reperfusion injury. Sci Rep 15, 42769 (2025). https://doi.org/10.1038/s41598-025-26957-3
Received:
Accepted:
Published:
Version of record:
DOI: https://doi.org/10.1038/s41598-025-26957-3



