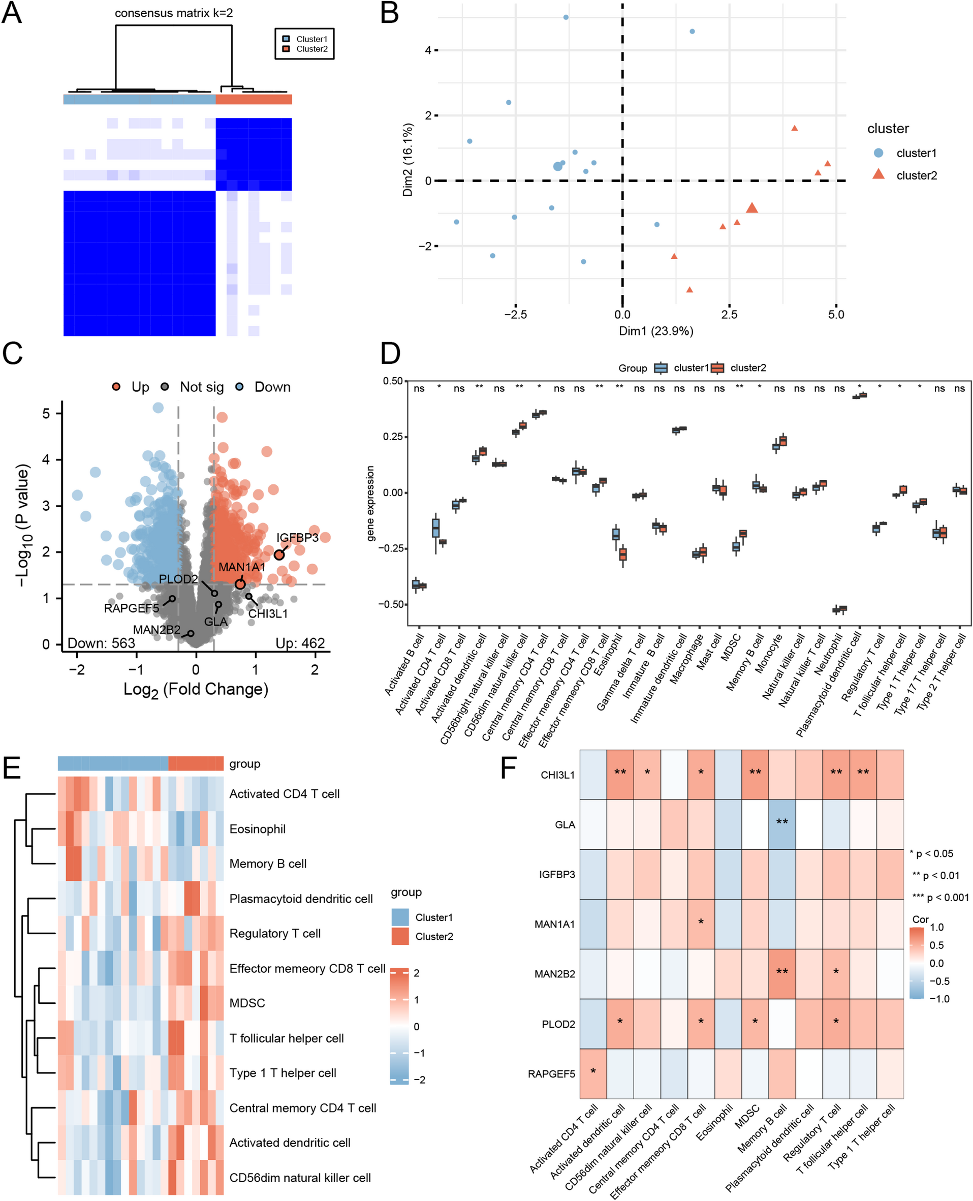
Fig. 11

Immunoinfiltration analysis between Cluster1 and Cluster2 groups (ssGSEA). (A) Consensus clustering results of IDD samples from the integrated GEO dataset based on the infiltration levels of 28 immune cell types calculated by the ssGSEA algorithm. (B) PCA plot of the two IDD disease subtypes. (C) Volcano plot of the differential analysis results in IDD subtypes, with key genes marked. (D) Group comparison plot of the infiltration levels of 28 immune cell types between the two IDD subtype groups. (E) Simple value heatmap of the infiltration levels of the selected 12 immune cell types between the two IDD subtype groups. (F) Correlation heatmap between key genes and the infiltration abundance of 12 immune cell types. IDD, Intervertebral Disc Degeneration; PCA, Principal Component Analysis. ns represents p-value ≥ 0.05, indicating no statistical significance; * represents p-value < 0.01, indicating statistical significance; ** represents p-value < 0.01, indicating high statistical significance. In the grouping, blue represents subtype 1 (Cluster1) and red represents subtype 2 (Cluster2); in the simple value heatmap, red represents high expression and blue represents low expression; in the correlation heatmap, red represents positive correlation and blue represents negative correlation, with the color depth representing the strength of the correlation.