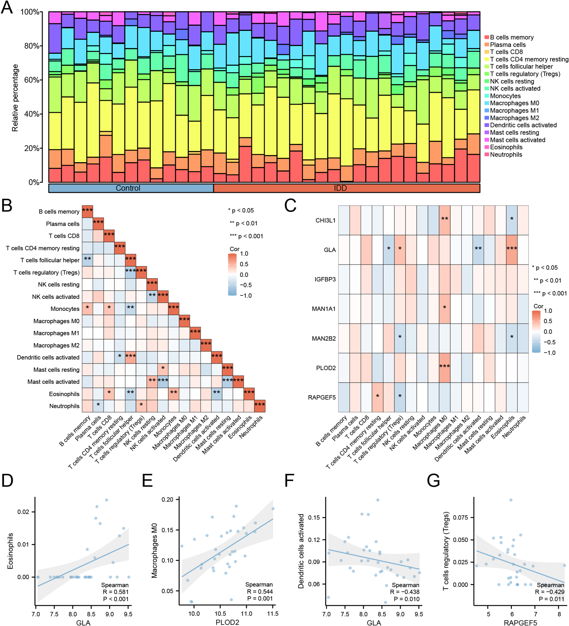
Fig. 9

Immunoinfiltration analysis between IDD and control groups (CIBERSORT). (A) Stacked bar plot of the proportions of LM22 immune cells in the integrated GEO dataset. (B) Correlation heatmap of immune cell infiltration abundance in the integrated GEO dataset. (C) Correlation heatmap between immune cell infiltration abundance and key genes in the integrated GEO dataset. (D) Scatter plot of the correlation between the gene GLA and eosinophils. (E) Scatter plot of the correlation between the gene PLOD2 and M0 macrophages. (F) Scatter plot of the correlation between the gene GLA and activated dendritic cells. (G) Scatter plot of the correlation between the gene RAPGEF5 and regulatory T cells (Tregs). IDD, Intervertebral Disc Degeneration. *Represents p-value < 0.01, indicating statistical significance; ** represents p-value < 0.01, indicating high statistical significance; *** represents p-value < 0.001, indicating extreme statistical significance. The absolute value of the correlation coefficient (r value) below 0.3 is weak or uncorrelated, between 0.3 and 0.5 is weakly correlated, between 0.5 and 0.8 is moderately correlated, and above 0.8 is strongly correlated. In the grouping, red represents the IDD group and blue represents the Control group. In the correlation heatmap, red represents positive correlation and blue represents negative correlation, with the color depth representing the strength of the correlation.