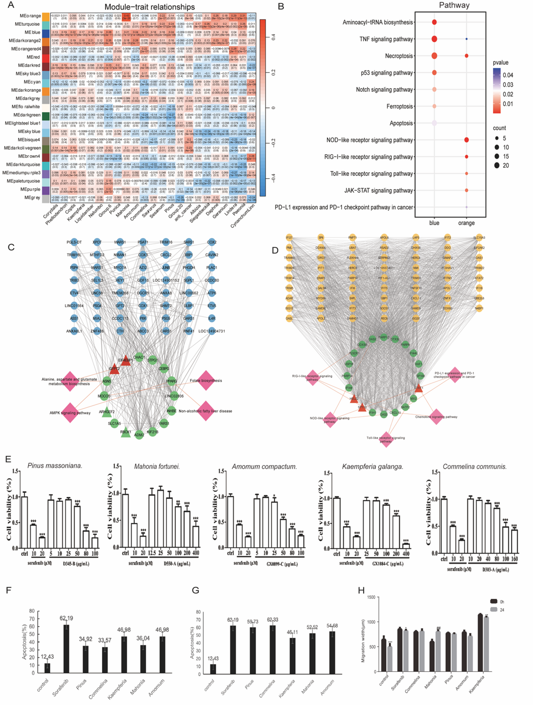
Fig. 2

KEGG Analysis of Key Modules and Cytological validation. (A) showed the relationship between each module and the processing group; the leftmost color block represents the module, and the rightmost color bar represents the correlation range. In the middle part of the heatmap, the darker the color is, the greater the correlation. The numbers in each cell indicate relevance and significance. (B) the KEGG bubble diagram of the key genes in the blue module, and e shows the KEGG bubble diagram of the key genes in the orange module, where the abscissa is the Rich factor, the ordinate is the enrichment pathway, the darker the red, the more significant, and the bubble size is the number of genes in the pathway. (C–D) the network diagram of the core genes in the key module, where the dots represent the genes in the module (degree ≥ 20, weight ≥ 0.1), where the circles are the core genes (red is upregulated, and green is downregulated), and the pink square nodes are the pathways to which the core genes converge. (E) the trend of cell viability under the gradient concentration of each experimental group(D345-B: Pinus massoniana Lamb., D550-A: Mahonia fortunei (Lindl.) Fedde, GX0899-C: Amomum compactum Solander ex Maton. GX1084-C: Kaempferia galanga Linn., D303-A: Commelina communis Linn.). F-G: Bar graph of cell apoptosis at different concentrations, with the horizontal axis representing each treatment group and the vertical axis representing the apoptosis rate. H: the experimental diagram of cell migration after 24 h of drug treatment, where the abscissa of the histogram represents each treatment group and the ordinate denotes the migration distance (μm).