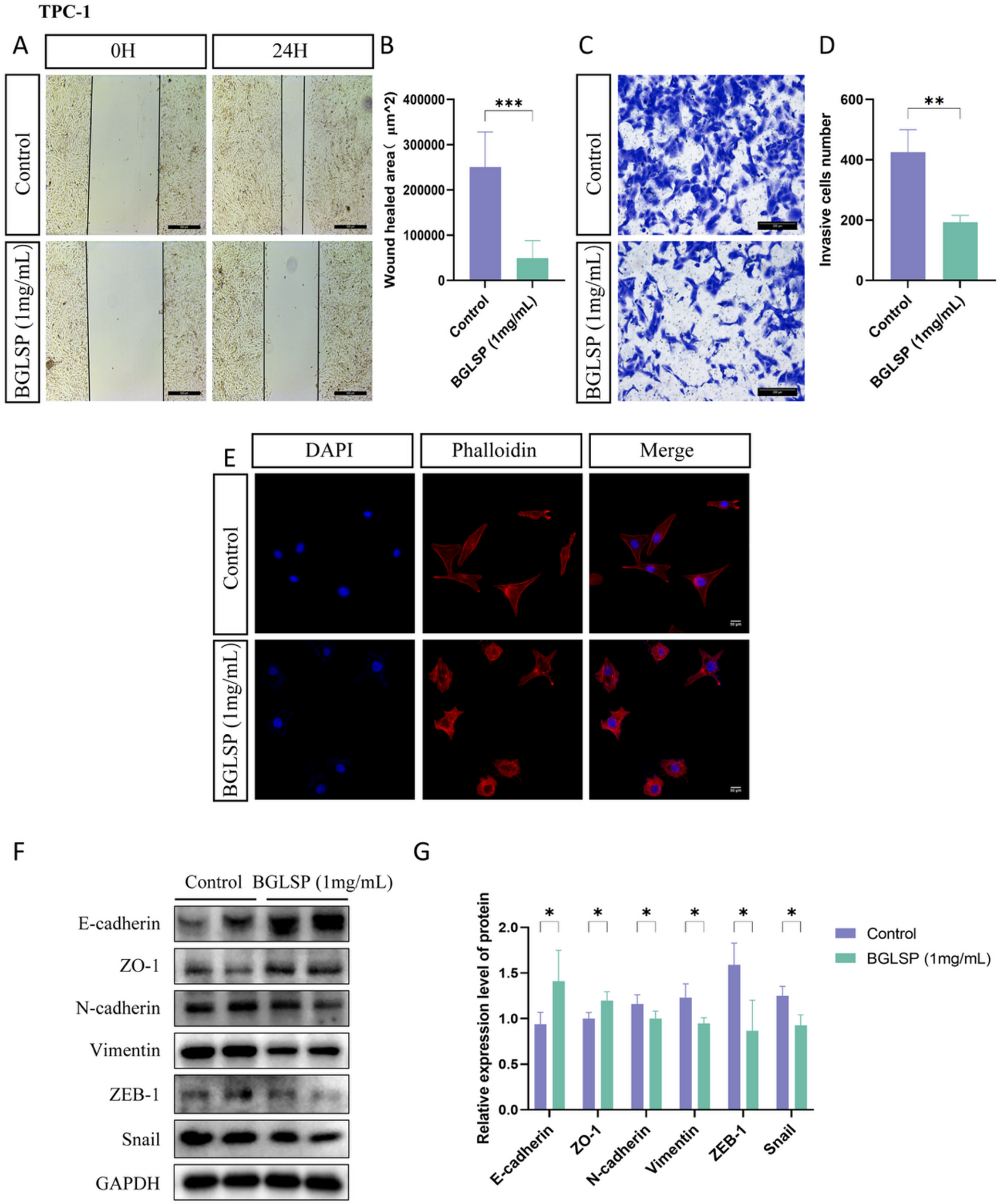
Fig. 3

Anti-migratory effects of 1 mg/mL BGLSP on TPC-1 cells for 24 h. (A, B) Wound healing assay. Scale bar: 500 μm (n = 3). (C, D) Transwell invasion assay. Scale bar: 200 μm (n = 3). (E) Cytoskeletal fluorescence assay. Scale bar: 50 μm. (F, G) Western blot analysis of EMT-related markers (n = 3). Data represent mean ± SD. Statistical significance was determined by unpaired Student’s t-test. *P < 0.05, **P < 0.01, ***P < 0.001. Original blots are presented in Supplementary Fig. 5B.